Suppr超能文献

尿路上皮癌全景的蛋白质组学分析。

Proteomic analysis of the urothelial cancer landscape.

机构信息

Institute of Pathology, Charité - Universitätsmedizin Berlin, corporate member of Freie Universität Berlin, Humboldt-Universität zu Berlin, and Berlin Institute of Health, Berlin, Germany.

Berlin Institute of Health at Charité - Universitätsmedizin Berlin, Berlin, Germany.

出版信息

Nat Commun. 2024 May 27;15(1):4513. doi: 10.1038/s41467-024-48096-5.

Abstract

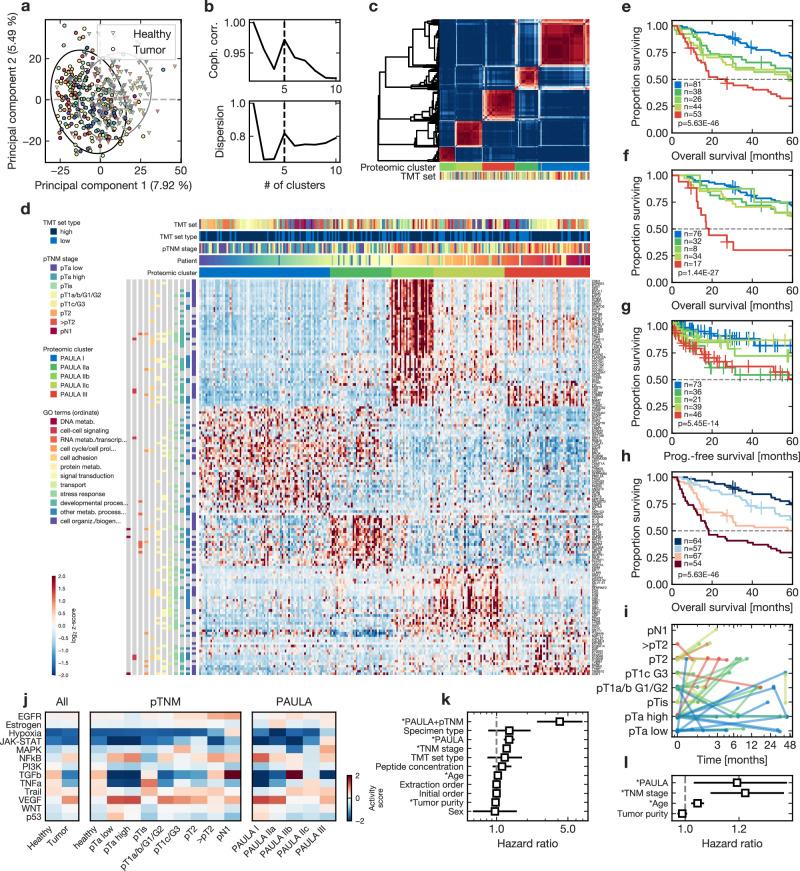
Urothelial bladder cancer (UC) has a wide tumor biological spectrum with challenging prognostic stratification and relevant therapy-associated morbidity. Most molecular classifications relate only indirectly to the therapeutically relevant protein level. We improve the pre-analytics of clinical samples for proteome analyses and characterize a cohort of 434 samples with 242 tumors and 192 paired normal mucosae covering the full range of UC. We evaluate sample-wise tumor specificity and rank biomarkers by target relevance. We identify robust proteomic subtypes with prognostic information independent from histopathological groups. In silico drug prediction suggests efficacy of several compounds hitherto not in clinical use. Both in silico and in vitro data indicate predictive value of the proteomic clusters for these drugs. We underline that proteomics is relevant for personalized oncology and provide abundance and tumor specificity data for a large part of the UC proteome ( www.cancerproteins.org ).

摘要

尿路上皮膀胱癌(UC)具有广泛的肿瘤生物学谱,具有挑战性的预后分层和相关治疗相关的发病率。大多数分子分类仅间接地与治疗相关的蛋白质水平相关。我们改进了临床样本的分析前处理,用于蛋白质组分析,并对 434 个样本进行了特征分析,其中包括 242 个肿瘤和 192 对配对的正常黏膜,涵盖了 UC 的全部范围。我们评估了样本的肿瘤特异性,并根据靶标相关性对生物标志物进行了排名。我们确定了具有独立于组织病理学分组的预后信息的稳健的蛋白质组亚型。计算机预测药物表明,几种迄今未在临床使用的化合物具有疗效。体内和体外数据均表明蛋白质组簇对这些药物的预测价值。我们强调蛋白质组学与肿瘤个体化治疗相关,并为 UC 蛋白质组的很大一部分提供了丰度和肿瘤特异性数据(www.cancerproteins.org)。

https://cdn.ncbi.nlm.nih.gov/pmc/blobs/71d3/11130393/265fc9488425/41467_2024_48096_Fig1_HTML.jpg

文献AI研究员

20分钟写一篇综述,助力文献阅读效率提升50倍。

立即体验

用中文搜PubMed

大模型驱动的PubMed中文搜索引擎

马上搜索

文档翻译

学术文献翻译模型,支持多种主流文档格式。

立即体验