Suppr超能文献

在儿科急诊科提高经腹盆腔超声检查及卵巢多普勒检查的周转时间

Improving Turnaround Time of Transabdominal Pelvic Ultrasounds with Ovarian Doppler in a Pediatric Emergency Department.

作者信息

Dupont Amanda S, Drayna Patrick C, Nimmer Mark, Baumer-Mouradian Shannon H, Wirkus Kendra, Thomas Danny G, Boyd Kevin, Chinta Sri S

机构信息

From the Department of Pediatrics, Section of Pediatric Emergency Medicine, Medical College of Wisconsin, Milwaukee, Wisc.

Department of Pediatrics, Section of Radiology, Children's Wisconsin, Milwaukee Wisc.

出版信息

Pediatr Qual Saf. 2024 May 27;9(3):e730. doi: 10.1097/pq9.0000000000000730. eCollection 2024 May-Jun.

Abstract

INTRODUCTION

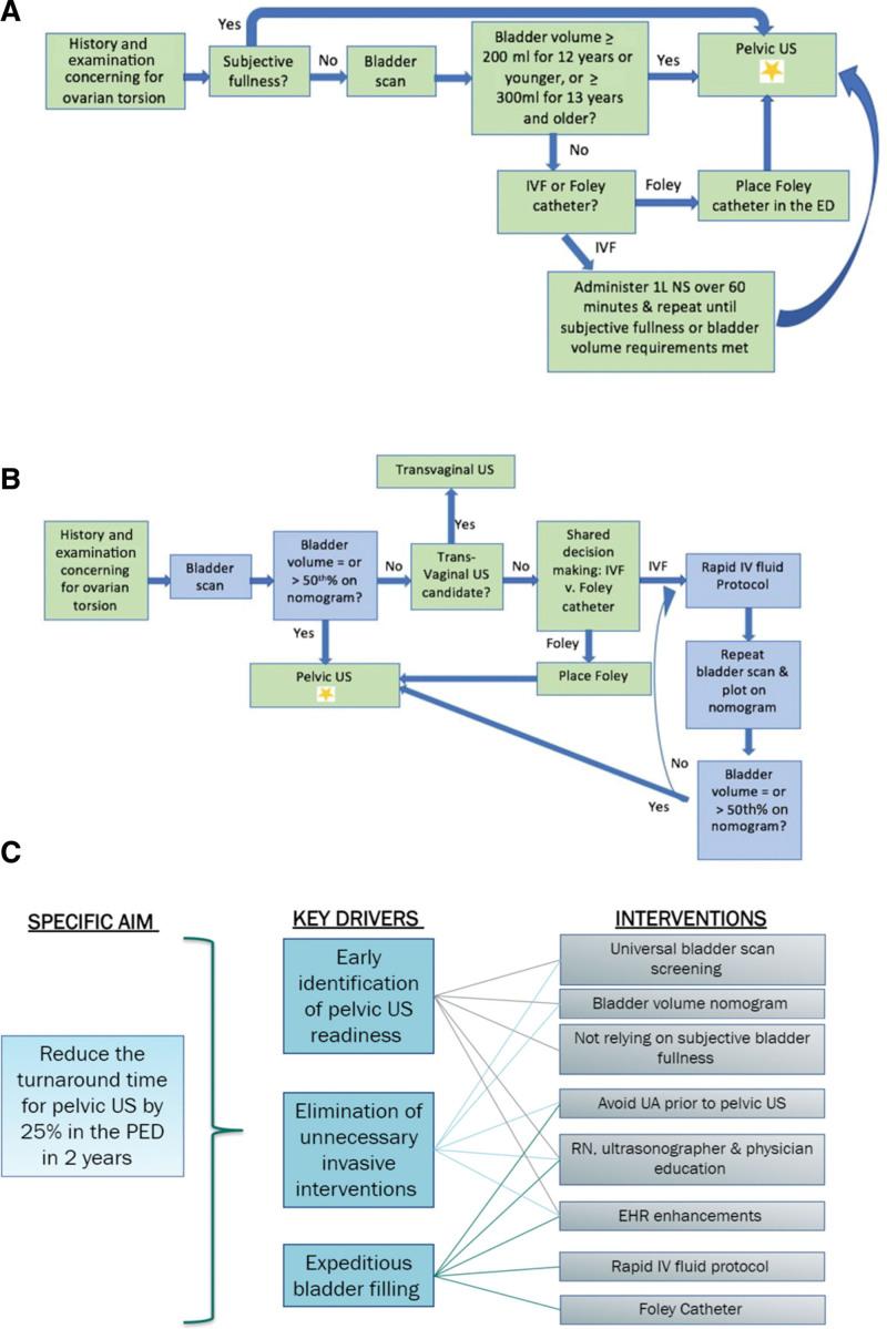
Adnexal torsion is an emergent surgical condition. Transabdominal pelvic ultrasound (US) with ovarian Doppler is used to diagnose adnexal torsion and requires a sufficient bladder volume. Reduce the turnaround time for US by 25% in girls 8-18 years of age who present to the emergency department (ED) for 24 months.

METHODS

Our baseline period was from January 2020 to June 2021, and the intervention period was from July 2021 to June 2023. Patients 8-18 years old who required an US in the ED were included. There are two key drivers: early identification of US readiness and expeditious bladder filling. Interventions were (1) bladder volume screening; (2) utilization of bladder volume nomogram to identify US readiness; (3) epic order panels; and (4) rapid intravenous fluid method. The primary outcome was US turnaround time. Secondary outcomes were percentage of patients requiring invasive interventions to fill the bladder and patients with an US study duration of ≤45 minutes. The percent of patients screened by bladder scan was used as a process measure. Balancing measures used episodes of fluid overload and ED length of stay.

RESULTS

Turnaround time for USs improved from 112.4 to 101.6 minutes. The percentage of patients who had successful USs without invasive bladder filling improved from 32.1% to 42.6%. Bladder volume screening using a bladder scan increased from 40.3% to 82.9%. The successful first-pass US completion rate improved from 77% to 90% consistently.

CONCLUSIONS

Through quality improvement methodology, we have identified pelvic US readiness earlier, eliminated some invasive bladder-filling measures, and implemented a rapid fluid protocol. We have sustained these successful results for 2 years. This study can be generalized to any ED with similar patients.

摘要

引言

附件扭转是一种紧急手术情况。经腹盆腔超声(US)结合卵巢多普勒检查用于诊断附件扭转,这需要膀胱有足够的尿量。在24个月内,将8至18岁到急诊科(ED)就诊的女孩进行超声检查的周转时间缩短25%。

方法

我们的基线期为2020年1月至2021年6月,干预期为2021年7月至2023年6月。纳入了8至18岁在急诊科需要进行超声检查的患者。有两个关键驱动因素:早期识别超声检查准备就绪情况和快速充盈膀胱。干预措施包括:(1)膀胱容量筛查;(2)利用膀胱容量列线图识别超声检查准备就绪情况;(3)优化医嘱流程;(4)快速静脉输液法。主要结局是超声检查周转时间。次要结局是需要进行侵入性干预来充盈膀胱的患者百分比以及超声检查持续时间≤45分钟的患者。通过膀胱扫描筛查的患者百分比用作过程指标。平衡指标采用液体超负荷事件和急诊科住院时间。

结果

超声检查的周转时间从112.4分钟缩短至101.6分钟。无需侵入性膀胱充盈即可成功进行超声检查的患者百分比从32.1%提高到42.6%。使用膀胱扫描进行膀胱容量筛查的比例从40.3%增加到82.9%。首次超声检查成功完成率持续从77%提高到90%。

结论

通过质量改进方法,我们更早地识别了盆腔超声检查准备就绪情况,消除了一些侵入性膀胱充盈措施,并实施了快速输液方案。我们已将这些成功结果持续了2年。本研究可推广至任何有类似患者的急诊科。

https://cdn.ncbi.nlm.nih.gov/pmc/blobs/7b5f/11132411/c12c6c932b50/pqs-9-e730-g001.jpg

文献AI研究员

20分钟写一篇综述,助力文献阅读效率提升50倍。

立即体验

用中文搜PubMed

大模型驱动的PubMed中文搜索引擎

马上搜索

文档翻译

学术文献翻译模型,支持多种主流文档格式。

立即体验