Suppr超能文献

mRNA 和 miRNA 表达谱揭示 RLRs 信号通路和线粒体自噬在鸭甲型肝炎病毒 1 感染中的潜在作用。

mRNA and miRNA expression profiles reveal the potential roles of RLRs signaling pathway and mitophagy in duck hepatitis A virus type 1 infection.

机构信息

MOE Joint International Research Laboratory of Animal Health and Food Safety and Institute of Traditional Chinese Veterinary Medicine, College of Veterinary Medicine, Nanjing Agricultural University, Nanjing 210095, P. R. China.

MOE Joint International Research Laboratory of Animal Health and Food Safety and Institute of Traditional Chinese Veterinary Medicine, College of Veterinary Medicine, Nanjing Agricultural University, Nanjing 210095, P. R. China.

出版信息

Poult Sci. 2024 Jul;103(7):103839. doi: 10.1016/j.psj.2024.103839. Epub 2024 May 15.

Abstract

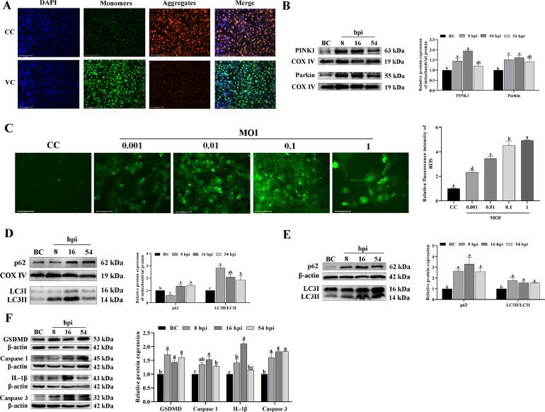
Duck hepatitis A virus 1 (DHAV-1) is the primary cause of duck viral hepatitis, leading to sudden mortality in ducklings and significant economic losses in the duck industry. However, little is known about how DHAV-1 affects duckling liver at the molecular level. We conducted an analysis comparing the expression patterns of mRNAs and miRNAs in DHAV-1-infected duckling livers to understand the underlying mechanisms and dynamic changes. We identified 6,818 differentially expressed mRNAs (DEGs) and 144 differentially expressed microRNAs (DEMs) during DHAV-1 infection. Functional enrichment analysis of DEGs and miRNA target genes using gene ontology (GO) and Kyoto Encyclopedia of Genes and Genomes (KEGG) revealed their potential involvement in innate antiviral immunity, mitophagy, and pyroptosis. We constructed coexpression networks of mRNA-miRNA interactions and confirmed key DEMs (novel-mir333, novel-mir288, novel-mir197, and novel-mir71) using RT-qPCR. Further investigation demonstrated that DHAV-1 activates the RLRs signaling pathway, disrupts mitophagy, and induces pyroptosis. In conclusion, DHAV-1-induced antiviral immunity is closely linked to mitophagy, suggesting it could be a promising therapeutic target.

摘要

鸭甲型肝炎病毒 1(DHAV-1)是导致鸭病毒性肝炎的主要原因,可导致雏鸭突然死亡,给养鸭业造成重大经济损失。然而,目前对于 DHAV-1 如何影响雏鸭肝脏的分子水平知之甚少。我们进行了一项分析,比较了 DHAV-1 感染的雏鸭肝脏中 mRNA 和 miRNA 的表达模式,以了解潜在的机制和动态变化。我们发现,在 DHAV-1 感染期间,有 6818 个差异表达的 mRNA(DEGs)和 144 个差异表达的 microRNA(DEMs)。使用基因本体论(GO)和京都基因与基因组百科全书(KEGG)对 DEGs 和 miRNA 靶基因进行功能富集分析,揭示了它们可能参与先天抗病毒免疫、线粒体自噬和细胞焦亡。我们构建了 mRNA-miRNA 相互作用的共表达网络,并通过 RT-qPCR 验证了关键的 DEMs(novel-mir333、novel-mir288、novel-mir197 和 novel-mir71)。进一步的研究表明,DHAV-1 激活了 RLRs 信号通路,破坏了线粒体自噬,并诱导了细胞焦亡。总之,DHAV-1 诱导的抗病毒免疫与线粒体自噬密切相关,表明它可能是一个有前途的治疗靶点。

https://cdn.ncbi.nlm.nih.gov/pmc/blobs/041a/11166875/bae3d1af28c6/gr1.jpg

文献AI研究员

20分钟写一篇综述,助力文献阅读效率提升50倍。

立即体验

用中文搜PubMed

大模型驱动的PubMed中文搜索引擎

马上搜索

文档翻译

学术文献翻译模型,支持多种主流文档格式。

立即体验