Suppr超能文献

全转录组测序揭示了非编码 RNA 在中国北京鸭对 DHAV-3 易感性和抗性中的作用。

Whole-transcriptome sequencing revealed the role of noncoding RNAs in susceptibility and resistance of Pekin ducks to DHAV-3.

机构信息

College of Animal Science and Technology, Northwest A&F University, Yangling 712100, Shaanxi, China.

Institute of Animal Sciences, Chinese Academy of Agricultural Sciences, Beijing 100193, China.

出版信息

Poult Sci. 2024 Mar;103(3):103416. doi: 10.1016/j.psj.2023.103416. Epub 2023 Dec 30.

Abstract

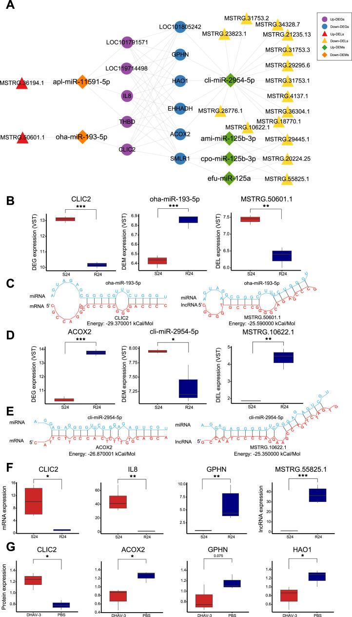
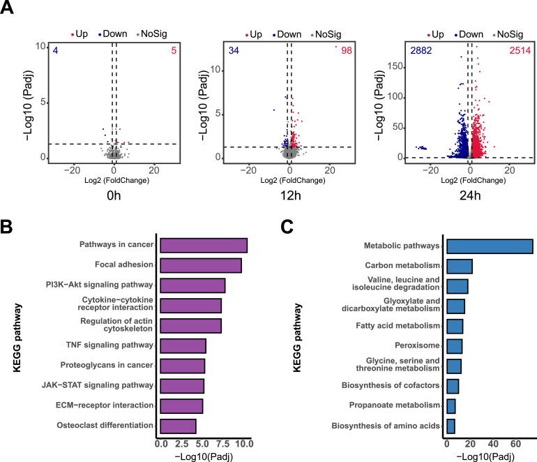
As the most prevalent pathogen of duck viral hepatitis (DVH), duck hepatitis A virus genotype 3 (DHAV-3) has caused huge economic losses to the duck industry in China. Herein, we obtained whole-transcriptome sequencing data of susceptible (S) and resistant (R) Pekin duckling samples at 0 h, 12 h, and 24 h after DHAV-3 infection. We found that DHAV-3 infection induces 5,396 differentially expressed genes (DEGs), 85 differentially expressed miRNAs (DEMs), and 727 differentially expressed lncRNAs (DELs) at 24 hpi in S vs. R ducks, those upregulated genes were enriched in inflammation and cell communications pathways and downregulated genes were related to metabolic processes. Upregulated genes showed high connectivity with the miR-33, miR-193, and miR-11591, and downregulated genes were mainly regulated by miR-2954, miR-125, and miR-146b. With the construction of lncRNA-miRNA-mRNA axis, we further identified a few aberrantly expressed lncRNAs (e.g., MSTRG.36194.1, MSTRG.50601.1, MSTRG.34328.7, and MSTRG.29445.1) that regulate expression of hub genes (e.g., THBD, CLIC2, IL8, ACOX2, GPHN, SMLR1, and HAO1) by sponging those highly connected miRNAs. Altogether, our findings defined a dual role of ncRNAs in immune and metabolic regulation during DHAV-3 infection, suggesting potential new targets for treating DHAV-3 infected ducks.

摘要

作为鸭病毒性肝炎(DVH)最常见的病原体,鸭甲型肝炎病毒 3 型(DHAV-3)在中国给养鸭业造成了巨大的经济损失。在此,我们获得了易感(S)和抗性(R)北京鸭在 DHAV-3 感染后 0 h、12 h 和 24 h 的全转录组测序数据。我们发现,DHAV-3 感染在 24 hpi 时诱导 S 与 R 鸭之间有 5396 个差异表达基因(DEGs)、85 个差异表达 miRNA(DEM)和 727 个差异表达长非编码 RNA(DEL),上调基因富集在炎症和细胞通讯途径中,而下调基因与代谢过程有关。上调基因与 miR-33、miR-193 和 miR-11591 高度连接,而下调基因主要受 miR-2954、miR-125 和 miR-146b 调控。通过构建 lncRNA-miRNA-mRNA 轴,我们进一步鉴定了一些异常表达的 lncRNA(例如,MSTRG.36194.1、MSTRG.50601.1、MSTRG.34328.7 和 MSTRG.29445.1),它们通过海绵吸附那些高度连接的 miRNA 来调节关键基因(例如,THBD、CLIC2、IL8、ACOX2、GPHN、SMLR1 和 HAO1)的表达。总之,我们的研究结果定义了 ncRNA 在 DHAV-3 感染过程中免疫和代谢调控的双重作用,为治疗 DHAV-3 感染的鸭子提供了潜在的新靶点。

https://cdn.ncbi.nlm.nih.gov/pmc/blobs/10c6/10846394/c2f0871bea0b/gr1.jpg

文献AI研究员

20分钟写一篇综述,助力文献阅读效率提升50倍。

立即体验

用中文搜PubMed

大模型驱动的PubMed中文搜索引擎

马上搜索

文档翻译

学术文献翻译模型,支持多种主流文档格式。

立即体验