• 文献检索
  • 文档翻译
  • 深度研究
  • 学术资讯
  • Suppr Zotero 插件Zotero 插件
  • 邀请有礼
  • 套餐&价格
  • 历史记录
应用&插件
Suppr Zotero 插件Zotero 插件浏览器插件Mac 客户端Windows 客户端微信小程序
定价
高级版会员购买积分包购买API积分包
服务
文献检索文档翻译深度研究API 文档MCP 服务
关于我们
关于 Suppr公司介绍联系我们用户协议隐私条款
关注我们

Suppr 超能文献

核心技术专利:CN118964589B侵权必究
粤ICP备2023148730 号-1Suppr @ 2026

文献检索

告别复杂PubMed语法,用中文像聊天一样搜索,搜遍4000万医学文献。AI智能推荐,让科研检索更轻松。

立即免费搜索

文件翻译

保留排版,准确专业,支持PDF/Word/PPT等文件格式,支持 12+语言互译。

免费翻译文档

深度研究

AI帮你快速写综述,25分钟生成高质量综述,智能提取关键信息,辅助科研写作。

立即免费体验

一种基于3种血管生成相关长链非编码RNA预测肾透明细胞癌预后的模型。

A Model to Predict Prognosis of Renal Cell Clear Cell Carcinoma Based on 3 Angiogenesis-related Long Non-coding RNAs.

作者信息

Chen Guo, Zhang Tiansheng, Li Feng, Cui Chi, Huang Zhiyong, Gou Xin, Song Yajun, Li Yang

机构信息

Department of Urology, The First Affiliated Hospital of Chongqing Medical University, Chongqing, 400042, China.

Department of Urology, Mianyang Central Hospital, University of Electronic Science and Technology of China, Sichuan Province, 621099, China.

出版信息

J Cancer. 2024 Apr 29;15(11):3481-3494. doi: 10.7150/jca.94685. eCollection 2024.

DOI:10.7150/jca.94685
PMID:38817877
原文链接:https://pmc.ncbi.nlm.nih.gov/articles/PMC11134422/
Abstract

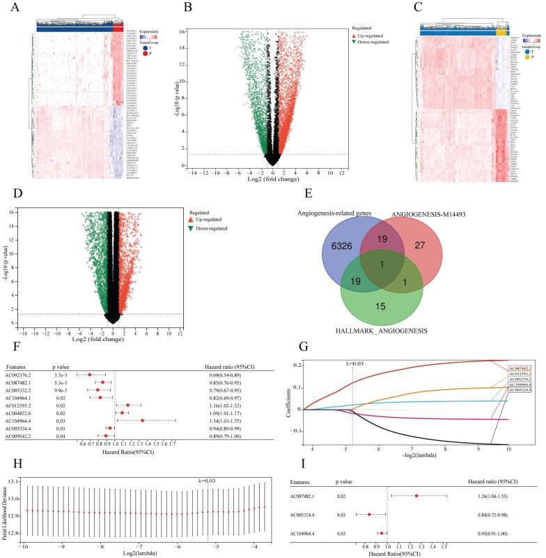
Tumor angiogenesis is closely related to the progression of clear cell renal cell carcinoma (ccRCC). Long non-coding RNAs (lncRNAs) regulating angiogenesis could be potential biomarkers for predicting ccRCC prognosis. With this study, we aimed to construct a prognostic model based on lncRNAs and explore its underlying mechanisms. RNA data and clinical information were obtained from The Cancer Genome Atlas (TCGA) database. Angiogenesis-related genes (ARGs) were extracted from the Molecular Signatures database. Pearson correlation and LASSO and COX regression analyses were performed to identify survival-related AR-lncRNAs (sAR-lncRNAs) and construct a prognostic model. The predictive power of the prognostic model was verified according to Kaplan‒Meier curve, receiver operating characteristic (ROC) curve and nomogram analyses. The correlation between the prognostic model and clinicopathological characteristics was assessed via univariate and multivariate analyses. Kyoto Encyclopedia of Genes and Genomes (KEGG) enrichment analysis was subsequently performed to elucidate the mechanisms of the sAR-lncRNAs. In vitro qPCR, immunohistochemistry, migration and invasion assays were conducted to confirm the angiogenic function of sAR-lncRNAs. Three sAR-lncRNAs were used to construct a prognostic model. The model was moderately accurate in predicting 1- , 3- and 5-year ccRCC prognosis, and the risk score according to this model was closely related to clinicopathological characteristics such as T grade and T stage. A nomogram was constructed to precisely estimate the overall survival of ccRCC patients. KEGG enrichment analysis indicated that the MAPK and Notch pathways were highly enriched in high-risk patients. Additionally, we found that the expression of the lncRNAs AC005324.4 and AC104964.4 in the prognostic model was lower in ccRCC cell lines and cancer tissues than in the HK-2 cell line and paracancerous tissues, while the expression of the lncRNA AC087482.1 showed the opposite trend. In a coculture model, knockdown of lncRNA AC005324.4 and lncRNA AC104964.4 significantly promoted the migration and invasion of human umbilical vein endothelial cells (HUVECs), but siR-AC087482.1 transfection alleviated these effects. We constructed a prognostic model based on 3 sAR-lncRNAs and validated its value in clinicopathological characteristics and prognostic prediction of ccRCC patients, providing a new perspective for ccRCC treatment decision making.

摘要

肿瘤血管生成与透明细胞肾细胞癌(ccRCC)的进展密切相关。调控血管生成的长链非编码RNA(lncRNAs)可能是预测ccRCC预后的潜在生物标志物。通过本研究,我们旨在构建基于lncRNAs的预后模型并探索其潜在机制。从癌症基因组图谱(TCGA)数据库获取RNA数据和临床信息。从分子特征数据库中提取血管生成相关基因(ARGs)。进行Pearson相关性分析、LASSO分析和COX回归分析以鉴定与生存相关的AR-lncRNAs(sAR-lncRNAs)并构建预后模型。根据Kaplan-Meier曲线、受试者工作特征(ROC)曲线和列线图分析验证预后模型的预测能力。通过单因素和多因素分析评估预后模型与临床病理特征之间的相关性。随后进行京都基因与基因组百科全书(KEGG)富集分析以阐明sAR-lncRNAs的机制。进行体外qPCR、免疫组织化学、迁移和侵袭实验以证实sAR-lncRNAs的血管生成功能。使用三个sAR-lncRNAs构建预后模型。该模型在预测1年、3年和5年ccRCC预后方面具有中等准确性,并且根据该模型的风险评分与T分级和T分期等临床病理特征密切相关。构建列线图以精确估计ccRCC患者的总生存期。KEGG富集分析表明,丝裂原活化蛋白激酶(MAPK)和Notch信号通路在高危患者中高度富集。此外,我们发现预后模型中的lncRNAs AC005324.4和AC104964.4在ccRCC细胞系和癌组织中的表达低于HK-2细胞系和癌旁组织,而lncRNA AC087482.1的表达呈现相反趋势。在共培养模型中,敲低lncRNA AC005324.4和lncRNA AC104964.4显著促进人脐静脉内皮细胞(HUVECs)的迁移和侵袭,但转染siR-AC087482.1可减轻这些作用。我们基于3个sAR-lncRNAs构建了预后模型,并验证了其在ccRCC患者临床病理特征和预后预测中的价值,为ccRCC治疗决策提供了新的视角。

https://cdn.ncbi.nlm.nih.gov/pmc/blobs/5077/11134422/c6db60c6961a/jcav15p3481g008.jpg
https://cdn.ncbi.nlm.nih.gov/pmc/blobs/5077/11134422/92a4544a9d77/jcav15p3481g001.jpg
https://cdn.ncbi.nlm.nih.gov/pmc/blobs/5077/11134422/af66ee908f04/jcav15p3481g002.jpg
https://cdn.ncbi.nlm.nih.gov/pmc/blobs/5077/11134422/d0bd72e67569/jcav15p3481g003.jpg
https://cdn.ncbi.nlm.nih.gov/pmc/blobs/5077/11134422/9d85d5365f48/jcav15p3481g004.jpg
https://cdn.ncbi.nlm.nih.gov/pmc/blobs/5077/11134422/8b63423c2564/jcav15p3481g005.jpg
https://cdn.ncbi.nlm.nih.gov/pmc/blobs/5077/11134422/c9ff21f26f40/jcav15p3481g006.jpg
https://cdn.ncbi.nlm.nih.gov/pmc/blobs/5077/11134422/e908b4a8afdc/jcav15p3481g007.jpg
https://cdn.ncbi.nlm.nih.gov/pmc/blobs/5077/11134422/c6db60c6961a/jcav15p3481g008.jpg
https://cdn.ncbi.nlm.nih.gov/pmc/blobs/5077/11134422/92a4544a9d77/jcav15p3481g001.jpg
https://cdn.ncbi.nlm.nih.gov/pmc/blobs/5077/11134422/af66ee908f04/jcav15p3481g002.jpg
https://cdn.ncbi.nlm.nih.gov/pmc/blobs/5077/11134422/d0bd72e67569/jcav15p3481g003.jpg
https://cdn.ncbi.nlm.nih.gov/pmc/blobs/5077/11134422/9d85d5365f48/jcav15p3481g004.jpg
https://cdn.ncbi.nlm.nih.gov/pmc/blobs/5077/11134422/8b63423c2564/jcav15p3481g005.jpg
https://cdn.ncbi.nlm.nih.gov/pmc/blobs/5077/11134422/c9ff21f26f40/jcav15p3481g006.jpg
https://cdn.ncbi.nlm.nih.gov/pmc/blobs/5077/11134422/e908b4a8afdc/jcav15p3481g007.jpg
https://cdn.ncbi.nlm.nih.gov/pmc/blobs/5077/11134422/c6db60c6961a/jcav15p3481g008.jpg

相似文献

1
A Model to Predict Prognosis of Renal Cell Clear Cell Carcinoma Based on 3 Angiogenesis-related Long Non-coding RNAs.一种基于3种血管生成相关长链非编码RNA预测肾透明细胞癌预后的模型。
J Cancer. 2024 Apr 29;15(11):3481-3494. doi: 10.7150/jca.94685. eCollection 2024.
2
Prognosis of clear cell renal cell carcinoma (ccRCC) based on a six-lncRNA-based risk score: an investigation based on RNA-sequencing data.基于六个长链非编码 RNA 风险评分的透明细胞肾细胞癌 (ccRCC) 预后:基于 RNA 测序数据的研究。
J Transl Med. 2019 Aug 23;17(1):281. doi: 10.1186/s12967-019-2032-y.
3
Disulfideptosis-associated lncRNAs reveal features of prognostic, immune escape, tumor mutation, and tumor malignant progression in renal clear cell carcinoma.二硫键程序性细胞死亡相关长非编码 RNA 揭示了肾透明细胞癌中与预后、免疫逃逸、肿瘤突变和肿瘤恶性进展相关的特征。
Aging (Albany NY). 2024 Feb 8;16(4):3280-3301. doi: 10.18632/aging.205534.
4
Identification of a combined lncRNA prognostic signature and knockdown of lncRNA MANCR to inhibit progression of clear cell renal cell carcinoma by bioinformatics analysis.通过生物信息学分析鉴定lncRNA联合预后特征并敲低lncRNA MANCR以抑制透明细胞肾细胞癌进展
Transl Androl Urol. 2022 Sep;11(9):1304-1317. doi: 10.21037/tau-22-527.
5
Construction of Competitive Endogenous RNA Network and Verification of 3-Key LncRNA Signature Associated With Distant Metastasis and Poor Prognosis in Patients With Clear Cell Renal Cell Carcinoma.透明细胞肾细胞癌患者中竞争性内源性RNA网络的构建及与远处转移和不良预后相关的3个关键长链非编码RNA特征的验证
Front Oncol. 2021 Mar 24;11:640150. doi: 10.3389/fonc.2021.640150. eCollection 2021.
6
A nomogram based on 9-lncRNAs signature for improving prognostic prediction of clear cell renal cell carcinoma.一种基于9个长链非编码RNA特征的列线图,用于改善透明细胞肾细胞癌的预后预测。
Cancer Cell Int. 2019 Aug 5;19:208. doi: 10.1186/s12935-019-0928-5. eCollection 2019.
7
Comprehensive analysis of necroptosis-related lncRNA signature with potential implications in tumor heterogeneity and prediction of prognosis in clear cell renal cell carcinoma.全面分析与 necroptosis 相关的 lncRNA 特征,这些特征可能与肿瘤异质性有关,并对 clear cell renal cell carcinoma 的预后有预测作用。
Eur J Med Res. 2023 Jul 14;28(1):236. doi: 10.1186/s40001-023-01194-4.
8
Accurate prognostic prediction for patients with clear cell renal cell carcinoma using a ferroptosis-related long non-coding RNA risk model.基于铁死亡相关长非编码 RNA 风险模型对透明细胞肾细胞癌患者进行准确预后预测。
Cancer Biomark. 2023;37(2):95-107. doi: 10.3233/CBM-210445.
9
Analysis of Ferroptosis-Related LncRNAs Signatures Associated with Tumor Immune Infiltration and Experimental Validation in Clear Cell Renal Cell Carcinoma.与肿瘤免疫浸润相关的铁死亡相关长链非编码RNA特征分析及在肾透明细胞癌中的实验验证
Int J Gen Med. 2022 Mar 19;15:3215-3235. doi: 10.2147/IJGM.S354682. eCollection 2022.
10
Development of a novel disulfidptosis-related lncRNA signature for prognostic and immune response prediction in clear cell renal cell carcinoma.开发一种新型的与二硫键错配相关的 lncRNA 标志物,用于预测透明细胞肾细胞癌的预后和免疫反应。
Sci Rep. 2024 Jan 5;14(1):624. doi: 10.1038/s41598-024-51197-2.

引用本文的文献

1
The impact of radiotherapy on the prognosis of metastatic clear cell renal cell carcinoma after surgery.放疗对手术后转移性透明细胞肾细胞癌预后的影响。
Sci Rep. 2025 May 10;15(1):16309. doi: 10.1038/s41598-025-00467-8.

本文引用的文献

1
Basement Membrane-Associated lncRNA Risk Model Predicts Prognosis and Guides Clinical Treatment in Clear Cell Renal Cell Carcinoma.基底膜相关长链非编码RNA风险模型预测透明细胞肾细胞癌的预后并指导临床治疗
Biomedicines. 2023 Sep 26;11(10):2635. doi: 10.3390/biomedicines11102635.
2
An angiogenesis-related lncRNA signature predicts the immune microenvironment and prognosis of breast cancer.一个与血管生成相关的长链非编码 RNA 标志物可预测乳腺癌的免疫微环境和预后。
Aging (Albany NY). 2023 Aug 3;15(15):7616-7636. doi: 10.18632/aging.204930.
3
Epigenetic regulation of angiogenesis and ischemic response by long noncoding RNA LEENE in diabetes.
长链非编码RNA LEENE对糖尿病中血管生成和缺血反应的表观遗传调控
Kidney Int. 2023 Dec;104(6):1048-1050. doi: 10.1016/j.kint.2023.06.025. Epub 2023 Jul 5.
4
Effect of smoking, hypertension and lifestyle factors on kidney cancer - perspectives for prevention and screening programmes.吸烟、高血压和生活方式因素对肾癌的影响——预防和筛查计划的观点。
Nat Rev Urol. 2023 Nov;20(11):669-681. doi: 10.1038/s41585-023-00781-8. Epub 2023 Jun 16.
5
Construction and validation of an angiogenesis-related lncRNA prognostic model in lung adenocarcinoma.肺腺癌中血管生成相关lncRNA预后模型的构建与验证
Front Genet. 2023 Mar 14;14:1083593. doi: 10.3389/fgene.2023.1083593. eCollection 2023.
6
An Angiogenesis-Related lncRNA Signature Is Associated with Prognosis and Tumor Immune Microenvironment in Breast Cancer.一种与血管生成相关的长链非编码RNA特征与乳腺癌的预后及肿瘤免疫微环境相关。
J Pers Med. 2023 Mar 13;13(3):513. doi: 10.3390/jpm13030513.
7
Ferroptosis-associated lncRNA prognostic signature predicts prognosis and immune response in clear cell renal cell carcinoma.铁死亡相关 lncRNA 预后signature 预测透明细胞肾细胞癌的预后和免疫反应。
Sci Rep. 2023 Feb 6;13(1):2114. doi: 10.1038/s41598-023-29305-5.
8
The endothelial-enriched lncRNA LINC00607 mediates angiogenic function.富含内皮细胞的长链非编码 RNA LINC00607 介导血管生成功能。
Basic Res Cardiol. 2023 Jan 26;118(1):5. doi: 10.1007/s00395-023-00978-3.
9
Cuproptosis-Related LncRNA-Based Prediction of the Prognosis and Immunotherapy Response in Papillary Renal Cell Carcinoma.基于铜死亡相关长链非编码 RNA 的预测在乳头状肾细胞癌中的预后和免疫治疗反应。
Int J Mol Sci. 2023 Jan 11;24(2):1464. doi: 10.3390/ijms24021464.
10
Identification and experimental validation of a tumor-infiltrating lymphocytes-related long noncoding RNA signature for prognosis of clear cell renal cell carcinoma.鉴定和实验验证与肿瘤浸润淋巴细胞相关的长非编码 RNA 标志物,用于预测透明细胞肾细胞癌的预后。
Front Immunol. 2022 Nov 24;13:1046790. doi: 10.3389/fimmu.2022.1046790. eCollection 2022.