Suppr超能文献

肿瘤 HLA-DR、CXCL9 和 CXCL10 的表达增强可能改善嗅神经母细胞瘤的免疫治疗反应。

Augmentation of tumor expression of HLA-DR, CXCL9, and CXCL10 may improve olfactory neuroblastoma immunotherapeutic responses.

机构信息

Sinonasal and Skull Base Tumor Program, Surgical Oncology Program, Center for Cancer Research, National Cancer Institute, National Institutes of Health, Bethesda, MD, USA.

University of Miami Miller School of Medicine, Miami, FL, USA.

出版信息

J Transl Med. 2024 May 31;22(1):524. doi: 10.1186/s12967-024-05339-9.

Abstract

BACKGROUND

Olfactory neuroblastoma is a rare malignancy of the anterior skull base typically treated with surgery and adjuvant radiation. Although outcomes are fair for low-grade disease, patients with high-grade, recurrent, or metastatic disease oftentimes respond poorly to standard treatment methods. We hypothesized that an in-depth evaluation of the olfactory neuroblastoma tumor immune microenvironment would identify mechanisms of immune evasion in high-grade olfactory neuroblastoma as well as rational targetable mechanisms for future translational immunotherapeutic approaches.

METHODS

Multispectral immunofluorescence and RNAScope evaluation of the tumor immune microenvironment was performed on forty-seven clinically annotated olfactory neuroblastoma samples. A retrospective chart review was performed and clinical correlations assessed.

RESULTS

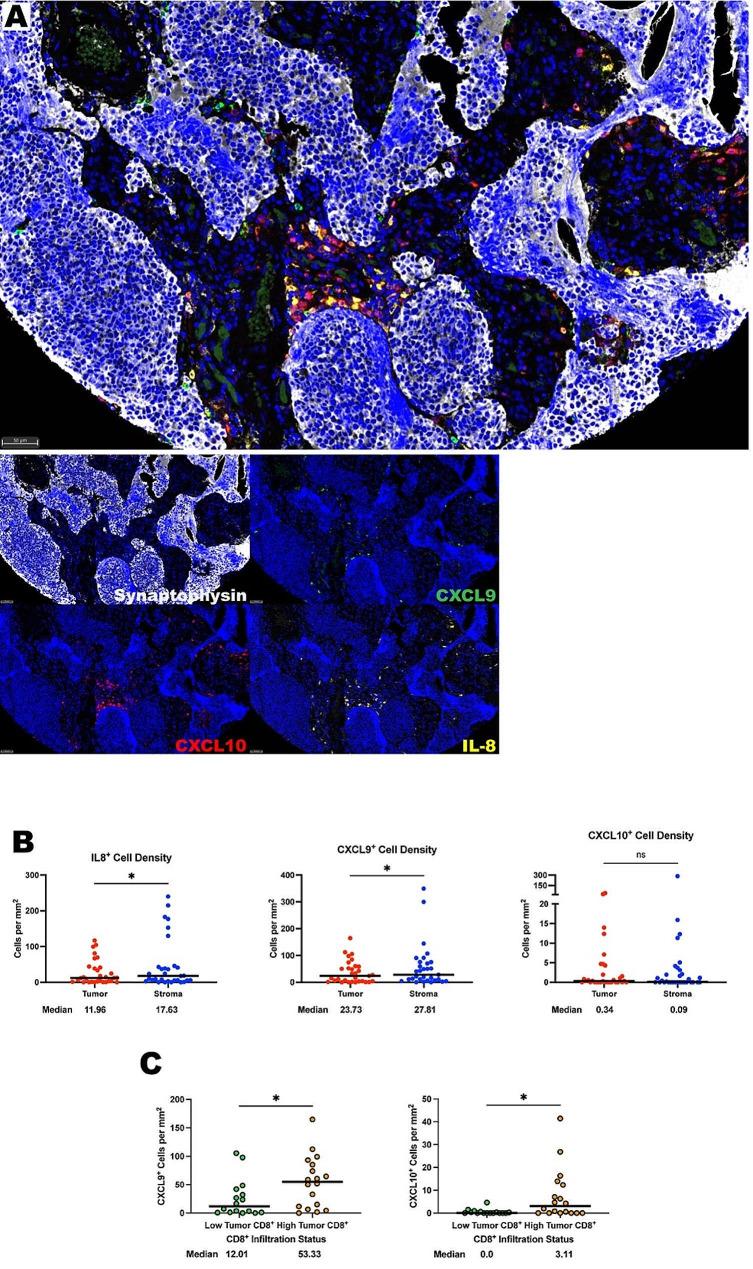
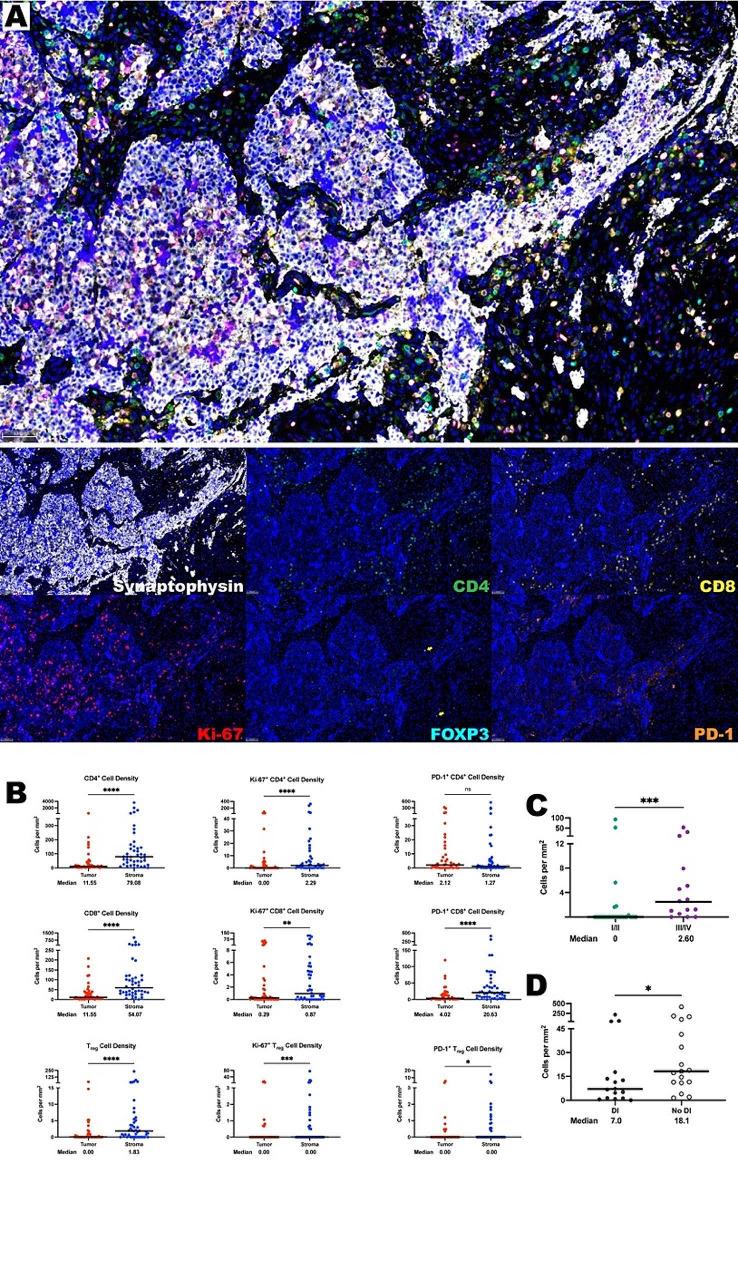
A significant T cell infiltration was noted in olfactory neuroblastoma samples with a stromal predilection, presence of myeloid-derived suppressor cells, and sparse natural killer cells. A striking decrease was observed in MHC-I expression in high-grade olfactory neuroblastoma compared to low-grade disease, representing a mechanism of immune evasion in high-grade disease. Mechanistically, the immune effector stromal predilection appears driven by low tumor cell MHC class II (HLA-DR), CXCL9, and CXCL10 expression as those tumors with increased tumor cell expression of each of these mediators correlated with significant increases in T cell infiltration.

CONCLUSION

These data suggest that immunotherapeutic strategies that augment tumor cell expression of MHC class II, CXCL9, and CXCL10 may improve parenchymal trafficking of immune effector cells in olfactory neuroblastoma and augment immunotherapeutic responses.

摘要

背景

嗅神经母细胞瘤是一种罕见的前颅底恶性肿瘤,通常采用手术和辅助放疗进行治疗。尽管低级别疾病的预后良好,但高级别、复发性或转移性疾病的患者对标准治疗方法往往反应不佳。我们假设对嗅神经母细胞瘤肿瘤免疫微环境进行深入评估,将确定高级别嗅神经母细胞瘤中免疫逃避的机制,以及未来转化免疫治疗方法的合理靶向机制。

方法

对 47 例临床标注的嗅神经母细胞瘤样本进行多光谱免疫荧光和 RNAScope 评估肿瘤免疫微环境。进行回顾性图表审查并评估临床相关性。

结果

嗅神经母细胞瘤样本中存在 T 细胞浸润,具有基质倾向、髓样来源的抑制细胞存在和稀疏的自然杀伤细胞。与低级别疾病相比,高级别嗅神经母细胞瘤中 MHC-I 表达显著降低,代表高级别疾病中免疫逃避的机制。从机制上讲,免疫效应基质倾向似乎是由低肿瘤细胞 MHC 类 II(HLA-DR)、CXCL9 和 CXCL10 表达驱动的,因为这些肿瘤中每种介质的肿瘤细胞表达增加与 T 细胞浸润的显著增加相关。

结论

这些数据表明,增强肿瘤细胞 MHC 类 II、CXCL9 和 CXCL10 表达的免疫治疗策略可能改善嗅神经母细胞瘤实质内免疫效应细胞的运输,并增强免疫治疗反应。

https://cdn.ncbi.nlm.nih.gov/pmc/blobs/2ab5/11140921/769e2a9603f0/12967_2024_5339_Fig1_HTML.jpg

文献检索

告别复杂PubMed语法,用中文像聊天一样搜索,搜遍4000万医学文献。AI智能推荐,让科研检索更轻松。

立即免费搜索

文件翻译

保留排版,准确专业,支持PDF/Word/PPT等文件格式,支持 12+语言互译。

免费翻译文档

深度研究

AI帮你快速写综述,25分钟生成高质量综述,智能提取关键信息,辅助科研写作。

立即免费体验