• 文献检索
  • 文档翻译
  • 深度研究
  • 学术资讯
  • Suppr Zotero 插件Zotero 插件
  • 邀请有礼
  • 套餐&价格
  • 历史记录
应用&插件
Suppr Zotero 插件Zotero 插件浏览器插件Mac 客户端Windows 客户端微信小程序
定价
高级版会员购买积分包购买API积分包
服务
文献检索文档翻译深度研究API 文档MCP 服务
关于我们
关于 Suppr公司介绍联系我们用户协议隐私条款
关注我们

Suppr 超能文献

核心技术专利:CN118964589B侵权必究
粤ICP备2023148730 号-1Suppr @ 2026

文献检索

告别复杂PubMed语法,用中文像聊天一样搜索,搜遍4000万医学文献。AI智能推荐,让科研检索更轻松。

立即免费搜索

文件翻译

保留排版,准确专业,支持PDF/Word/PPT等文件格式,支持 12+语言互译。

免费翻译文档

深度研究

AI帮你快速写综述,25分钟生成高质量综述,智能提取关键信息,辅助科研写作。

立即免费体验

作为强效抗银屑病药物的螺环超音素A和B:具有前所未有的化学结构的肿瘤坏死因子抑制剂。

Spirohypertones A and B as potent antipsoriatics: Tumor necrosis factor- inhibitors with unprecedented chemical architectures.

作者信息

Duan Yulin, Sun Weiguang, Li Yongqi, Shi Zhengyi, Li Lanqin, Zhang Yeting, Huang Kun, Zhang Zhiping, Qi Changxing, Zhang Yonghui

机构信息

Hubei Key Laboratory of Natural Medicinal Chemistry and Resource Evaluation, Tongji Medical College, Huazhong University of Science and Technology, Wuhan 430030, China.

Department of Pharmacy, Wuhan No. 1 Hospital, Wuhan 430022, China.

出版信息

Acta Pharm Sin B. 2024 Jun;14(6):2646-2656. doi: 10.1016/j.apsb.2024.02.002. Epub 2024 Feb 20.

DOI:10.1016/j.apsb.2024.02.002
PMID:38828134
原文链接:https://pmc.ncbi.nlm.nih.gov/articles/PMC11143743/
Abstract

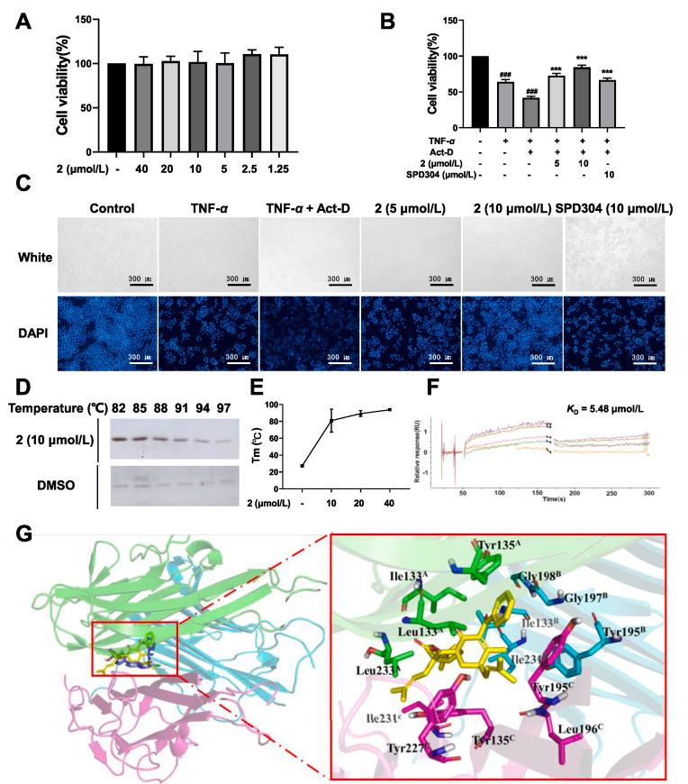
Tumor necrosis factor- (TNF-) is a promising target for inflammatory and autoimmune diseases. Spirohypertones A () and B (), two unprecedented polycyclic polyprenylated acylphloroglucinols with highly rearranged skeletons, were isolated from . The structures of and were confirmed through comprehensive spectroscopic analysis, single-crystal X-ray diffraction and electronic circular dichroism calculations. Importantly, showed remarkable TNF- inhibitory activity, which could protect L929 cells from death induced by co-incubation with TNF- and actinomycin D. It also demonstrated the ability to suppress the inflammatory response in HaCaT cells stimulated with TNF-. Notably, in an imiquimod-induced psoriasis murine model, restrained symptoms of epidermal hyperplasia associated with psoriasis, presenting anti-inflammatory and antiproliferative effects. This discovery positions as a potent TNF- inhibitor, providing a promising lead compound for developing an antipsoriatic agent.

摘要

肿瘤坏死因子-α(TNF-α)是炎症性和自身免疫性疾病的一个有前景的靶点。从[来源未提及]中分离出了螺旋高酮A([具体结构未给出])和B([具体结构未给出]),这两种具有高度重排骨架的前所未有的多环多异戊烯基化酰基间苯三酚。通过全面的光谱分析、单晶X射线衍射和电子圆二色性计算确定了A和B的结构。重要的是,A显示出显著的TNF-α抑制活性,可保护L929细胞免受与TNF-α和放线菌素D共同孵育诱导的死亡。它还表现出抑制TNF-α刺激的HaCaT细胞中炎症反应的能力。值得注意的是,在咪喹莫特诱导的银屑病小鼠模型中,A抑制了与银屑病相关的表皮增生症状,呈现出抗炎和抗增殖作用。这一发现将A定位为一种有效的TNF-α抑制剂,为开发抗银屑病药物提供了一个有前景的先导化合物。

https://cdn.ncbi.nlm.nih.gov/pmc/blobs/35db/11143743/cbc3f10861a2/gr8.jpg
https://cdn.ncbi.nlm.nih.gov/pmc/blobs/35db/11143743/4e94ffd771f4/ga1.jpg
https://cdn.ncbi.nlm.nih.gov/pmc/blobs/35db/11143743/99859c250b75/gr1.jpg
https://cdn.ncbi.nlm.nih.gov/pmc/blobs/35db/11143743/ac95dbce7126/gr2.jpg
https://cdn.ncbi.nlm.nih.gov/pmc/blobs/35db/11143743/291069e334cb/gr3.jpg
https://cdn.ncbi.nlm.nih.gov/pmc/blobs/35db/11143743/de82e0a09488/gr4.jpg
https://cdn.ncbi.nlm.nih.gov/pmc/blobs/35db/11143743/3f38e3ab1600/gr5.jpg
https://cdn.ncbi.nlm.nih.gov/pmc/blobs/35db/11143743/7f8e2ec34f0a/sc1.jpg
https://cdn.ncbi.nlm.nih.gov/pmc/blobs/35db/11143743/b5d3d4a61745/gr6.jpg
https://cdn.ncbi.nlm.nih.gov/pmc/blobs/35db/11143743/69d1e5ec6eab/gr7.jpg
https://cdn.ncbi.nlm.nih.gov/pmc/blobs/35db/11143743/cbc3f10861a2/gr8.jpg
https://cdn.ncbi.nlm.nih.gov/pmc/blobs/35db/11143743/4e94ffd771f4/ga1.jpg
https://cdn.ncbi.nlm.nih.gov/pmc/blobs/35db/11143743/99859c250b75/gr1.jpg
https://cdn.ncbi.nlm.nih.gov/pmc/blobs/35db/11143743/ac95dbce7126/gr2.jpg
https://cdn.ncbi.nlm.nih.gov/pmc/blobs/35db/11143743/291069e334cb/gr3.jpg
https://cdn.ncbi.nlm.nih.gov/pmc/blobs/35db/11143743/de82e0a09488/gr4.jpg
https://cdn.ncbi.nlm.nih.gov/pmc/blobs/35db/11143743/3f38e3ab1600/gr5.jpg
https://cdn.ncbi.nlm.nih.gov/pmc/blobs/35db/11143743/7f8e2ec34f0a/sc1.jpg
https://cdn.ncbi.nlm.nih.gov/pmc/blobs/35db/11143743/b5d3d4a61745/gr6.jpg
https://cdn.ncbi.nlm.nih.gov/pmc/blobs/35db/11143743/69d1e5ec6eab/gr7.jpg
https://cdn.ncbi.nlm.nih.gov/pmc/blobs/35db/11143743/cbc3f10861a2/gr8.jpg

相似文献

1
Spirohypertones A and B as potent antipsoriatics: Tumor necrosis factor- inhibitors with unprecedented chemical architectures.作为强效抗银屑病药物的螺环超音素A和B:具有前所未有的化学结构的肿瘤坏死因子抑制剂。
Acta Pharm Sin B. 2024 Jun;14(6):2646-2656. doi: 10.1016/j.apsb.2024.02.002. Epub 2024 Feb 20.
2
Hyparillums A and B: polycyclic polyprenylated acylphloroglucinols from Hypericum patulum.平卧露珠草 A 和 B:来自贯叶连翘的多环多聚异戊烯基酰基间苯三酚。
Chin J Nat Med. 2024 Mar;22(3):273-279. doi: 10.1016/S1875-5364(24)60599-6.
3
Discovery of bioactive polycyclic polyprenylated acylphloroglucinols with adamantine/homoadamantane skeletons from Hypericum wilsonii.从金丝桃中发现具有金刚烷/高金刚烷骨架的生物活性多环多异戊烯基酰基间苯三酚。
Phytochemistry. 2024 Feb;218:113953. doi: 10.1016/j.phytochem.2023.113953. Epub 2023 Dec 13.
4
Hyperpatulones C-G, new spirocyclic polycyclic polyprenylated acylphloroglucinols from the leaves of Hypericum patulum.超帕特酮 C-G,来自贯叶连翘叶的新的螺环多环多聚异戊烯基酰基间苯三酚。
Fitoterapia. 2021 Nov;155:105063. doi: 10.1016/j.fitote.2021.105063. Epub 2021 Oct 14.
5
Discovery of nor-bicyclic polyprenylated acylphloroglucinols possessing diverse architectures with anti-hepatoma activities from Hypericum patulum.从贯叶连翘中发现具有多种结构的新型双环多聚异戊烯基酰基间苯三酚类化合物,具有抗肝癌活性。
Bioorg Chem. 2021 Jun;111:104902. doi: 10.1016/j.bioorg.2021.104902. Epub 2021 Apr 20.
6
Hypaluton A, an Immunosuppressive 3,4--Polycyclic Polyprenylated Acylphloroglucinol from .Hypaluton A,一种来自 Hypoestes phyllostachya 的免疫抑制性 3,4--多环多聚异戊烯基酰基间苯三酚。
J Org Chem. 2021 May 7;86(9):6478-6485. doi: 10.1021/acs.joc.1c00319. Epub 2021 Apr 22.
7
Polycyclic polyprenylated acylphloroglucinols with acetylcholinesterase inhibitory activities from Hypericum perforatum.贯叶金丝桃中具有乙酰胆碱酯酶抑制活性的多环多聚异戊烯基酰基间苯三酚。
Fitoterapia. 2020 Jun;143:104550. doi: 10.1016/j.fitote.2020.104550. Epub 2020 Mar 12.
8
Discovery of bioactive polycyclic polyprenylated acylphloroglucinols from Hypericum wilsonii.从贯叶连翘中发现具有生物活性的多环聚烯基酰基间苯三酚。
Bioorg Chem. 2021 Oct;115:105246. doi: 10.1016/j.bioorg.2021.105246. Epub 2021 Aug 4.
9
Rearranged Homoadamantane-Type Polycyclic Polyprenylated Acylphloroglucinols from .从. 中分离得到的重排 Homoadamantane 型多环多聚异戊烯基酰基间苯三酚
Org Lett. 2023 Dec 22;25(50):8965-8969. doi: 10.1021/acs.orglett.3c03143. Epub 2023 Dec 8.
10
Hyperfols A and B: Two Highly Modified Polycyclic Polyprenylated Acylphloroglucinols from .Hyperfols A 和 B:来自. 的两种高度修饰的多环多聚异戊烯基酰基间苯三酚
Org Lett. 2020 Sep 4;22(17):6903-6906. doi: 10.1021/acs.orglett.0c02434. Epub 2020 Aug 21.

引用本文的文献

1
Discovery of structurally diverse polyprenylated acylphloroglucinols with quorum sensing inhibitory activity from Hypericum seniawinii Maxim.从元宝草中发现具有群体感应抑制活性的结构多样的多异戊烯基酰基间苯三酚
Nat Prod Bioprospect. 2025 Jun 19;15(1):40. doi: 10.1007/s13659-025-00520-z.
2
Optineurin restrains CCR7 degradation to guide type II collagen-stimulated dendritic cell migration in rheumatoid arthritis.视紫质抑制趋化因子受体7的降解,以引导类风湿性关节炎中II型胶原刺激的树突状细胞迁移。
Acta Pharm Sin B. 2025 Mar;15(3):1626-1642. doi: 10.1016/j.apsb.2025.02.004. Epub 2025 Feb 11.
3
Interventions in cytokine signaling: novel horizons for psoriasis treatment.

本文引用的文献

1
Cellular Mechanisms of Psoriasis Pathogenesis: A Systemic Review.银屑病发病机制的细胞机制:一项系统综述
Clin Cosmet Investig Dermatol. 2023 Sep 14;16:2503-2515. doi: 10.2147/CCID.S420850. eCollection 2023.
2
Challenges and Future Trends in the Treatment of Psoriasis.银屑病治疗的挑战与未来趋势。
Int J Mol Sci. 2023 Aug 28;24(17):13313. doi: 10.3390/ijms241713313.
3
Biomarkers and biologics related with psoriasis and psoriatic arthritis.与银屑病和银屑病关节炎相关的生物标志物和生物制剂。
细胞因子信号传导干预:银屑病治疗的新视野
Front Immunol. 2025 Apr 15;16:1573905. doi: 10.3389/fimmu.2025.1573905. eCollection 2025.
4
Application and Method of Surface Plasmon Resonance Technology in the Preparation and Characterization of Biomedical Nanoparticle Materials.表面等离子体共振技术在生物医学纳米颗粒材料的制备与表征中的应用及方法。
Int J Nanomedicine. 2024 Jul 11;19:7049-7069. doi: 10.2147/IJN.S468695. eCollection 2024.
Int Immunopharmacol. 2023 Sep;122:110646. doi: 10.1016/j.intimp.2023.110646. Epub 2023 Jul 14.
4
Discovery and identification of EIF2AK2 as a direct key target of berberine for anti-inflammatory effects.发现并鉴定EIF2AK2作为小檗碱抗炎作用的直接关键靶点。
Acta Pharm Sin B. 2023 May;13(5):2138-2151. doi: 10.1016/j.apsb.2022.12.009. Epub 2022 Dec 14.
5
Small-molecule modulators of tumor necrosis factor signaling.肿瘤坏死因子信号小分子调节剂。
Drug Discov Today. 2023 Jun;28(6):103575. doi: 10.1016/j.drudis.2023.103575. Epub 2023 Mar 30.
6
Reprogrammed siTNF/neutrophil cytopharmaceuticals targeting inflamed joints for rheumatoid arthritis therapy.重编程的靶向炎症关节的siTNF/中性粒细胞细胞药物用于类风湿性关节炎治疗。
Acta Pharm Sin B. 2023 Feb;13(2):787-803. doi: 10.1016/j.apsb.2022.08.012. Epub 2022 Aug 23.
7
Biosensor-based active ingredient recognition system for screening TNF-α inhibitors from lotus leaves.基于生物传感器的活性成分识别系统,用于从荷叶中筛选肿瘤坏死因子-α抑制剂。
Anal Bioanal Chem. 2023 Apr;415(9):1641-1655. doi: 10.1007/s00216-023-04565-2. Epub 2023 Jan 31.
8
Hyperpatone A, a polycyclic polyprenylated acylphloroglucinol with a rare 8/6/5/6/5 pentacyclic skeleton from .从.中分离得到的具有罕见 8/6/5/6/5 五环骨架的多环聚异戊烯基酰基间苯三酚类化合物 Hyperpatone A。
Org Biomol Chem. 2022 Dec 21;21(1):140-146. doi: 10.1039/d2ob01851a.
9
Structurally diverse polycyclic polyprenylated acylphloroglucinols with protective effect on human vein endothelial cells injured by high-glucose from Hypericum acmosepalum N. Robson.来自赶山鞭的结构多样的多环多异戊烯基酰基间苯三酚对高糖损伤的人静脉内皮细胞具有保护作用。
Phytochemistry. 2023 Jan;205:113482. doi: 10.1016/j.phytochem.2022.113482. Epub 2022 Oct 26.
10
Diverse polycyclic polyprenylated acylphloroglucinols with anti-neuroinflammatory activity from Hypericum beanii.来自滇金丝桃的具有抗神经炎症活性的多种多环多异戊烯基酰基间苯三酚
Bioorg Chem. 2022 Oct;127:106005. doi: 10.1016/j.bioorg.2022.106005. Epub 2022 Jul 6.