Sun Leiming, Fang Kun, Yang Zheng
Department of Critical Care Medicine, Hangzhou Red Cross Hospital, Hangzhou, 310003, Zhejiang Province, China.
Heliyon. 2024 May 22;10(11):e31747. doi: 10.1016/j.heliyon.2024.e31747. eCollection 2024 Jun 15.
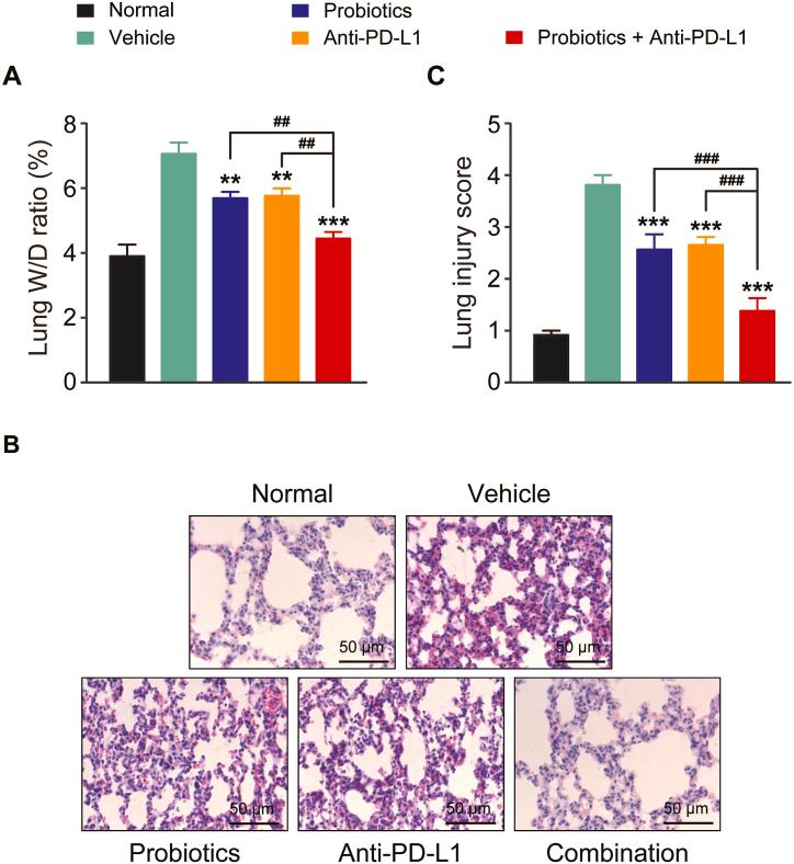
The study investigated the protective effects and mechanisms of probiotics in conjunction with an anti-PD-L1 antibody on the immune functions of septic mice. Sixty-four mice were assigned to sepsis groups receiving vehicle, probiotics, and anti-PD-L1 antibody individually or in combination, with healthy mice as controls. Sepsis was induced by cecal ligation and puncture (CLP), followed by intraperitoneal Lipopolysaccharide (LPS) injection. Blood and tissues were collected one day post-injection for detecting inflammation-related cytokines, Treg, PI3K/Akt pathway-related protein expression, and lung tissue pathology. The survival time of the remaining ten mice was recorded over seven days. Compared to healthy mice, septic mice given PBS exhibited significantly different serum levels of IL-6, IL-8, IL-17, IL-10, and IFN-γ (all < 0.001). Treatment with anti-PD-L1 antibody combined with probiotics significantly increased the 7-day survival rate in septic mice, accompanied by decreased pro-inflammatory cytokines, increased anti-inflammatory cytokines, improved oxidative stress, reduced lung injury, and enhanced Th17/Treg balance. This combined therapy demonstrated superior efficacy compared to antibodies or probiotics alone. Additionally, it facilitated peripheral blood polymorphonuclear neutrophil apoptosis, enhancing protection by blocking PD-L1 function and inhibiting PI3K-dependent AKT phosphorylation. In conclusion, combining probiotics with an anti-PD-L1 antibody enhances protective effects in septic mice by reducing serum inflammatory factors, promoting neutrophil apoptosis, regulating Th17/Treg balance, and inhibiting the PI3K/Akt pathway.
该研究调查了益生菌与抗PD-L1抗体联合使用对脓毒症小鼠免疫功能的保护作用及机制。64只小鼠被分配到单独或联合接受载体、益生菌和抗PD-L1抗体的脓毒症组,以健康小鼠作为对照。通过盲肠结扎和穿刺(CLP)诱导脓毒症,随后腹腔注射脂多糖(LPS)。注射后一天采集血液和组织,用于检测炎症相关细胞因子、调节性T细胞(Treg)、磷脂酰肌醇-3激酶/蛋白激酶B(PI3K/Akt)信号通路相关蛋白表达以及肺组织病理学。记录剩余10只小鼠7天的存活时间。与健康小鼠相比,给予磷酸盐缓冲液(PBS)的脓毒症小鼠血清白细胞介素-6(IL-6)、白细胞介素-8(IL-8)、白细胞介素-17(IL-17)、白细胞介素-10(IL-10)和干扰素-γ(IFN-γ)水平有显著差异(均P<0.001)。抗PD-L1抗体与益生菌联合治疗显著提高了脓毒症小鼠的7天存活率,同时伴有促炎细胞因子减少、抗炎细胞因子增加、氧化应激改善、肺损伤减轻以及Th17/Treg平衡增强。与单独使用抗体或益生菌相比,这种联合疗法显示出更好的疗效。此外,它促进外周血多形核中性粒细胞凋亡,通过阻断PD-L1功能和抑制PI3K依赖的AKT磷酸化增强保护作用。总之,益生菌与抗PD-L1抗体联合使用可通过降低血清炎症因子、促进中性粒细胞凋亡、调节Th17/Treg平衡以及抑制PI3K/Akt信号通路,增强对脓毒症小鼠的保护作用。