Department of Basic Medicine, Department of Pharmacy, Guizhou University of Traditional Chinese Medicine, Guiyang, 550025, People's Republic of China.
College of Clinical Medicine, The Affiliated Zhongshan Hospital of Dalian University, Dalian, 116622, People's Republic of China.
Sci Rep. 2024 Jun 4;14(1):12786. doi: 10.1038/s41598-024-61769-x.
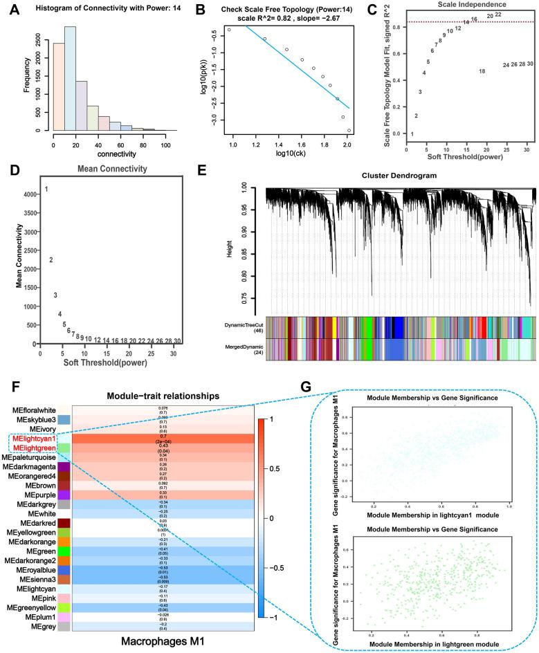
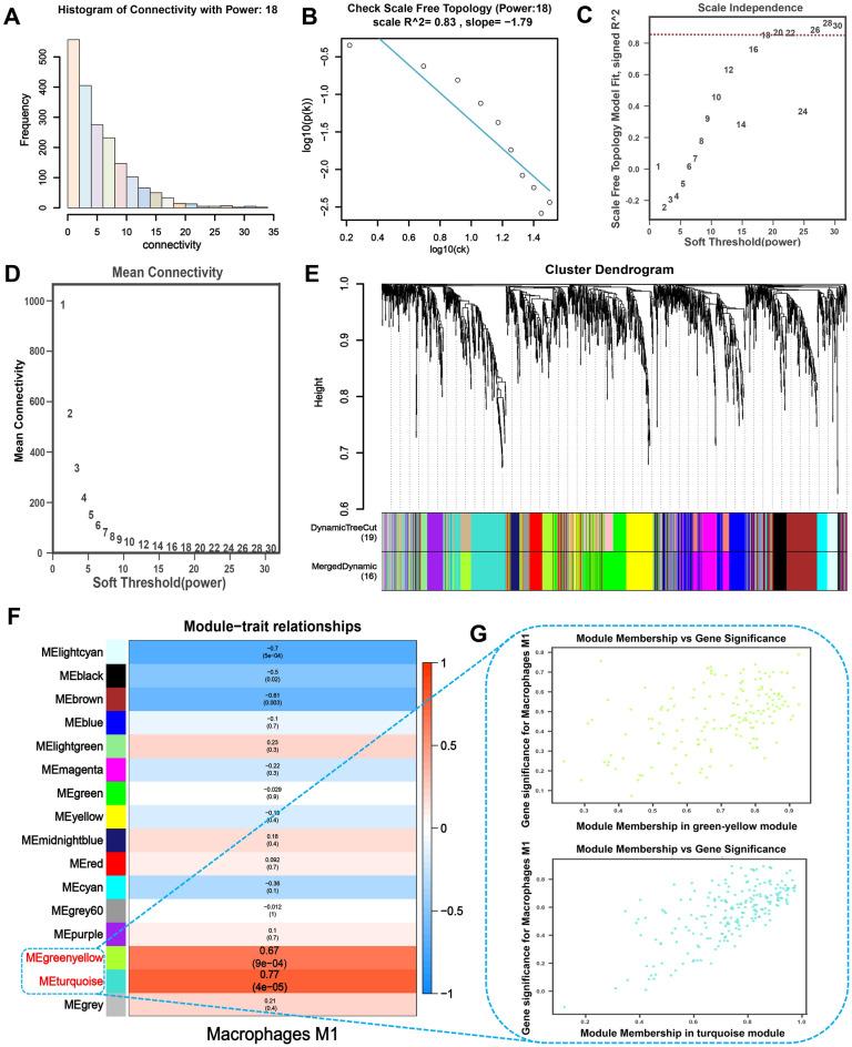
Rheumatoid arthritis (RA) is a chronic systemic autoimmune disease marked by inflammatory cell infiltration and joint damage. The Chinese government has approved the prescription medication sinomenine (SIN), an effective anti-inflammation drug, for treating RA. This study evaluated the possible anti-inflammatory actions of SIN in RA based on bioinformatics analysis and experiments. Six microarray datasets were acquired from the gene expression omnibus (GEO) database. We used R software to identify differentially expressed genes (DEGs) and perform function evaluations. The CIBERSORT was used to calculate the abundance of 22 infiltrating immune cells. The weighted gene co-expression network analysis (WGCNA) was used to discover genes associated with M1 macrophages. Four public datasets were used to predict the genes of SIN. Following that, function enrichment analysis for hub genes was performed. The cytoHubba and least absolute shrinkage and selection operator (LASSO) were employed to select hub genes, and their diagnostic effectiveness was predicted using the receiver operator characteristic (ROC) curve. Molecular docking was undertaken to confirm the affinity between the SIN and hub gene. Furthermore, the therapeutic efficacy of SIN was validated in LPS-induced RAW264.7 cells line using Western blot and Enzyme-linked immunosorbent assay (ELISA). The matrix metalloproteinase 9 (MMP9) was identified as the hub M1 macrophages-related biomarker in RA using bioinformatic analysis and molecular docking. Our study indicated that MMP9 took part in IL-17 and TNF signaling pathways. Furthermore, we found that SIN suppresses the MMP9 protein overexpression and pro-inflammatory cytokines, including tumor necrosis factor-α (TNF-α) and interleukin-6 (IL-6) in the LPS-induced RAW264.7 cell line. In conclusion, our work sheds new light on the pathophysiology of RA and identifies MMP9 as a possible RA key gene. In conclusion, the above findings demonstrate that SIN, from an emerging research perspective, might be a potential cost-effective anti-inflammatory medication for treating RA.
类风湿关节炎(RA)是一种慢性系统性自身免疫性疾病,其特征为炎症细胞浸润和关节损伤。中国政府已批准将有效的抗炎药物盐酸青藤碱(SIN)用于治疗 RA。本研究基于生物信息学分析和实验,评估 SIN 治疗 RA 的可能抗炎作用。从基因表达综合数据库(GEO)中获取了六个微阵列数据集。我们使用 R 软件识别差异表达基因(DEGs)并进行功能评估。使用 CIBERSORT 计算 22 种浸润免疫细胞的丰度。使用加权基因共表达网络分析(WGCNA)发现与 M1 巨噬细胞相关的基因。使用四个公共数据集预测 SIN 的基因。之后,对枢纽基因进行功能富集分析。使用 cytoHubba 和最小绝对收缩和选择算子(LASSO)选择枢纽基因,并使用接收器操作特征(ROC)曲线预测其诊断效果。进行分子对接以确认 SIN 与枢纽基因的亲和力。此外,通过 Western blot 和酶联免疫吸附测定(ELISA)验证 SIN 在 LPS 诱导的 RAW264.7 细胞系中的治疗效果。使用生物信息学分析和分子对接,确定基质金属蛋白酶 9(MMP9)为 RA 中与 M1 巨噬细胞相关的枢纽生物标志物。我们的研究表明,MMP9 参与了白细胞介素 17(IL-17)和肿瘤坏死因子-α(TNF-α)信号通路。此外,我们发现 SIN 可抑制 LPS 诱导的 RAW264.7 细胞系中 MMP9 蛋白过表达和促炎细胞因子,包括肿瘤坏死因子-α(TNF-α)和白细胞介素-6(IL-6)。总之,我们的工作为 RA 的病理生理学提供了新的见解,并确定 MMP9 可能是 RA 的关键基因。总之,从新兴的研究角度来看,SIN 可能是一种有潜力的、具有成本效益的治疗 RA 的抗炎药物。