Suppr超能文献

IRF8在急性肾损伤中维持单核吞噬细胞和中性粒细胞功能。

IRF8 maintains mononuclear phagocyte and neutrophil function in acute kidney injury.

作者信息

Li Na, Steiger Stefanie, Zhong Ming, Lu Meihua, Lei Yan, Tang Chun, Chen Jiasi, Guo Yao, Li Jinhong, Zhang Dengyang, Li Jingyi, Zhu Enyi, Zheng Zhihua, Lichtnekert Julia, Chen Yun, Wang Xiaohua

机构信息

Department of Nephrology, Center of Kidney and Urology, The Seventh Affiliated Hospital, Sun Yat-Sen University, 518107, Shenzhen, China.

Scientific Research Center, Edmond H. Fischer Translational Medical Research Laboratory, The Seventh Affiliated Hospital, Sun Yat-Sen University, 518107, Shenzhen, China.

出版信息

Heliyon. 2024 May 23;10(11):e31818. doi: 10.1016/j.heliyon.2024.e31818. eCollection 2024 Jun 15.

Abstract

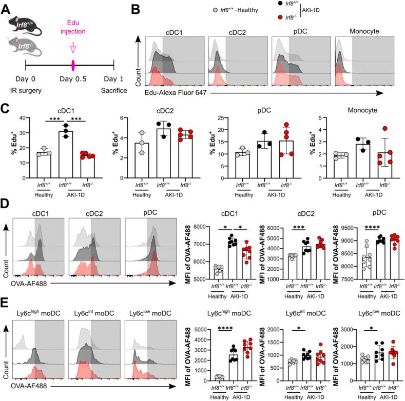
Immune cells are key players in acute tissue injury and inflammation, including acute kidney injury (AKI). Their development, differentiation, activation status, and functions are mediated by a variety of transcription factors, such as interferon regulatory factor 8 (IRF8) and IRF4. We speculated that IRF8 has a pathophysiologic impact on renal immune cells in AKI and found that IRF8 is highly expressed in blood type 1 conventional dendritic cells (cDC1s), monocytes, monocyte-derived dendritic cells (moDCs) and kidney biopsies from patients with AKI. In a mouse model of ischemia‒reperfusion injury (IRI)-induced AKI, mice displayed increased tubular cell necrosis and worsened kidney dysfunction associated with the recruitment of a substantial amount of monocytes and neutrophils but defective renal infiltration of cDC1s and moDCs. Mechanistically, global deficiency impaired moDC and cDC1 maturation and activation, as well as cDC1 proliferation, antigen uptake, and trafficking to lymphoid organs for T-cell priming in ischemic AKI. Moreover, compared with mice, mice exhibited increased neutrophil recruitment and neutrophil extracellular trap (NET) formation following AKI. IRF8 primarily regulates cDC1 and indirectly neutrophil functions, and thereby protects mice from kidney injury and inflammation following IRI. Our results demonstrate that IRF8 plays a predominant immunoregulatory role in cDC1 function and therefore represents a potential therapeutic target in AKI.

摘要

免疫细胞是急性组织损伤和炎症(包括急性肾损伤,AKI)中的关键参与者。它们的发育、分化、激活状态和功能由多种转录因子介导,如干扰素调节因子8(IRF8)和IRF4。我们推测IRF8对AKI中的肾免疫细胞有病理生理影响,并发现IRF8在1型传统树突状细胞(cDC1)、单核细胞、单核细胞衍生的树突状细胞(moDC)以及AKI患者的肾活检组织中高表达。在缺血再灌注损伤(IRI)诱导的AKI小鼠模型中,IRF8缺陷小鼠表现出肾小管细胞坏死增加和肾功能障碍恶化,这与大量单核细胞和中性粒细胞的募集有关,但cDC1和moDC向肾脏的浸润存在缺陷。从机制上讲,全身性IRF8缺陷会损害moDC和cDC1的成熟和激活,以及cDC1的增殖、抗原摄取和向淋巴器官的转运,从而无法在缺血性AKI中启动T细胞。此外,与野生型小鼠相比,IRF8缺陷小鼠在AKI后中性粒细胞募集增加,中性粒细胞胞外陷阱(NET)形成增多。IRF8主要调节cDC1,并间接调节中性粒细胞功能,从而保护小鼠免受IRI后的肾损伤和炎症。我们的结果表明,IRF8在cDC1功能中起主要的免疫调节作用,因此是AKI的一个潜在治疗靶点。

https://cdn.ncbi.nlm.nih.gov/pmc/blobs/b042/11153194/ccc9cf9a5a48/gr1.jpg

文献检索

告别复杂PubMed语法,用中文像聊天一样搜索,搜遍4000万医学文献。AI智能推荐,让科研检索更轻松。

立即免费搜索

文件翻译

保留排版,准确专业,支持PDF/Word/PPT等文件格式,支持 12+语言互译。

免费翻译文档

深度研究

AI帮你快速写综述,25分钟生成高质量综述,智能提取关键信息,辅助科研写作。

立即免费体验