Suppr超能文献

相变柠檬酸盐大分子可对抗氧化胰岛损伤,促进胰岛在大网膜中的植入和功能。

Phase-changing citrate macromolecule combats oxidative pancreatic islet damage, enables islet engraftment and function in the omentum.

机构信息

Department of Biomedical Engineering, Northwestern University, Evanston, IL 60208, USA.

Center for Advanced Regenerative Engineering, Northwestern University, Evanston, IL 60208, USA.

出版信息

Sci Adv. 2024 Jun 7;10(23):eadk3081. doi: 10.1126/sciadv.adk3081.

Abstract

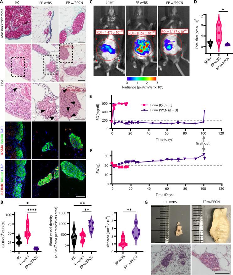
Clinical outcomes for total-pancreatectomy followed by intraportal islet autotransplantation (TP-IAT) to treat chronic pancreatitis (CP) are suboptimal due to pancreas inflammation, oxidative stress during islet isolation, and harsh engraftment conditions in the liver's vasculature. We describe a thermoresponsive, antioxidant macromolecule poly(polyethylene glycol citrate---isopropylacrylamide) (PPCN) to protect islet redox status and function and to enable extrahepatic omentum islet engraftment. PPCN solution transitions from a liquid to a hydrogel at body temperature. Islets entrapped in PPCN and exposed to oxidative stress remain functional and support long-term euglycemia, in contrast to islets entrapped in a plasma-thrombin biologic scaffold. In the nonhuman primate (NHP) omentum, PPCN is well-tolerated and mostly resorbed without fibrosis at 3 months after implantation. In NHPs, autologous omentum islet transplantation using PPCN restores normoglycemia with minimal exogenous insulin requirements for >100 days. This preclinical study supports TP-IAT with PPCN in patients with CP and highlights antioxidant properties as a mechanism for islet function preservation.

摘要

由于胰腺炎症、胰岛分离过程中的氧化应激以及肝脏脉管系统恶劣的植入条件,全胰切除术联合门静脉内胰岛自体移植(TP-IAT)治疗慢性胰腺炎(CP)的临床效果并不理想。我们描述了一种热响应性抗氧化大分子聚(柠檬酸聚乙二醇酯-异丙基丙烯酰胺)(PPCN),以保护胰岛的氧化还原状态和功能,并实现肝外网膜胰岛的植入。PPCN 溶液在体温下从液体转变为水凝胶。与包埋在血浆-凝血酶生物支架中的胰岛相比,暴露于氧化应激下的包埋在 PPCN 中的胰岛仍保持功能并支持长期的血糖正常。在非人类灵长类动物(NHP)的网膜中,PPCN 在植入后 3 个月内耐受性良好,大部分被吸收,没有纤维化。在 NHP 中,使用 PPCN 进行自体网膜胰岛移植可恢复正常血糖水平,对外源胰岛素的需求最小,持续时间超过 100 天。这项临床前研究支持 CP 患者采用 PPCN 的 TP-IAT,并强调了抗氧化特性是胰岛功能保护的一种机制。

https://cdn.ncbi.nlm.nih.gov/pmc/blobs/dc0b/11160476/2f221c566da1/sciadv.adk3081-f1.jpg

文献检索

告别复杂PubMed语法,用中文像聊天一样搜索,搜遍4000万医学文献。AI智能推荐,让科研检索更轻松。

立即免费搜索

文件翻译

保留排版,准确专业,支持PDF/Word/PPT等文件格式,支持 12+语言互译。

免费翻译文档

深度研究

AI帮你快速写综述,25分钟生成高质量综述,智能提取关键信息,辅助科研写作。

立即免费体验