Suppr超能文献

细胞内通讯分析揭示了与早期痤疮皮肤相关的一致基因变化。

Analysis of Intracellular Communication Reveals Consistent Gene Changes Associated with Early-Stage Acne Skin.

作者信息

Deng Min, Odhiambo Woodvine O, Qin Min, To Thao Tam, Brewer Gregory M, Kheshvadjian Alexander R, Cheng Carol, Agak George W

机构信息

University of California (UCLA).

出版信息

Res Sq. 2024 May 29:rs.3.rs-4402048. doi: 10.21203/rs.3.rs-4402048/v1.

Abstract

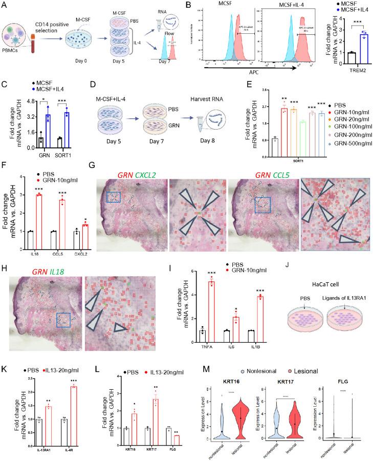
A comprehensive understanding of the intricate cellular and molecular changes governing the complex interactions between cells within acne lesions is currently lacking. Herein, we analyzed early papules from six subjects with active acne vulgaris, utilizing single-cell and high-resolution spatial RNA sequencing. We observed significant changes in signaling pathways across seven different cell types when comparing lesional skin samples (LSS) to healthy skin samples (HSS). Using CellChat, we constructed an atlas of signaling pathways for the HSS, identifying key signal distributions and cell-specific genes within individual clusters. Further, our comparative analysis revealed changes in 49 signaling pathways across all cell clusters in the LSS- 4 exhibited decreased activity, whereas 45 were upregulated, suggesting that acne significantly alters cellular dynamics. We identified ten molecules, including GRN, IL-13RA1 and SDC1 that were consistently altered in all donors. Subsequently, we focused on the function of GRN and IL-13RA1 in TREM2 macrophages and keratinocytes as these cells participate in inflammation and hyperkeratinization in the early stages of acne development. We evaluated their function in TREM2 macrophages and the HaCaT cell line. We found that GRN increased the expression of proinflammatory cytokines and chemokines, including IL-18, CCL5, and CXCL2 in TREM2 macrophages. Additionally, the activation of IL-13RA1 by IL-13 in HaCaT cells promoted the dysregulation of genes associated with hyperkeratinization, including KRT17, KRT16, and FLG. These findings suggest that modulating the GRN-SORT1 and IL-13-IL-13RA1 signaling pathways could be a promising approach for developing new acne treatments.

摘要

目前尚缺乏对痤疮皮损内细胞间复杂相互作用所涉及的复杂细胞和分子变化的全面理解。在此,我们利用单细胞和高分辨率空间RNA测序技术,分析了6名寻常性痤疮患者的早期丘疹。将皮损皮肤样本(LSS)与健康皮肤样本(HSS)进行比较时,我们观察到七种不同细胞类型的信号通路发生了显著变化。使用CellChat,我们构建了HSS的信号通路图谱,确定了各个细胞簇内的关键信号分布和细胞特异性基因。此外,我们的比较分析揭示了LSS中所有细胞簇的49条信号通路发生了变化——4条活性降低,而45条上调,这表明痤疮显著改变了细胞动态。我们鉴定出了10种分子,包括GRN、IL-13RA1和SDC1,这些分子在所有供体中均持续发生改变。随后,我们聚焦于GRN和IL-13RA1在TREM2巨噬细胞和角质形成细胞中的功能,因为这些细胞在痤疮发展的早期阶段参与炎症和过度角化。我们评估了它们在TREM2巨噬细胞和HaCaT细胞系中的功能。我们发现GRN增加了TREM2巨噬细胞中促炎细胞因子和趋化因子的表达,包括IL-18、CCL5和CXCL2。此外,IL-13在HaCaT细胞中激活IL-13RA1会促进与过度角化相关基因的失调,包括KRT17、KRT16和FLG。这些发现表明,调节GRN-SORT1和IL-13-IL-13RA1信号通路可能是开发新型痤疮治疗方法的一个有前景的途径。

https://cdn.ncbi.nlm.nih.gov/pmc/blobs/6cd2/11160929/78e564c960e7/nihpp-rs4402048v1-f0001.jpg

文献检索

告别复杂PubMed语法,用中文像聊天一样搜索,搜遍4000万医学文献。AI智能推荐,让科研检索更轻松。

立即免费搜索

文件翻译

保留排版,准确专业,支持PDF/Word/PPT等文件格式,支持 12+语言互译。

免费翻译文档

深度研究

AI帮你快速写综述,25分钟生成高质量综述,智能提取关键信息,辅助科研写作。

立即免费体验