Suppr超能文献

Notch4参与间充质干细胞在3D打印基质中诱导的分化,并与小汗腺形态发生有关。

Notch4 participates in mesenchymal stem cell-induced differentiation in 3D-printed matrix and is implicated in eccrine sweat gland morphogenesis.

作者信息

Wang Yuzhen, Zhang Fanliang, Yao Bin, Hou Linhao, Li Zhao, Song Wei, Kong Yi, Tan Yaxin, Fu Xiaobing, Huang Sha

机构信息

Research Center for Tissue Repair and Regeneration affiliated to the Medical Innovation Research Department, Chinese PLA General Hospital, 28 Fu Xing Road, Beijing, 100853, P. R. China.

Department of Burn and Plastic Surgery, Air Force Hospital of Chinese PLA Central Theater Command, 589 Yunzhong Road, Pingcheng District, Datong, Shanxi, 037006, P. R. China.

出版信息

Burns Trauma. 2023 Jun 29;11:tkad032. doi: 10.1093/burnst/tkad032. eCollection 2023.

Abstract

BACKGROUND

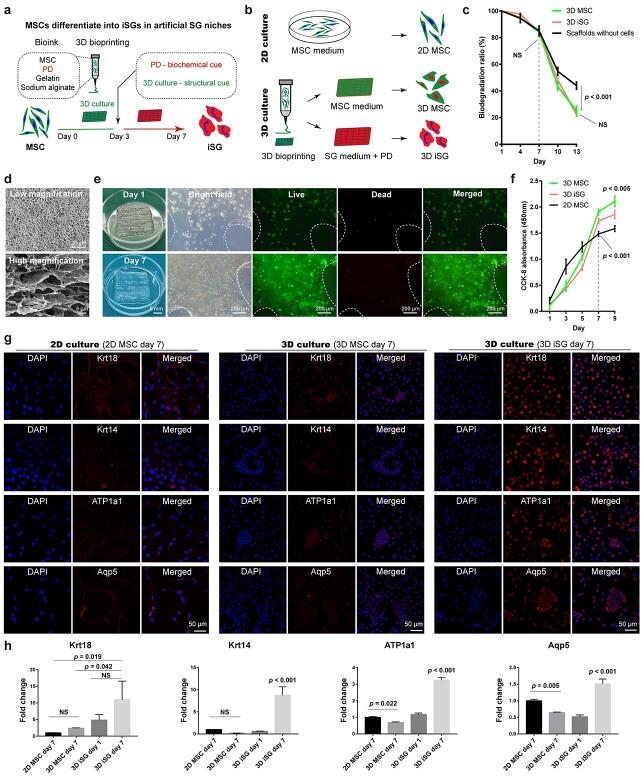
Eccrine sweat gland (SG) plays a crucial role in thermoregulation but exhibits very limited regenerative potential. Although SG lineage-restricted niches dominate SG morphogenesis and benefit SG regeneration, rebuilding niches is challenging for stem cell therapeutic applications. Hence, we attempted to screen and tune the critical niche-responding genes that dually respond to both biochemical and structural cues, which might be a promising strategy for SG regeneration.

METHODS

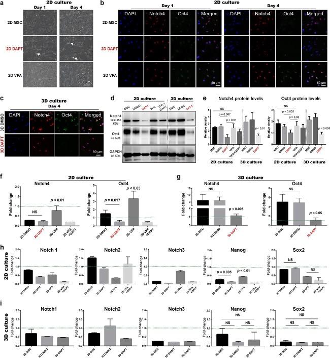
An artificial SG lineage-restricted niche consisting of mouse plantar dermis homogenates (i.e. biochemical cues) and 3D architecture (i.e. structural cues) was built by using an extrusion-based 3D bioprinting approach. Mouse bone marrow-derived mesenchymal stem cells (MSCs) were then differentiated into the induced SG cells in the artificial SG lineage-restricted niche. To decouple biochemical cues from structural cues, the transcriptional changes aroused by pure biochemical cues, pure structural cues and synergistic effects of both cues were analyzed pairwise, respectively. Notably, only niche-dual-responding genes that are differentially expressed in response to both biochemical and structural cues and participate in switching MSC fates towards SG lineage were screened out. Validations and were respectively conducted by inhibiting or activating the candidate niche-dual-responding gene(s) to explore the consequent effects on SG differentiation.

RESULTS

Notch4 is one of the niche-dual-responding genes that enhanced MSC stemness and promoted SG differentiation in 3D-printed matrix . Furthermore, inhibiting Notch4 specifically reduced keratin 19-positive epidermal stem cells and keratin 14-positive SG progenitor cells, thus further delaying embryonic SG morphogenesis .

CONCLUSIONS

Notch4 not only participates in mouse MSC-induced SG differentiation but is also implicated in mouse eccrine SG morphogenesis .

摘要

背景

外泌汗腺在体温调节中起关键作用,但再生潜力非常有限。尽管汗腺谱系限制龛主导汗腺形态发生并有利于汗腺再生,但重建龛对于干细胞治疗应用而言具有挑战性。因此,我们试图筛选和调控对生化和结构线索均有双重反应的关键龛反应基因,这可能是汗腺再生的一种有前景的策略。

方法

利用基于挤出的3D生物打印方法构建了由小鼠足底真皮匀浆(即生化线索)和3D结构(即结构线索)组成的人工汗腺谱系限制龛。然后将小鼠骨髓间充质干细胞(MSCs)在人工汗腺谱系限制龛中分化为诱导汗腺细胞。为了将生化线索与结构线索解耦,分别两两分析了纯生化线索、纯结构线索以及两者协同效应引起的转录变化。值得注意的是,仅筛选出那些对生化和结构线索均有差异表达并参与将间充质干细胞命运转变为汗腺谱系的龛双重反应基因。通过抑制或激活候选龛双重反应基因分别进行验证,以探索其对汗腺分化的后续影响。

结果

Notch4是在3D打印基质中增强间充质干细胞干性并促进汗腺分化的龛双重反应基因之一。此外,特异性抑制Notch4可减少角蛋白19阳性的表皮干细胞和角蛋白14阳性的汗腺祖细胞,从而进一步延迟胚胎汗腺形态发生。

结论

Notch4不仅参与小鼠间充质干细胞诱导的汗腺分化,还与小鼠外泌汗腺形态发生有关。

https://cdn.ncbi.nlm.nih.gov/pmc/blobs/b8b7/10309082/65cc5ab816a6/tkad032ga1.jpg

文献AI研究员

20分钟写一篇综述,助力文献阅读效率提升50倍。

立即体验

用中文搜PubMed

大模型驱动的PubMed中文搜索引擎

马上搜索

文档翻译

学术文献翻译模型,支持多种主流文档格式。

立即体验