• 文献检索
  • 文档翻译
  • 深度研究
  • 学术资讯
  • Suppr Zotero 插件Zotero 插件
  • 邀请有礼
  • 套餐&价格
  • 历史记录
应用&插件
Suppr Zotero 插件Zotero 插件浏览器插件Mac 客户端Windows 客户端微信小程序
定价
高级版会员购买积分包购买API积分包
服务
文献检索文档翻译深度研究API 文档MCP 服务
关于我们
关于 Suppr公司介绍联系我们用户协议隐私条款
关注我们

Suppr 超能文献

核心技术专利:CN118964589B侵权必究
粤ICP备2023148730 号-1Suppr @ 2026

文献检索

告别复杂PubMed语法,用中文像聊天一样搜索,搜遍4000万医学文献。AI智能推荐,让科研检索更轻松。

立即免费搜索

文件翻译

保留排版,准确专业,支持PDF/Word/PPT等文件格式,支持 12+语言互译。

免费翻译文档

深度研究

AI帮你快速写综述,25分钟生成高质量综述,智能提取关键信息,辅助科研写作。

立即免费体验

溶酶体磷脂酶 A2 在双(单酰基甘油)磷酸酯分解代谢中的作用及其与磷脂蓄积的关系。

The role of lysosomal phospholipase A2 in the catabolism of bis(monoacylglycerol)phosphate and association with phospholipidosis.

机构信息

Department of Internal Medicine, University of Michigan, Ann Arbor, MI, USA.

Department of Chemistry and Biochemistry, The Ohio State University at Marion, Marion, OH, USA.

出版信息

J Lipid Res. 2024 Jul;65(7):100574. doi: 10.1016/j.jlr.2024.100574. Epub 2024 Jun 9.

DOI:10.1016/j.jlr.2024.100574
PMID:38857781
原文链接:https://pmc.ncbi.nlm.nih.gov/articles/PMC11277439/
Abstract

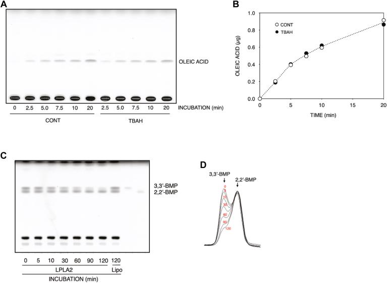
Bis(monoacylglycerol)phosphate (BMP) is an acidic glycerophospholipid localized to late endosomes and lysosomes. However, the metabolism of BMP is poorly understood. Because many drugs that cause phospholipidosis inhibit lysosomal phospholipase A2 (LPLA2, PLA2G15, LYPLA3) activity, we investigated whether this enzyme has a role in BMPcatabolism. The incubation of recombinant human LPLA2 (hLPLA2) and liposomes containing the naturally occurring BMP (sn-(2-oleoyl-3-hydroxy)-glycerol-1-phospho-sn-1'-(2'-oleoyl-3'-hydroxy)-glycerol (S,S-(2,2',C)-BMP) resulted in the deacylation of this BMP isomer. The deacylation rate was 70 times lower than that of dioleoyl phosphatidylglycerol (DOPG), an isomer and precursor of BMP. The release rates of oleic acid from DOPG and four BMP stereoisomers by LPLA2 differed. The rank order of the rates of hydrolysis were DOPG>S,S-(3,3',C)-BMP>R,S-(3,1',C)-BMP>R,R-(1,1',C)>S,S-(2,2')-BMP. The cationic amphiphilic drug amiodarone (AMD) inhibited the deacylation of DOPG and BMP isomers by hLPLA2 in a concentration-dependent manner. Under these experimental conditions, the ICs of amiodarone-induced inhibition of the four BMP isomers and DOPG were less than 20 μM and approximately 30 μM, respectively. BMP accumulation was observed in AMD-treated RAW 264.7 cells. The accumulated BMP was significantly reduced by exogenous treatment of cells with active recombinant hLPLA2 but not with diisopropylfluorophosphate-inactivated recombinant hLPLA2. Finally, a series of cationic amphiphilic drugs known to cause phospholipidosis were screened for inhibition of LPLA2 activity as measured by either the transacylation or fatty acid hydrolysis of BMP or phosphatidylcholine as substrates. Fifteen compounds demonstrated significant inhibition with ICs ranging from 6.8 to 63.3 μM. These results indicate that LPLA2 degrades BMP isomers with different substrate specificities under acidic conditions and may be the key enzyme associated with BMP accumulation in drug-induced phospholipidosis.

摘要

双(单酰基甘油)磷酸酯 (BMP) 是一种酸性甘油磷脂,定位于晚期内体和溶酶体。然而,BMP 的代谢过程还不太清楚。由于许多导致磷脂病的药物抑制溶酶体磷脂酶 A2(LPLA2,PLA2G15,LYPLA3)的活性,因此我们研究了这种酶是否在 BMP 分解代谢中起作用。重组人 LPLA2(hLPLA2)与含有天然 BMP(sn-(2-油酰基-3-羟基)-甘油-1-磷酸-sn-1'-(2'-油酰基-3'-羟基)-甘油(S,S-(2,2',C)-BMP)的脂质体孵育导致这种 BMP 异构体的去酰化。这种 BMP 异构体的去酰化速率比二油酰基磷脂酰甘油(DOPG)低 70 倍,DOPG 是 BMP 的异构体和前体。LPLA2 从 DOPG 和四种 BMP 立体异构体中释放油酸的速率不同。水解速率的顺序为 DOPG>S,S-(3,3',C)-BMP>R,S-(3,1',C)-BMP>R,R-(1,1',C)>S,S-(2,2')-BMP。阳离子两亲性药物胺碘酮(AMD)以浓度依赖的方式抑制 hLPLA2 对 DOPG 和 BMP 异构体的去酰化。在这些实验条件下,AMD 诱导的四种 BMP 异构体和 DOPG 抑制的 IC50 均小于 20 μM 和大约 30 μM。在 AMD 处理的 RAW 264.7 细胞中观察到 BMP 积累。用外源性活性重组 hLPLA2 处理细胞可显著减少积累的 BMP,但用二异丙基氟磷酸失活的重组 hLPLA2 处理则不能。最后,对一系列已知可引起磷脂病的阳离子两亲性药物进行了筛选,以测定 LPLA2 活性,方法是使用 BMP 或磷脂酰胆碱作为底物的转酰基或脂肪酸水解。十五种化合物表现出显著的抑制作用,IC50 范围为 6.8 至 63.3 μM。这些结果表明,LPLA2 在酸性条件下以不同的底物特异性降解 BMP 异构体,可能是与药物诱导的磷脂病中 BMP 积累相关的关键酶。

https://cdn.ncbi.nlm.nih.gov/pmc/blobs/a34f/11277439/0f448c67997e/figs1.jpg
https://cdn.ncbi.nlm.nih.gov/pmc/blobs/a34f/11277439/19af62b2ca4d/gr1.jpg
https://cdn.ncbi.nlm.nih.gov/pmc/blobs/a34f/11277439/20d24496d4d3/gr2.jpg
https://cdn.ncbi.nlm.nih.gov/pmc/blobs/a34f/11277439/4b98fc5b3dc4/gr3.jpg
https://cdn.ncbi.nlm.nih.gov/pmc/blobs/a34f/11277439/d5c70d8c9db1/gr4.jpg
https://cdn.ncbi.nlm.nih.gov/pmc/blobs/a34f/11277439/fe51f201b876/gr5.jpg
https://cdn.ncbi.nlm.nih.gov/pmc/blobs/a34f/11277439/cda888aafaa7/gr6.jpg
https://cdn.ncbi.nlm.nih.gov/pmc/blobs/a34f/11277439/ee87f7400512/gr7.jpg
https://cdn.ncbi.nlm.nih.gov/pmc/blobs/a34f/11277439/0f448c67997e/figs1.jpg
https://cdn.ncbi.nlm.nih.gov/pmc/blobs/a34f/11277439/19af62b2ca4d/gr1.jpg
https://cdn.ncbi.nlm.nih.gov/pmc/blobs/a34f/11277439/20d24496d4d3/gr2.jpg
https://cdn.ncbi.nlm.nih.gov/pmc/blobs/a34f/11277439/4b98fc5b3dc4/gr3.jpg
https://cdn.ncbi.nlm.nih.gov/pmc/blobs/a34f/11277439/d5c70d8c9db1/gr4.jpg
https://cdn.ncbi.nlm.nih.gov/pmc/blobs/a34f/11277439/fe51f201b876/gr5.jpg
https://cdn.ncbi.nlm.nih.gov/pmc/blobs/a34f/11277439/cda888aafaa7/gr6.jpg
https://cdn.ncbi.nlm.nih.gov/pmc/blobs/a34f/11277439/ee87f7400512/gr7.jpg
https://cdn.ncbi.nlm.nih.gov/pmc/blobs/a34f/11277439/0f448c67997e/figs1.jpg

相似文献

1
The role of lysosomal phospholipase A2 in the catabolism of bis(monoacylglycerol)phosphate and association with phospholipidosis.溶酶体磷脂酶 A2 在双(单酰基甘油)磷酸酯分解代谢中的作用及其与磷脂蓄积的关系。
J Lipid Res. 2024 Jul;65(7):100574. doi: 10.1016/j.jlr.2024.100574. Epub 2024 Jun 9.
2
Inhibition of lysosomal phospholipase A2 predicts drug-induced phospholipidosis.抑制溶酶体磷脂酶 A2 可预测药物诱导的磷脂沉积症。
J Lipid Res. 2021;62:100089. doi: 10.1016/j.jlr.2021.100089. Epub 2021 Jun 1.
3
Preferential hydrolysis of truncated oxidized glycerophospholipids by lysosomal phospholipase A2.溶酶体磷脂酶A2对截短的氧化甘油磷脂的优先水解作用。
J Lipid Res. 2017 Feb;58(2):339-349. doi: 10.1194/jlr.M070730. Epub 2016 Dec 19.
4
Di-22:6-bis(monoacylglycerol)phosphate: A clinical biomarker of drug-induced phospholipidosis for drug development and safety assessment.二-22:6-双(单酰甘油)磷酸酯:用于药物开发和安全性评估的药物诱导磷脂沉积症的临床生物标志物。
Toxicol Appl Pharmacol. 2014 Sep 15;279(3):467-476. doi: 10.1016/j.taap.2014.06.014. Epub 2014 Jun 23.
5
A fluorogenic phospholipid for the detection of lysosomal phospholipase A2 activity.一种用于检测溶酶体磷脂酶 A2 活性的荧光磷脂。
Anal Biochem. 2013 Mar 1;434(1):78-83. doi: 10.1016/j.ab.2012.11.004. Epub 2012 Nov 9.
6
Lysosomal phospholipase A2 and phospholipidosis.溶酶体磷脂酶A2与磷脂沉积症
Mol Cell Biol. 2006 Aug;26(16):6139-48. doi: 10.1128/MCB.00627-06.
7
The role of negatively charged lipids in lysosomal phospholipase A2 function. negatively charged lipids 在溶酶体磷脂酶 A2 功能中的作用。
J Lipid Res. 2009 Oct;50(10):2027-35. doi: 10.1194/jlr.M900008-JLR200. Epub 2009 Mar 25.
8
Role of bis(monoacylglycero)phosphate in propranolol binding to phospholipid membranes under acidic conditions as measured by high-performance frontal analysis/capillary electrophoresis.高效前沿分析/毛细管电泳法测量在酸性条件下双(单酰基甘油)磷酸酯对普萘洛尔与磷脂膜结合的作用。
Electrophoresis. 2012 Oct;33(19-20):3101-6. doi: 10.1002/elps.201200324. Epub 2012 Sep 20.
9
Lysosomal phospholipase A2.溶酶体磷脂酶 A2。
Biochim Biophys Acta Mol Cell Biol Lipids. 2019 Jun;1864(6):932-940. doi: 10.1016/j.bbalip.2018.07.012. Epub 2018 Aug 2.
10
α/β Hydrolase Domain-containing 6 (ABHD6) Degrades the Late Endosomal/Lysosomal Lipid Bis(monoacylglycero)phosphate.含α/β水解酶结构域6(ABHD6)可降解晚期内体/溶酶体脂质双(单酰甘油)磷酸酯。
J Biol Chem. 2015 Dec 11;290(50):29869-81. doi: 10.1074/jbc.M115.669168. Epub 2015 Oct 21.

引用本文的文献

1
SPNS1 variants cause multiorgan disease and implicate lysophospholipid transport as critical for mTOR-regulated lipid homeostasis.SPNS1基因变异导致多器官疾病,并表明溶血磷脂转运对mTOR调节的脂质稳态至关重要。
J Clin Invest. 2025 Jul 3;135(17). doi: 10.1172/JCI193099. eCollection 2025 Sep 2.
2
Hepatic lipid remodeling in cold exposure uncovers direct regulation of bis(monoacylglycero)phosphate lipids by phospholipase A2 group XV.冷暴露中的肝脏脂质重塑揭示了磷脂酶A2第XV组对磷酸二(单酰甘油)酯脂质的直接调控。
Cell Metab. 2025 Jun 3;37(6):1413-1425.e6. doi: 10.1016/j.cmet.2025.04.015. Epub 2025 May 14.
3
PLA2G15 is a BMP hydrolase and its targeting ameliorates lysosomal disease.

本文引用的文献

1
Lysosomal phospholipase A2 contributes to the biosynthesis of the atypical late endosome lipid bis(monoacylglycero)phosphate.溶酶体磷脂酶 A2 有助于非典型晚期内涵体脂质双(单酰基甘油)磷酸的生物合成。
Commun Biol. 2023 Feb 23;6(1):210. doi: 10.1038/s42003-023-04573-z.
2
Inhibition of lysosomal phospholipase A2 predicts drug-induced phospholipidosis.抑制溶酶体磷脂酶 A2 可预测药物诱导的磷脂沉积症。
J Lipid Res. 2021;62:100089. doi: 10.1016/j.jlr.2021.100089. Epub 2021 Jun 1.
3
The Emerging and Diverse Roles of Bis(monoacylglycero) Phosphate Lipids in Cellular Physiology and Disease.
磷脂酶A2G15是一种骨形态发生蛋白水解酶,其靶向作用可改善溶酶体疾病。
Nature. 2025 May 7. doi: 10.1038/s41586-025-08942-y.
4
Alveolar macrophages: guardians of the alveolar lipid galaxy.肺泡巨噬细胞:肺泡脂质星系的守护者。
Curr Opin Lipidol. 2025 Jun 1;36(3):153-162. doi: 10.1097/MOL.0000000000000987. Epub 2025 Apr 2.
5
Isomerization of bis(monoacylglycero)phosphate by acyl migration.通过酰基迁移实现双(单酰甘油)磷酸酯的异构化。
J Lipid Res. 2025 Mar 29;66(5):100789. doi: 10.1016/j.jlr.2025.100789.
6
Molecular determinants of phospholipid treatment to reduce intracellular cholesterol accumulation in NPC1 deficiency.磷脂治疗减少NPC1缺乏症细胞内胆固醇积累的分子决定因素。
J Biol Chem. 2024 Nov;300(11):107889. doi: 10.1016/j.jbc.2024.107889. Epub 2024 Oct 11.
双(单酰基甘油)磷酸脂质在细胞生理学和疾病中的新兴和多样化作用。
Int J Mol Sci. 2020 Oct 29;21(21):8067. doi: 10.3390/ijms21218067.
4
Bis(monoacylglycero)phosphate, a new lipid signature of endosome-derived extracellular vesicles.双(单酰基甘油)磷酸酯,内体衍生细胞外囊泡的新型脂质标志物。
Biochimie. 2020 Nov;178:26-38. doi: 10.1016/j.biochi.2020.07.005. Epub 2020 Jul 10.
5
Life in the lumen: The multivesicular endosome.腔中的生命:多泡内体。
Traffic. 2020 Jan;21(1):76-93. doi: 10.1111/tra.12715.
6
Metabolic disease and ABHD6 alter the circulating bis(monoacylglycerol)phosphate profile in mice and humans.代谢疾病和 ABHD6 改变了小鼠和人类的循环双(单酰基甘油)磷酸酯谱。
J Lipid Res. 2019 May;60(5):1020-1031. doi: 10.1194/jlr.M093351. Epub 2019 Mar 20.
7
Detection and Clearance of Damaged Lysosomes by the Endo-Lysosomal Damage Response and Lysophagy.溶酶体损伤反应和溶酶体吞噬作用对受损溶酶体的检测和清除。
Curr Biol. 2017 Dec 18;27(24):R1330-R1341. doi: 10.1016/j.cub.2017.11.012.
8
α/β Hydrolase Domain-containing 6 (ABHD6) Degrades the Late Endosomal/Lysosomal Lipid Bis(monoacylglycero)phosphate.含α/β水解酶结构域6(ABHD6)可降解晚期内体/溶酶体脂质双(单酰甘油)磷酸酯。
J Biol Chem. 2015 Dec 11;290(50):29869-81. doi: 10.1074/jbc.M115.669168. Epub 2015 Oct 21.
9
Structure and function of lysosomal phospholipase A2 and lecithin:cholesterol acyltransferase.溶酶体磷脂酶A2和卵磷脂:胆固醇酰基转移酶的结构与功能
Nat Commun. 2015 Mar 2;6:6250. doi: 10.1038/ncomms7250.
10
ABHD12 controls brain lysophosphatidylserine pathways that are deregulated in a murine model of the neurodegenerative disease PHARC.ABHD12 控制脑中溶血磷脂酰丝氨酸代谢途径,该途径在神经退行性疾病 PHARC 的小鼠模型中失调。
Proc Natl Acad Sci U S A. 2013 Jan 22;110(4):1500-5. doi: 10.1073/pnas.1217121110. Epub 2013 Jan 7.