• 文献检索
  • 文档翻译
  • 深度研究
  • 学术资讯
  • Suppr Zotero 插件Zotero 插件
  • 邀请有礼
  • 套餐&价格
  • 历史记录
应用&插件
Suppr Zotero 插件Zotero 插件浏览器插件Mac 客户端Windows 客户端微信小程序
定价
高级版会员购买积分包购买API积分包
服务
文献检索文档翻译深度研究API 文档MCP 服务
关于我们
关于 Suppr公司介绍联系我们用户协议隐私条款
关注我们

Suppr 超能文献

核心技术专利:CN118964589B侵权必究
粤ICP备2023148730 号-1Suppr @ 2026

文献检索

告别复杂PubMed语法,用中文像聊天一样搜索,搜遍4000万医学文献。AI智能推荐,让科研检索更轻松。

立即免费搜索

文件翻译

保留排版,准确专业,支持PDF/Word/PPT等文件格式,支持 12+语言互译。

免费翻译文档

深度研究

AI帮你快速写综述,25分钟生成高质量综述,智能提取关键信息,辅助科研写作。

立即免费体验

微小RNA-181c-5p/去泛素化酶1途径控制由肿瘤坏死因子受体相关因子6连接的蛋白激酶B的K63泛素化介导的乳腺癌进展。

miR-181c-5p/DERL1 pathway controls breast cancer progression mediated by TRAF6-linked K63 ubiquitination of AKT.

作者信息

Bai Yang, Zhang Zhanqiang, Bi Jiong, Tang Qian, Jiang Keying, Yao Chen, Wang Wenjian

机构信息

Laboratory of Department of Surgery, the First Affiliated Hospital of Sun Yat-Sen University, Guangzhou, 510080, Guangdong, China.

Department of Thyroid, the First Affiliated Hospital of Sun Yat-Sen University, Guangzhou, 510080, Guangdong, China.

出版信息

Cancer Cell Int. 2024 Jun 10;24(1):204. doi: 10.1186/s12935-024-03395-1.

DOI:10.1186/s12935-024-03395-1
PMID:38858669
原文链接:https://pmc.ncbi.nlm.nih.gov/articles/PMC11165795/
Abstract

BACKGROUND

Aberrant Derlin-1 (DERL1) expression is associated with an overactivation of p-AKT, whose involvement in breast cancer (BRCA) development has been widely speculated. However, the precise mechanism that links DERL1 expression and AKT activation is less well-studied.

METHODS

Bioinformatic analyses hold a promising approach by which to detect genes' expression levels and their association with disease prognoses in patients. In the present work, a dual-luciferase assay was employed to investigate the relationship between DERL1 expression and the candidate miRNA by both in vitro and in vivo methods. Further in-depth studies involving immunoprecipitation-mass spectrum (IP-MS), co-immunoprecipitation (Co-IP), as well as Zdock prediction were performed.

RESULTS

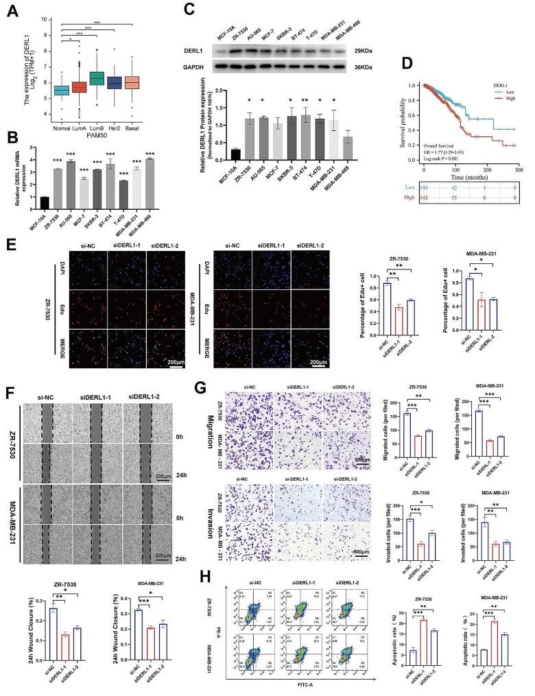
Overexpression of DERL1 was detected in all phenotypes of BRCA, and its knockdown showed an inhibitory effect on BRCA cells both in vitro and in vivo. The Cancer Genome Atlas (TCGA) database reported that DERL1 overexpression was correlated with poor overall survival in BRCA cases, and so the quantification of DERL1 expression could be a potential marker for the clinical diagnosis of BRCA. On the other hand, miR-181c-5p was downregulated in BRCA, suggesting that its overexpression could be a potent therapeutic route to improve the overall survival of BRCA cases. Prior bioinformatic analyses indicated a somewhat positive correlation between DERL1 and TRAF6 as well as between TRAF6 and AKT, but not between miR-181c-5p and DERL1. In retrospect, DERL1 overexpression promoted p-AKT activation through K63 ubiquitination. DERL1 was believed to directly interact with the E3 ligase TRAF6. As Tyr77Ala or Tyr77Ala/Gln81Ala/Arg85Ala/Val158Ala attempts to prevent the interaction between DERL1 and TRAF domain of TRAF6, resulted in a significant reduction in K63-ubiquitinated p-AKT production. However, mutations in Gln81Ala, Arg85Ala, or Val158Ala could possibly interrupt with these processes.

CONCLUSIONS

Our data confirm that mediation of the miR-181c-5p/DERL1 pathway by TRAF6-linked AKT K63 ubiquitination holds one of the clues to set our focus on toward meeting the therapeutic goals of BRCA.

摘要

背景

异常的Derlin-1(DERL1)表达与p-AKT的过度激活相关,其在乳腺癌(BRCA)发展中的作用已被广泛推测。然而,将DERL1表达与AKT激活联系起来的精确机制尚未得到充分研究。

方法

生物信息学分析是一种很有前景的方法,可用于检测患者基因的表达水平及其与疾病预后的关联。在本研究中,采用双荧光素酶测定法,通过体外和体内方法研究DERL1表达与候选miRNA之间的关系。进一步进行了涉及免疫沉淀-质谱(IP-MS)、免疫共沉淀(Co-IP)以及Zdock预测的深入研究。

结果

在BRCA的所有表型中均检测到DERL1的过表达,其敲低在体外和体内均对BRCA细胞显示出抑制作用。癌症基因组图谱(TCGA)数据库报告称,DERL1过表达与BRCA患者的总体生存率差相关,因此DERL1表达的定量可能是BRCA临床诊断的潜在标志物。另一方面,miR-181c-5p在BRCA中表达下调,这表明其过表达可能是提高BRCA患者总体生存率的有效治疗途径。先前的生物信息学分析表明DERL1与TRAF6之间以及TRAF6与AKT之间存在一定的正相关,但miR-181c-5p与DERL1之间不存在正相关。回顾来看,DERL1过表达通过K63泛素化促进p-AKT激活。DERL1被认为直接与E3连接酶TRAF6相互作用。由于Tyr77Ala或Tyr77Ala/Gln81Ala/Arg85Ala/Val158Ala试图阻止DERL1与TRAF6的TRAF结构域之间的相互作用,导致K63泛素化的p-AKT产生显著减少。然而,Gln81Ala、Arg85Ala或Val158Ala的突变可能会干扰这些过程。

结论

我们的数据证实,通过TRAF6连接的AKT K63泛素化介导的miR-181c-5p/DERL1途径是我们聚焦于实现BRCA治疗目标的线索之一。

https://cdn.ncbi.nlm.nih.gov/pmc/blobs/0ee7/11165795/59d6ea54e53b/12935_2024_3395_Fig7_HTML.jpg
https://cdn.ncbi.nlm.nih.gov/pmc/blobs/0ee7/11165795/209e62e0cd08/12935_2024_3395_Fig1_HTML.jpg
https://cdn.ncbi.nlm.nih.gov/pmc/blobs/0ee7/11165795/87af82c38d1a/12935_2024_3395_Fig2_HTML.jpg
https://cdn.ncbi.nlm.nih.gov/pmc/blobs/0ee7/11165795/55a176f09b4d/12935_2024_3395_Fig3_HTML.jpg
https://cdn.ncbi.nlm.nih.gov/pmc/blobs/0ee7/11165795/cd38c6844d7d/12935_2024_3395_Fig4_HTML.jpg
https://cdn.ncbi.nlm.nih.gov/pmc/blobs/0ee7/11165795/6d21a9534531/12935_2024_3395_Fig5_HTML.jpg
https://cdn.ncbi.nlm.nih.gov/pmc/blobs/0ee7/11165795/8764310ea9ad/12935_2024_3395_Fig6_HTML.jpg
https://cdn.ncbi.nlm.nih.gov/pmc/blobs/0ee7/11165795/59d6ea54e53b/12935_2024_3395_Fig7_HTML.jpg
https://cdn.ncbi.nlm.nih.gov/pmc/blobs/0ee7/11165795/209e62e0cd08/12935_2024_3395_Fig1_HTML.jpg
https://cdn.ncbi.nlm.nih.gov/pmc/blobs/0ee7/11165795/87af82c38d1a/12935_2024_3395_Fig2_HTML.jpg
https://cdn.ncbi.nlm.nih.gov/pmc/blobs/0ee7/11165795/55a176f09b4d/12935_2024_3395_Fig3_HTML.jpg
https://cdn.ncbi.nlm.nih.gov/pmc/blobs/0ee7/11165795/cd38c6844d7d/12935_2024_3395_Fig4_HTML.jpg
https://cdn.ncbi.nlm.nih.gov/pmc/blobs/0ee7/11165795/6d21a9534531/12935_2024_3395_Fig5_HTML.jpg
https://cdn.ncbi.nlm.nih.gov/pmc/blobs/0ee7/11165795/8764310ea9ad/12935_2024_3395_Fig6_HTML.jpg
https://cdn.ncbi.nlm.nih.gov/pmc/blobs/0ee7/11165795/59d6ea54e53b/12935_2024_3395_Fig7_HTML.jpg

相似文献

1
miR-181c-5p/DERL1 pathway controls breast cancer progression mediated by TRAF6-linked K63 ubiquitination of AKT.微小RNA-181c-5p/去泛素化酶1途径控制由肿瘤坏死因子受体相关因子6连接的蛋白激酶B的K63泛素化介导的乳腺癌进展。
Cancer Cell Int. 2024 Jun 10;24(1):204. doi: 10.1186/s12935-024-03395-1.
2
Melatonin enhances cisplatin-induced cell death through inhibition of DERL1 in mesenchymal-like CD44 OSCC cells.褪黑素通过抑制间充质样 CD44 OSCC 细胞中的 DERL1 增强顺铂诱导的细胞死亡。
J Oral Pathol Med. 2022 Mar;51(3):281-289. doi: 10.1111/jop.13242. Epub 2021 Oct 17.
3
Derlin-1 Promotes the Progression of Human Hepatocellular Carcinoma via the Activation of AKT Pathway.Derlin-1通过激活AKT信号通路促进人类肝细胞癌进展。
Onco Targets Ther. 2020 Jun 11;13:5407-5417. doi: 10.2147/OTT.S222895. eCollection 2020.
4
NLRC3 alleviates hypoxia/reoxygenation induced inflammation in RAW264.7 cells by inhibiting K63-linked ubiquitination of TRAF6.NLRC3 通过抑制 TRAF6 的 K63 连接泛素化来减轻 RAW264.7 细胞缺氧/复氧诱导的炎症。
Hepatobiliary Pancreat Dis Int. 2020 Oct;19(5):455-460. doi: 10.1016/j.hbpd.2020.04.003. Epub 2020 May 3.
5
MiR-598 Suppresses Invasion and Migration by Negative Regulation of Derlin-1 and Epithelial-Mesenchymal Transition in Non-Small Cell Lung Cancer.MiR-598通过负调控Derlin-1和非小细胞肺癌中的上皮-间质转化抑制侵袭和迁移。
Cell Physiol Biochem. 2018;47(1):245-256. doi: 10.1159/000489803. Epub 2018 May 11.
6
MicroRNA-575 targets Derlin 1 to regulate proliferation, migration and invasion of human thyroid cancer cells.微小RNA-575靶向Derlin 1以调节人甲状腺癌细胞的增殖、迁移和侵袭。
Arch Med Sci. 2020 Feb 4;19(4):1108-1115. doi: 10.5114/aoms.2020.92867. eCollection 2023.
7
Circular RNA circTTBK2 facilitates non-small-cell lung cancer malignancy through the miR-873-5p/TEAD1/DERL1 axis.环状 RNA circTTBK2 通过 miR-873-5p/TEAD1/DERL1 轴促进非小细胞肺癌恶性进展。
Epigenomics. 2022 Aug;14(16):931-949. doi: 10.2217/epi-2021-0480. Epub 2022 Aug 2.
8
Saponin from Platycodi radix inactivates PI3K/AKT signaling pathway to hinder colorectal cancer cell proliferation, invasion, and migration through miR-181c/d-5p/RBM47.桔梗皂苷通过miR-181c/d-5p/RBM47使PI3K/AKT信号通路失活,从而抑制结肠癌细胞的增殖、侵袭和迁移。
Mol Carcinog. 2023 Feb;62(2):174-184. doi: 10.1002/mc.23474. Epub 2022 Nov 2.
9
Human Mitotic Centromere-Associated Kinesin Is Targeted by MicroRNA 485-5p/181c and Prognosticates Poor Survivability of Breast Cancer.人类有丝分裂着丝粒相关驱动蛋白是微小RNA 485-5p/181c的作用靶点,并预示着乳腺癌患者的低生存率。
J Oncol. 2019 Apr 3;2019:2316237. doi: 10.1155/2019/2316237. eCollection 2019.
10
Downregulation of miR-146a-5p Promotes Acute Pancreatitis through Activating the TLR9/NLRP3 Signaling Pathway by Targeting TRAF6 In Vitro Rat Model.miR-146a-5p 下调通过靶向 TRAF6 体外大鼠模型激活 TLR9/NLRP3 信号通路促进急性胰腺炎。
Comput Math Methods Med. 2022 Oct 14;2022:1747470. doi: 10.1155/2022/1747470. eCollection 2022.

引用本文的文献

1
Knockdown of Derlin-1 Represses Cellular Oncogenic Activities in Uveal Melanoma, Enhances its Chemosensitivity to Cisplatin and Reduces Cancer Stem Cell Potential.下调Derlin-1可抑制葡萄膜黑色素瘤的细胞致癌活性,增强其对顺铂的化学敏感性并降低癌症干细胞潜能。
Cancer Genomics Proteomics. 2025 Sep-Oct;22(5):809-823. doi: 10.21873/cgp.20538.
2
cba-miR-222-3p involved in photoperiod-induced apoptosis in testes of striped hamsters by targeting TRAF7.cba - miR - 222 - 3p通过靶向TRAF7参与光周期诱导的条纹仓鼠睾丸细胞凋亡。
Integr Zool. 2025 Jul;20(4):836-849. doi: 10.1111/1749-4877.12918. Epub 2024 Oct 28.

本文引用的文献

1
Surf4 collaborates with derlin-2 and derlin-1 to mediate cyclooxygenase-2 translocation to the cytosol for degradation.Surf4与derlin-2和derlin-1协作,介导环氧合酶-2转运至胞质溶胶进行降解。
J Cell Sci. 2023 Sep 15;136(18). doi: 10.1242/jcs.260995. Epub 2023 Sep 28.
2
MiR-181c-5p Regulates Lung Adenocarcinoma Progression via Targeting PRKN.miR-181c-5p 通过靶向 PRKN 调控肺腺癌进展。
Biochem Genet. 2024 Apr;62(2):1103-1114. doi: 10.1007/s10528-023-10459-w. Epub 2023 Aug 3.
3
An Overview of the Role of MicroRNAs on Carcinogenesis: A Focus on Cell Cycle, Angiogenesis and Metastasis.
微小RNA在肿瘤发生中的作用概述:聚焦细胞周期、血管生成和转移
Int J Mol Sci. 2023 Apr 14;24(8):7268. doi: 10.3390/ijms24087268.
4
Deciphering breast cancer: from biology to the clinic.解读乳腺癌:从生物学到临床
Cell. 2023 Apr 13;186(8):1708-1728. doi: 10.1016/j.cell.2023.01.040. Epub 2023 Mar 16.
5
Interfering with the Ubiquitin-Mediated Regulation of Akt as a Strategy for Cancer Treatment.干扰泛素介导的 Akt 调节作为癌症治疗的一种策略。
Int J Mol Sci. 2023 Feb 1;24(3):2809. doi: 10.3390/ijms24032809.
6
A Ubiquitination Cascade Regulating the Integrated Stress Response and Survival in Carcinomas.泛素化级联调控癌症中的整合应激反应和存活。
Cancer Discov. 2023 Mar 1;13(3):766-795. doi: 10.1158/2159-8290.CD-22-1230.
7
A Concise Review on Dysregulation of LINC00665 in Cancers.LINC00665 失调与癌症相关的简要综述
Cells. 2022 Nov 11;11(22):3575. doi: 10.3390/cells11223575.
8
Taking out the trash: How misfolded proteins are removed from the endoplasmic reticulum.清除垃圾:错误折叠的蛋白质如何从内质网中被清除。
Fac Rev. 2022 Oct 5;11:29. doi: 10.12703/r-01-0000018. eCollection 2022.
9
Long Noncoding RNA SNHG5 Induces the NF-κB Pathway by Regulating miR-181c-5p/CBX4 Axis to Promote the Progression of Non-Small Cell Lung Cancer.长链非编码 RNA SNHG5 通过调控 miR-181c-5p/CBX4 轴诱导 NF-κB 通路促进非小细胞肺癌进展。
Arch Bronconeumol. 2023 Jan;59(1):10-18. doi: 10.1016/j.arbres.2022.07.001. Epub 2022 Jul 12.
10
Endoplasmic Reticulum-Associated Protein Degradation.内质网相关蛋白降解。
Cold Spring Harb Perspect Biol. 2022 Dec 1;14(12):a041247. doi: 10.1101/cshperspect.a041247.