• 文献检索
  • 文档翻译
  • 深度研究
  • 学术资讯
  • Suppr Zotero 插件Zotero 插件
  • 邀请有礼
  • 套餐&价格
  • 历史记录
应用&插件
Suppr Zotero 插件Zotero 插件浏览器插件Mac 客户端Windows 客户端微信小程序
定价
高级版会员购买积分包购买API积分包
服务
文献检索文档翻译深度研究API 文档MCP 服务
关于我们
关于 Suppr公司介绍联系我们用户协议隐私条款
关注我们

Suppr 超能文献

核心技术专利:CN118964589B侵权必究
粤ICP备2023148730 号-1Suppr @ 2026

文献检索

告别复杂PubMed语法,用中文像聊天一样搜索,搜遍4000万医学文献。AI智能推荐,让科研检索更轻松。

立即免费搜索

文件翻译

保留排版,准确专业,支持PDF/Word/PPT等文件格式,支持 12+语言互译。

免费翻译文档

深度研究

AI帮你快速写综述,25分钟生成高质量综述,智能提取关键信息,辅助科研写作。

立即免费体验

LAYN作为一种预后生物标志物,并下调肝细胞癌中肿瘤浸润性CD8 T细胞的功能。

LAYN Serves as a Prognostic Biomarker and Downregulates Tumor-Infiltrating CD8 T Cell Function in Hepatocellular Carcinoma.

作者信息

Xiao Shuxiu, Lu Lili, Lin Zhiyuan, Ye Xinming, Su Sheng, Zhang Chenlu, You Yang, Li Wei, Huang Xiaowu, Wu Weizhong, Zhou Yuhong

机构信息

Clinical Center for Biotherapy, Zhongshan Hospital, Fudan University, Shanghai, 200032, People's Republic of China.

Department of Urology, Zhongshan Hospital, Fudan University, Shanghai, 200032, People's Republic of China.

出版信息

J Hepatocell Carcinoma. 2024 Jun 6;11:1031-1048. doi: 10.2147/JHC.S464806. eCollection 2024.

DOI:10.2147/JHC.S464806
PMID:38859944
原文链接:https://pmc.ncbi.nlm.nih.gov/articles/PMC11164088/
Abstract

BACKGROUND

Layilin (LAYN) represents a valuable prognostic biomarker across various tumor types, while also serving as an innovative indicator of dysfunctional or exhausted CD8 T cells and exhibiting correlation with immune context. However, the immune function and prognostic significance of LAYN in hepatocellular carcinoma (HCC) remain unexplored. Therefore, our objective is to investigate the role of LAYN in CD8 T cell exhaustion, clinical prognosis, and the tumor microenvironment within HCC.

METHODS

TIMER or GEPIA databases were used to analyze LAYN expression level and its correlation with immune infiltration in HCC. Bioinformatics analysis was conducted on TCGA and scRNA-seq cohorts. The evaluation of LAYN expression level in fresh specimens was performed through IF, IHC, and ELISA assays. Flow cytometry and mRNA-seq were employed to investigate co-expressed genes of LAYN, the LAYNCD8 T cell exhaustion signature and immune function. Cell proliferation ability and killing activity were assessed using CCK8 and CFSE/PI.

RESULTS

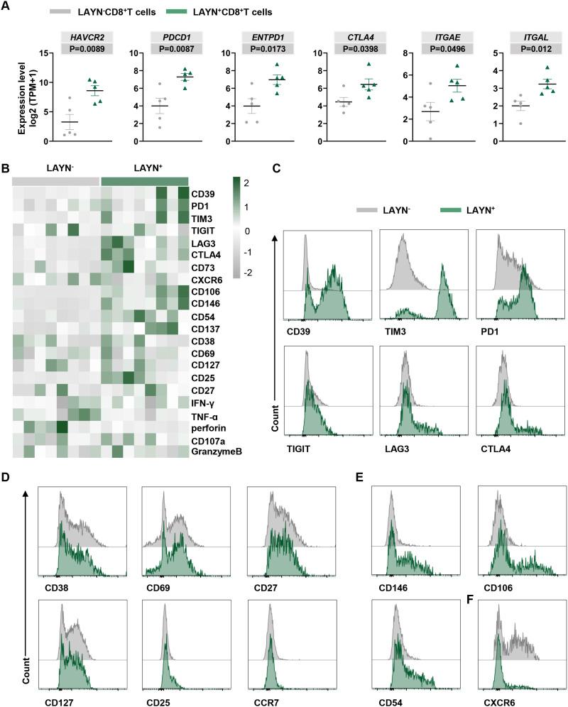
The expression level of LAYN in HCC tumors was significantly higher compared to peri-tumors. Patients with high levels of LAYN exhibited poorer OS. GO or KEGG analysis confirmed that LAYN was involved in immune response and was positively associated with CD8 T cell immune infiltration levels. Furthermore, LAYN negatively regulated the immune function of CD8 T cells, leading to dysfunctional phenotypes characterized by elevated levels of CD39, TIM3 and reduced levels of perforin, TNF-α, Ki-67. CFSE/PI assays demonstrated that LAYNCD8 T cells displayed decreased cytotoxic activity. Additionally, there was a positive correlation between LAYN and CD146 levels, which are involved in adhesion and localization processes of CD8 T cells. Interestingly, blocking LAYN partially restored the exhaustion properties of CD8 T cells.

CONCLUSION

LAYN exhibits a strong correlation with immune infiltration in the TME and represents a novel biomarker for predicting clinical prognosis in HCC. Moreover, targeting LAYN may hold promise as an effective strategy for HCC immunotherapy.

摘要

背景

层黏蛋白(LAYN)是多种肿瘤类型中一种有价值的预后生物标志物,同时也是功能失调或耗竭的CD8 T细胞的创新指标,并与免疫环境相关。然而,LAYN在肝细胞癌(HCC)中的免疫功能和预后意义仍未被探索。因此,我们的目的是研究LAYN在HCC中CD8 T细胞耗竭、临床预后和肿瘤微环境中的作用。

方法

使用TIMER或GEPIA数据库分析LAYN表达水平及其与HCC中免疫浸润的相关性。对TCGA和scRNA-seq队列进行生物信息学分析。通过免疫荧光(IF)、免疫组织化学(IHC)和酶联免疫吸附测定(ELISA)检测新鲜标本中LAYN表达水平。采用流式细胞术和mRNA测序研究LAYN的共表达基因、LAYN⁺CD8 T细胞耗竭特征和免疫功能。使用CCK8和CFSE/PI评估细胞增殖能力和杀伤活性。

结果

与癌旁组织相比,HCC肿瘤中LAYN的表达水平显著更高。LAYN水平高的患者总生存期较差。基因本体(GO)或京都基因与基因组百科全书(KEGG)分析证实LAYN参与免疫反应,并与CD8 T细胞免疫浸润水平呈正相关。此外,LAYN负向调节CD8 T细胞的免疫功能,导致功能失调的表型,其特征为CD39、T细胞免疫球蛋白和粘蛋白结构域3(TIM3)水平升高,穿孔素、肿瘤坏死因子-α(TNF-α)、Ki-67水平降低。CFSE/PI检测表明LAYN⁺CD8 T细胞的细胞毒性活性降低。此外,LAYN与CD146水平呈正相关,CD146参与CD8 T细胞的黏附和定位过程。有趣的是,阻断LAYN可部分恢复CD8 T细胞的耗竭特性。

结论

LAYN与肿瘤微环境(TME)中的免疫浸润密切相关,是预测HCC临床预后的新型生物标志物。此外,靶向LAYN可能是一种有前景的HCC免疫治疗有效策略。

https://cdn.ncbi.nlm.nih.gov/pmc/blobs/76ee/11164088/f9b7fa946a18/JHC-11-1031-g0008.jpg
https://cdn.ncbi.nlm.nih.gov/pmc/blobs/76ee/11164088/e3473108b409/JHC-11-1031-g0001.jpg
https://cdn.ncbi.nlm.nih.gov/pmc/blobs/76ee/11164088/0f9853bb53e5/JHC-11-1031-g0002.jpg
https://cdn.ncbi.nlm.nih.gov/pmc/blobs/76ee/11164088/c3d34d0abd7d/JHC-11-1031-g0003.jpg
https://cdn.ncbi.nlm.nih.gov/pmc/blobs/76ee/11164088/9fcf226124c1/JHC-11-1031-g0004.jpg
https://cdn.ncbi.nlm.nih.gov/pmc/blobs/76ee/11164088/1cccef9bdf7b/JHC-11-1031-g0005.jpg
https://cdn.ncbi.nlm.nih.gov/pmc/blobs/76ee/11164088/c2e87e38bcb3/JHC-11-1031-g0006.jpg
https://cdn.ncbi.nlm.nih.gov/pmc/blobs/76ee/11164088/36ad95f48db1/JHC-11-1031-g0007.jpg
https://cdn.ncbi.nlm.nih.gov/pmc/blobs/76ee/11164088/f9b7fa946a18/JHC-11-1031-g0008.jpg
https://cdn.ncbi.nlm.nih.gov/pmc/blobs/76ee/11164088/e3473108b409/JHC-11-1031-g0001.jpg
https://cdn.ncbi.nlm.nih.gov/pmc/blobs/76ee/11164088/0f9853bb53e5/JHC-11-1031-g0002.jpg
https://cdn.ncbi.nlm.nih.gov/pmc/blobs/76ee/11164088/c3d34d0abd7d/JHC-11-1031-g0003.jpg
https://cdn.ncbi.nlm.nih.gov/pmc/blobs/76ee/11164088/9fcf226124c1/JHC-11-1031-g0004.jpg
https://cdn.ncbi.nlm.nih.gov/pmc/blobs/76ee/11164088/1cccef9bdf7b/JHC-11-1031-g0005.jpg
https://cdn.ncbi.nlm.nih.gov/pmc/blobs/76ee/11164088/c2e87e38bcb3/JHC-11-1031-g0006.jpg
https://cdn.ncbi.nlm.nih.gov/pmc/blobs/76ee/11164088/36ad95f48db1/JHC-11-1031-g0007.jpg
https://cdn.ncbi.nlm.nih.gov/pmc/blobs/76ee/11164088/f9b7fa946a18/JHC-11-1031-g0008.jpg

相似文献

1
LAYN Serves as a Prognostic Biomarker and Downregulates Tumor-Infiltrating CD8 T Cell Function in Hepatocellular Carcinoma.LAYN作为一种预后生物标志物,并下调肝细胞癌中肿瘤浸润性CD8 T细胞的功能。
J Hepatocell Carcinoma. 2024 Jun 6;11:1031-1048. doi: 10.2147/JHC.S464806. eCollection 2024.
2
LAYN Is a Prognostic Biomarker and Correlated With Immune Infiltrates in Gastric and Colon Cancers.LAYN 是胃癌和结肠癌的预后生物标志物,并与免疫浸润相关。
Front Immunol. 2019 Jan 29;10:6. doi: 10.3389/fimmu.2019.00006. eCollection 2019.
3
The prognostic value of LAYN in HPV-related head and neck squamous cell carcinoma and its influence on immune cell infiltration.LAYN在人乳头瘤病毒相关头颈部鳞状细胞癌中的预后价值及其对免疫细胞浸润的影响。
Discov Oncol. 2024 Mar 2;15(1):57. doi: 10.1007/s12672-024-00913-5.
4
Low-dose anti-VEGFR2 therapy promotes anti-tumor immunity in lung adenocarcinoma by down-regulating the expression of layilin on tumor-infiltrating CD8T cells.低剂量抗 VEGFR2 治疗通过下调肿瘤浸润 CD8T 细胞上 layilin 的表达促进肺腺癌中的抗肿瘤免疫。
Cell Oncol (Dordr). 2022 Dec;45(6):1297-1309. doi: 10.1007/s13402-022-00718-0. Epub 2022 Oct 19.
5
ncRNA-Regulated LAYN Serves as a Prognostic Biomarker and Correlates with Immune Cell Infiltration in Hepatocellular Carcinoma: A Bioinformatics Analysis.ncRNA 调控的 LAYN 作为肝癌的预后生物标志物,与免疫细胞浸润相关:一项生物信息学分析。
Biomed Res Int. 2022 Nov 8;2022:5357114. doi: 10.1155/2022/5357114. eCollection 2022.
6
PD1 CD8 T cells correlate with exhausted signature and poor clinical outcome in hepatocellular carcinoma.PD1 CD8 T 细胞与肝癌衰竭特征和不良临床结局相关。
J Immunother Cancer. 2019 Nov 29;7(1):331. doi: 10.1186/s40425-019-0814-7.
7
Comprehensive landscape of the miRNA-regulated prognostic marker LAYN with immune infiltration and stemness in pan-cancer.miRNA 调控的预后标志物 LAYN 在泛癌中的免疫浸润和干性的综合全景。
J Cancer Res Clin Oncol. 2023 Oct;149(13):10989-11011. doi: 10.1007/s00432-023-04986-7. Epub 2023 Jun 19.
8
Xanthine dehydrogenase as a prognostic biomarker related to tumor immunology in hepatocellular carcinoma.黄嘌呤脱氢酶作为肝细胞癌中与肿瘤免疫学相关的预后生物标志物。
Cancer Cell Int. 2021 Sep 8;21(1):475. doi: 10.1186/s12935-021-02173-7.
9
CD38 marks the exhausted CD8 tissue-resident memory T cells in hepatocellular carcinoma.CD38 标记肝癌中耗尽的 CD8 组织驻留记忆 T 细胞。
Front Immunol. 2023 Jun 12;14:1182016. doi: 10.3389/fimmu.2023.1182016. eCollection 2023.
10
Comprehensive scRNA-seq Analysis and Identification of CD8_+T Cell Related Gene Markers for Predicting Prognosis and Drug Resistance of Hepatocellular Carcinoma.全面的 scRNA-seq 分析和鉴定 CD8_+T 细胞相关基因标志物,用于预测肝细胞癌的预后和耐药性。
Curr Med Chem. 2024;31(17):2414-2430. doi: 10.2174/0109298673274578231030065454.

引用本文的文献

1
Multi-omics profiling identifies TNFRSF18 as a novel marker of exhausted CD8⁺ T cells and reveals tumour-immune dynamics in colorectal cancer.多组学分析确定TNFRSF18为耗竭性CD8⁺T细胞的新型标志物,并揭示了结直肠癌中的肿瘤-免疫动态。
Clin Transl Med. 2025 Aug;15(8):e70425. doi: 10.1002/ctm2.70425.
2
Association of the pri-miR-34b/c rs4938723 T > C polymorphism with hepatoblastoma susceptibility in Eastern Chinese children: A five-center case-control study.中国东部儿童中pri-miR-34b/c rs4938723 T > C多态性与肝母细胞瘤易感性的关联:一项五中心病例对照研究
BMC Med Genomics. 2025 Jul 1;18(1):105. doi: 10.1186/s12920-025-02179-4.
3

本文引用的文献

1
Targeting LAG-3, TIM-3, and TIGIT for cancer immunotherapy.针对癌症免疫疗法的 LAG-3、TIM-3 和 TIGIT。
J Hematol Oncol. 2023 Sep 5;16(1):101. doi: 10.1186/s13045-023-01499-1.
2
Targeting LAYN inhibits colorectal cancer metastasis and tumor-associated macrophage infiltration induced by hyaluronan oligosaccharides.靶向 LAYN 抑制透明质酸寡糖诱导的结直肠癌细胞转移和肿瘤相关巨噬细胞浸润。
Matrix Biol. 2023 Mar;117:15-30. doi: 10.1016/j.matbio.2023.02.005. Epub 2023 Feb 18.
3
ncRNA-Regulated LAYN Serves as a Prognostic Biomarker and Correlates with Immune Cell Infiltration in Hepatocellular Carcinoma: A Bioinformatics Analysis.
Role of CD28 PD-1 Tc cells in immune response and prognosis prediction in hepatocellular carcinoma.
CD28、程序性死亡受体1(PD-1)阳性T细胞在肝细胞癌免疫反应及预后预测中的作用
Front Immunol. 2025 Jun 4;16:1576193. doi: 10.3389/fimmu.2025.1576193. eCollection 2025.
4
A novel Tc17 population recruited by tumor cells promotes tumor progression in gastric cancer.肿瘤细胞招募的新型Tc17细胞群促进胃癌进展。
Front Oncol. 2025 May 16;15:1592328. doi: 10.3389/fonc.2025.1592328. eCollection 2025.
5
Deciphering T-cell exhaustion in the tumor microenvironment: paving the way for innovative solid tumor therapies.解析肿瘤微环境中的T细胞耗竭:为创新实体瘤疗法铺平道路。
Front Immunol. 2025 Apr 1;16:1548234. doi: 10.3389/fimmu.2025.1548234. eCollection 2025.
6
Single-cell RNA sequencing reveals anti-tumor potency of CD56 NK cells and CD8 T cells in humanized mice via PD-1 and TIGIT co-targeting.单细胞 RNA 测序揭示了通过 PD-1 和 TIGIT 共靶向在人源化小鼠中 CD56 NK 细胞和 CD8 T 细胞的抗肿瘤效力。
Mol Ther. 2024 Nov 6;32(11):3895-3914. doi: 10.1016/j.ymthe.2024.09.025. Epub 2024 Sep 23.
7
A Multi-Omics Analysis of an Exhausted T Cells' Molecular Signature in Pan-Cancer.泛癌中耗竭性T细胞分子特征的多组学分析
J Pers Med. 2024 Jul 18;14(7):765. doi: 10.3390/jpm14070765.
ncRNA 调控的 LAYN 作为肝癌的预后生物标志物,与免疫细胞浸润相关:一项生物信息学分析。
Biomed Res Int. 2022 Nov 8;2022:5357114. doi: 10.1155/2022/5357114. eCollection 2022.
4
Clinical characteristics, surveillance, treatment allocation, and outcomes of non-alcoholic fatty liver disease-related hepatocellular carcinoma: a systematic review and meta-analysis.非酒精性脂肪性肝病相关肝细胞癌的临床特征、监测、治疗分配和结局:系统评价和荟萃分析。
Lancet Oncol. 2022 Apr;23(4):521-530. doi: 10.1016/S1470-2045(22)00078-X. Epub 2022 Mar 4.
5
Immunotherapies for hepatocellular carcinoma.肝细胞癌的免疫疗法
Nat Rev Clin Oncol. 2022 Mar;19(3):151-172. doi: 10.1038/s41571-021-00573-2. Epub 2021 Nov 11.
6
Functional HPV-specific PD-1 stem-like CD8 T cells in head and neck cancer.头颈部癌症中功能性 HPV 特异性 PD-1 干细胞样 CD8 T 细胞。
Nature. 2021 Sep;597(7875):279-284. doi: 10.1038/s41586-021-03862-z. Epub 2021 Sep 1.
7
CXCR6 positions cytotoxic T cells to receive critical survival signals in the tumor microenvironment.CXCR6 将细胞毒性 T 细胞定位在肿瘤微环境中,以接收关键的存活信号。
Cell. 2021 Aug 19;184(17):4512-4530.e22. doi: 10.1016/j.cell.2021.07.015. Epub 2021 Aug 2.
8
Distinctive features of hepatocellular carcinoma in non-alcoholic fatty liver disease.非酒精性脂肪性肝病相关肝细胞癌的特征。
Dig Liver Dis. 2022 Feb;54(2):154-163. doi: 10.1016/j.dld.2021.06.023. Epub 2021 Jul 20.
9
CD8 T cell differentiation and dysfunction in cancer.癌症中CD8 T细胞的分化与功能障碍
Nat Rev Immunol. 2022 Apr;22(4):209-223. doi: 10.1038/s41577-021-00574-3. Epub 2021 Jul 12.
10
CD146, from a melanoma cell adhesion molecule to a signaling receptor.CD146,从黑色素瘤细胞黏附分子到信号受体。
Signal Transduct Target Ther. 2020 Aug 11;5(1):148. doi: 10.1038/s41392-020-00259-8.