• 文献检索
  • 文档翻译
  • 深度研究
  • 学术资讯
  • Suppr Zotero 插件Zotero 插件
  • 邀请有礼
  • 套餐&价格
  • 历史记录
应用&插件
Suppr Zotero 插件Zotero 插件浏览器插件Mac 客户端Windows 客户端微信小程序
定价
高级版会员购买积分包购买API积分包
服务
文献检索文档翻译深度研究API 文档MCP 服务
关于我们
关于 Suppr公司介绍联系我们用户协议隐私条款
关注我们

Suppr 超能文献

核心技术专利:CN118964589B侵权必究
粤ICP备2023148730 号-1Suppr @ 2026

文献检索

告别复杂PubMed语法,用中文像聊天一样搜索,搜遍4000万医学文献。AI智能推荐,让科研检索更轻松。

立即免费搜索

文件翻译

保留排版,准确专业,支持PDF/Word/PPT等文件格式,支持 12+语言互译。

免费翻译文档

深度研究

AI帮你快速写综述,25分钟生成高质量综述,智能提取关键信息,辅助科研写作。

立即免费体验

肿瘤细胞招募的新型Tc17细胞群促进胃癌进展。

A novel Tc17 population recruited by tumor cells promotes tumor progression in gastric cancer.

作者信息

Wang Yichao, Yuan Hao, Tan Yayun, Wu Li, Zhao Xinchen, Yang Zeyuan, Dai Shaoxing, Yang Naixue

机构信息

State Key Laboratory of Primate Biomedical Research, Institute of Primate Translational Medicine, Kunming University of Science and Technology, Kunming, Yunnan, China.

Yunnan Key Laboratory of Primate Biomedical Research, Kunming, Yunnan, China.

出版信息

Front Oncol. 2025 May 16;15:1592328. doi: 10.3389/fonc.2025.1592328. eCollection 2025.

DOI:10.3389/fonc.2025.1592328
PMID:40452847
原文链接:https://pmc.ncbi.nlm.nih.gov/articles/PMC12122342/
Abstract

OBJECTIVE

The tumor microenvironment (TME) plays a crucial role in tumor progression. Recent advancements in single-cell sequencing technology have identified Tc17 cells, a newfound subset of CD8 T cells with a phenotype similar to Th17, within the gastric cancer (GC) microenvironment. However, the role of Tc17 cells are unclear.

MATERIALS AND METHOD

We collected 296,879 cells from the single-cell sequencing data of 65 GC samples, along with spatial transcriptomic data from 10 GC samples, to further explore the role of Tc17 cells. Multicolor immunohistochemical staining demonstrated the presence of Tc17 cells in the GC TME. SCENIC analysis was performed to identify the specific transcription factors of Tc17. Pseudotime analysis of T cells was conducted to decipher the differentiation trajectory of Tc17. Additionally, cell-cell interaction analysis revealed the interactions between Tc17 cells and tumor cells. Finally, functional validation through CCK-8 proliferation assays, wound Healing assays, and transwell assays conclusively demonstrated the tumor-promoting effects of IL-17A and IL-26 on gastric tumor cells.

RESULTS

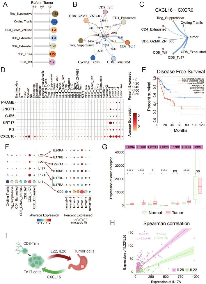
Our results indicate that Tc17 cells are absent from blood and exclusively found in tissues, with greater enrichment in tumor tissues compared to normal tissues. Among CD8 T cells, Tc17 exhibits the weakest cytotoxic capacity and the highest anti-inflammatory profile, suggesting reduced tumor-killing ability. Pseudotime analysis revealed that Tc17 cells ultimately progress towards a state of exhaustion, losing their capacity to eliminate tumor cells. Survival analysis further correlates the presence of Tc17 cells with poor prognosis. Notably, a robust interaction between Tc17 cells and tumor cells was observed in GC. We found that tumor cells can recruit Tc17 cells via the CXCL16-CXCR6 axis, this finding was validated on spatial transcriptome data. And in turn, Tc17 cells may promote tumor progression by secreting IL-17A and IL-26, as functionally corroborated by CCK-8 Assay, wound healing, and transwell assay .

CONCLUSIONS

These findings reveal the immunosuppressive role of Tc17 cells in gastric cancer, provide a new perspective for understanding the immunosuppressive mechanism of the gastric cancer tumor microenvironment, and provide a potential target for the development of targeted therapeutic strategies.

摘要

目的

肿瘤微环境(TME)在肿瘤进展中起关键作用。单细胞测序技术的最新进展已在胃癌(GC)微环境中鉴定出Tc17细胞,这是一种新发现的CD8 T细胞亚群,其表型与Th17相似。然而,Tc17细胞的作用尚不清楚。

材料与方法

我们从65个GC样本的单细胞测序数据中收集了296,879个细胞,以及10个GC样本的空间转录组数据,以进一步探索Tc17细胞的作用。多色免疫组织化学染色证实了GC TME中存在Tc17细胞。进行SCENIC分析以鉴定Tc17的特异性转录因子。对T细胞进行伪时间分析以解读Tc17的分化轨迹。此外,细胞-细胞相互作用分析揭示了Tc17细胞与肿瘤细胞之间的相互作用。最后,通过CCK-8增殖试验、伤口愈合试验和transwell试验进行功能验证,最终证实了IL-17A和IL-26对胃肿瘤细胞的促肿瘤作用。

结果

我们的结果表明,血液中不存在Tc17细胞,仅在组织中发现,与正常组织相比,肿瘤组织中富集程度更高。在CD8 T细胞中,Tc17表现出最弱的细胞毒性能力和最高的抗炎特征,表示其肿瘤杀伤能力降低。伪时间分析显示,Tc17细胞最终会发展为耗竭状态,失去消除肿瘤细胞的能力。生存分析进一步将Tc17细胞的存在与不良预后相关联。值得注意的是,在GC中观察到Tc17细胞与肿瘤细胞之间存在强烈的相互作用。我们发现肿瘤细胞可以通过CXCL16-CXCR6轴招募Tc17细胞,这一发现已在空间转录组数据上得到验证。反过来,Tc17细胞可能通过分泌IL-17A和IL-26促进肿瘤进展,CCK-8试验、伤口愈合试验和transwell试验在功能上证实了这一点。

结论

这些发现揭示了Tc17细胞在胃癌中的免疫抑制作用,为理解胃癌肿瘤微环境的免疫抑制机制提供了新的视角,并为开发靶向治疗策略提供了潜在靶点。

https://cdn.ncbi.nlm.nih.gov/pmc/blobs/8f51/12122342/3c7fd7e517c9/fonc-15-1592328-g007.jpg
https://cdn.ncbi.nlm.nih.gov/pmc/blobs/8f51/12122342/421f0d6f4ac7/fonc-15-1592328-g001.jpg
https://cdn.ncbi.nlm.nih.gov/pmc/blobs/8f51/12122342/02aecca187a2/fonc-15-1592328-g002.jpg
https://cdn.ncbi.nlm.nih.gov/pmc/blobs/8f51/12122342/14da764dfb89/fonc-15-1592328-g003.jpg
https://cdn.ncbi.nlm.nih.gov/pmc/blobs/8f51/12122342/510f29fc6c48/fonc-15-1592328-g004.jpg
https://cdn.ncbi.nlm.nih.gov/pmc/blobs/8f51/12122342/1cdbd694a1e8/fonc-15-1592328-g005.jpg
https://cdn.ncbi.nlm.nih.gov/pmc/blobs/8f51/12122342/44f556551c3a/fonc-15-1592328-g006.jpg
https://cdn.ncbi.nlm.nih.gov/pmc/blobs/8f51/12122342/3c7fd7e517c9/fonc-15-1592328-g007.jpg
https://cdn.ncbi.nlm.nih.gov/pmc/blobs/8f51/12122342/421f0d6f4ac7/fonc-15-1592328-g001.jpg
https://cdn.ncbi.nlm.nih.gov/pmc/blobs/8f51/12122342/02aecca187a2/fonc-15-1592328-g002.jpg
https://cdn.ncbi.nlm.nih.gov/pmc/blobs/8f51/12122342/14da764dfb89/fonc-15-1592328-g003.jpg
https://cdn.ncbi.nlm.nih.gov/pmc/blobs/8f51/12122342/510f29fc6c48/fonc-15-1592328-g004.jpg
https://cdn.ncbi.nlm.nih.gov/pmc/blobs/8f51/12122342/1cdbd694a1e8/fonc-15-1592328-g005.jpg
https://cdn.ncbi.nlm.nih.gov/pmc/blobs/8f51/12122342/44f556551c3a/fonc-15-1592328-g006.jpg
https://cdn.ncbi.nlm.nih.gov/pmc/blobs/8f51/12122342/3c7fd7e517c9/fonc-15-1592328-g007.jpg

相似文献

1
A novel Tc17 population recruited by tumor cells promotes tumor progression in gastric cancer.肿瘤细胞招募的新型Tc17细胞群促进胃癌进展。
Front Oncol. 2025 May 16;15:1592328. doi: 10.3389/fonc.2025.1592328. eCollection 2025.
2
CD8(+) T cells that produce interleukin-17 regulate myeloid-derived suppressor cells and are associated with survival time of patients with gastric cancer.产生白细胞介素-17 的 CD8(+) T 细胞调节髓源抑制细胞,并与胃癌患者的生存时间相关。
Gastroenterology. 2012 Oct;143(4):951-62.e8. doi: 10.1053/j.gastro.2012.06.010. Epub 2012 Jun 15.
3
Polyfunctional, Proinflammatory, Tissue-Resident Memory Phenotype and Function of Synovial Interleukin-17A+CD8+ T Cells in Psoriatic Arthritis.滑膜白细胞介素-17A+CD8+T 细胞在银屑病关节炎中的多功能、促炎、组织驻留记忆表型和功能。
Arthritis Rheumatol. 2020 Mar;72(3):435-447. doi: 10.1002/art.41156. Epub 2020 Feb 4.
4
IL-17A-producing T cells and associated cytokines are involved in the progression of gastric cancer.产生白细胞介素-17A的T细胞及相关细胞因子参与胃癌进展。
Oncol Rep. 2015 Nov;34(5):2365-74. doi: 10.3892/or.2015.4246. Epub 2015 Sep 7.
5
IL-17A-producing CD8 T cells promote PDAC via induction of inflammatory cancer-associated fibroblasts.IL-17A 产生的 CD8 T 细胞通过诱导炎症性癌相关成纤维细胞促进 PDAC。
Gut. 2023 Aug;72(8):1510-1522. doi: 10.1136/gutjnl-2022-327855. Epub 2023 Feb 9.
6
IL-17A-producing T cells are associated with the progression of lung adenocarcinoma.产生白细胞介素-17A的T细胞与肺腺癌的进展相关。
Oncol Rep. 2016 Aug;36(2):641-50. doi: 10.3892/or.2016.4837. Epub 2016 May 27.
7
scRNA-seq of gastric tumor shows complex intercellular interaction with an alternative T cell exhaustion trajectory.胃肿瘤的 scRNA-seq 显示出与替代 T 细胞耗竭轨迹的复杂细胞间相互作用。
Nat Commun. 2022 Aug 23;13(1):4943. doi: 10.1038/s41467-022-32627-z.
8
Oncogenic role of Tc17 cells in cervical cancer development.Tc17细胞在宫颈癌发生发展中的致癌作用。
World J Clin Cases. 2020 Jan 6;8(1):11-19. doi: 10.12998/wjcc.v8.i1.11.
9
Circ_0001947 encapsulated by small extracellular vesicles promotes gastric cancer progression and anti-PD-1 resistance by modulating CD8 T cell exhaustion.由小型细胞外囊泡包裹的环状 RNA 0001947 通过调节 CD8 T 细胞耗竭促进胃癌进展和抗 PD-1 耐药性。
J Nanobiotechnology. 2024 Sep 14;22(1):563. doi: 10.1186/s12951-024-02826-5.
10
Re-analysis of single cell and spatial transcriptomics data reveals B cell landscape in gastric cancer microenvironment and its potential crosstalk with tumor cells for clinical prognosis.重新分析单细胞和空间转录组学数据揭示了胃癌微环境中的 B 细胞景观及其与肿瘤细胞的潜在相互作用,以预测临床预后。
J Transl Med. 2024 Aug 30;22(1):807. doi: 10.1186/s12967-024-05606-9.

本文引用的文献

1
The neurotransmitter calcitonin gene-related peptide shapes an immunosuppressive microenvironment in medullary thyroid cancer.神经递质降钙素基因相关肽在甲状腺髓样癌中塑造了一种免疫抑制的微环境。
Nat Commun. 2024 Jul 19;15(1):5555. doi: 10.1038/s41467-024-49824-7.
2
BATF promotes tumor progression and association with FDG PET-derived parameters in colorectal cancer.BATF 促进结直肠癌的肿瘤进展并与 FDG PET 衍生参数相关。
J Transl Med. 2024 Jun 11;22(1):558. doi: 10.1186/s12967-024-05367-5.
3
LAYN Serves as a Prognostic Biomarker and Downregulates Tumor-Infiltrating CD8 T Cell Function in Hepatocellular Carcinoma.
LAYN作为一种预后生物标志物,并下调肝细胞癌中肿瘤浸润性CD8 T细胞的功能。
J Hepatocell Carcinoma. 2024 Jun 6;11:1031-1048. doi: 10.2147/JHC.S464806. eCollection 2024.
4
Targeting the dynamic transcriptional landscape of Treg subpopulations in pancreatic ductal adenocarcinoma: Insights from single-cell RNA sequencing analysis with a focus on CTLA4 and TIGIT.靶向胰腺导管腺癌 Treg 亚群的动态转录组景观:单细胞 RNA 测序分析的见解,重点关注 CTLA4 和 TIGIT。
Immunobiology. 2024 Jul;229(4):152822. doi: 10.1016/j.imbio.2024.152822. Epub 2024 Jun 4.
5
Glycoengineering-based anti-PD-1-iRGD peptide conjugate boosts antitumor efficacy through T cell engagement.基于糖基工程的抗 PD-1-iRGD 肽偶联物通过 T 细胞结合增强抗肿瘤疗效。
Cell Rep Med. 2024 Jun 18;5(6):101590. doi: 10.1016/j.xcrm.2024.101590. Epub 2024 Jun 5.
6
CXCR6-positive circulating mucosal-associated invariant T cells can identify patients with non-small cell lung cancer responding to anti-PD-1 immunotherapy.CXCR6阳性循环黏膜相关恒定T细胞可识别对抗PD-1免疫疗法有反应的非小细胞肺癌患者。
J Exp Clin Cancer Res. 2024 May 3;43(1):134. doi: 10.1186/s13046-024-03046-3.
7
Gastric Cancer: A Comprehensive Literature Review.胃癌:一篇综合文献综述。
Cureus. 2024 Mar 10;16(3):e55902. doi: 10.7759/cureus.55902. eCollection 2024 Mar.
8
Prognostic effect of TCF1+ CD8+ T cell and TOX+ CD8+ T cell infiltration in lung adenocarcinoma.TCF1+ CD8+ T 细胞和 TOX+ CD8+ T 细胞浸润对肺腺癌的预后影响。
Cancer Sci. 2024 Jul;115(7):2184-2195. doi: 10.1111/cas.16177. Epub 2024 Apr 9.
9
Immunotherapy of gastric cancer: Present status and future perspectives.胃癌的免疫治疗:现状与展望。
World J Gastroenterol. 2024 Feb 28;30(8):779-793. doi: 10.3748/wjg.v30.i8.779.
10
Cadherin-17 (CDH17) expression in human cancer: A tissue microarray study on 18,131 tumors.钙黏蛋白 17(CDH17)在人类癌症中的表达:对 18131 个肿瘤的组织微阵列研究。
Pathol Res Pract. 2024 Apr;256:155175. doi: 10.1016/j.prp.2024.155175. Epub 2024 Jan 28.