Suppr超能文献

由……产生的伊短菌素B通过抑制线粒体呼吸作用降低植物病原真菌的毒力。

Edeine B produced by reduces the virulence of a plant pathogenic fungus by inhibiting mitochondrial respiration.

作者信息

Kim Bomin, Nguyen Minh Van, Park Jiyeun, Kim Yeong Seok, Han Jae Woo, Lee Joo-Youn, Jeon Junhyun, Son Hokyoung, Choi Gyung Ja, Kim Hun

机构信息

Center for Eco-friendly New Materials, Korea Research Institute of Chemical Technology, Daejeon, South Korea.

Department of Medicinal Chemistry and Pharmacology, University of Science and Technology, Daejeon, South Korea.

出版信息

mBio. 2024 Jul 17;15(7):e0135124. doi: 10.1128/mbio.01351-24. Epub 2024 Jun 11.

Abstract

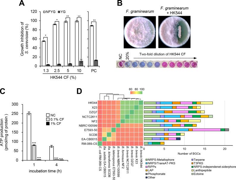
Plant pathogenic fungi cause serious diseases, which result in the loss of crop yields and reduce the quality of crops worldwide. To counteract the escalating risks of chemical fungicides, interest in biological control agents to manage plant diseases has significantly increased. In this study, we comprehensively screened microbial culture filtrates using a yeast screening system to find microbes exhibiting respiratory inhibition activity. Consequently, we found a soil-borne microbe HK544 strain exhibiting a respiration inhibitory activity and identified edeine B (EB) from the culture filtrate of HK544 as the active compound of the respiration inhibition activity. Furthermore, against a plant pathogenic fungus , our results showed that EB has effects on multiple aspects of respiration with the downregulation of most of the mitochondrial-related genes based on transcriptome analysis, differential EB-sensitivity from targeted mutagenesis, and the synergistic effects of EB with electron transport chain complex inhibitors. With the promising plant disease control efficacy of HK544 producing EB, our results suggest that HK544 has potential as a biocontrol agent for Fusarium head blight.IMPORTANCEAs a necrotrophic fungus, is a highly destructive pathogen causing severe diseases in cereal crops and mycotoxin contamination in grains. Although chemical control is considered the primary approach to control plant disease caused by , fungicide-resistant strains have been detected in the field after long-term continuous application of fungicides. Moreover, applying chemical fungicides that trigger mycotoxin biosynthesis is a great concern for many researchers. Biocontrol of head blight (FHB) by biological control agents (BCAs) represents an alternative approach and could be used as part of the integrated management of FHB and mycotoxin production. The most extensive studies on bacterial BCAs-fungal communications in agroecosystems have focused on antibiosis. Although many BCAs in agricultural ecology have already been used for fungal disease control, the molecular mechanisms of antibiotics produced by BCAs remain to be elucidated. Here, we found a potential BCA ( HK544) with a strong antifungal activity based on the respiration inhibition activity with its active compound edeine B (EB). Furthermore, our results showed that EB secreted by HK544 suppresses the expression of the mitochondria-related genes of , subsequently suppressing fungal development and the virulence of . In addition, EB exhibited a synergism with complex I inhibitors such as rotenone and fenazaquin. Our work extends our understanding of how HK544 exhibits antifungal activity and suggests that the HK544 strain could be a valuable source for developing new crop protectants to control .

摘要

植物病原真菌会引发严重病害,导致全球农作物产量损失并降低作物品质。为应对化学杀菌剂风险不断升级的问题,人们对用于防治植物病害的生物防治剂的兴趣显著增加。在本研究中,我们使用酵母筛选系统全面筛选了微生物培养滤液,以寻找具有呼吸抑制活性的微生物。结果,我们发现了一种土壤微生物HK544菌株具有呼吸抑制活性,并从HK544的培养滤液中鉴定出埃地丁B(EB)作为呼吸抑制活性的活性化合物。此外,针对一种植物病原真菌,我们的结果表明,基于转录组分析,EB对呼吸的多个方面有影响,大多数线粒体相关基因表达下调;通过靶向诱变发现其对EB敏感性不同;并且EB与电子传递链复合物抑制剂有协同作用。鉴于产生EB的HK544对植物病害具有良好的防治效果,我们的结果表明HK544有潜力作为防治小麦赤霉病的生物防治剂。

重要性

作为一种坏死营养型真菌,是一种极具破坏性的病原体,会在谷物作物中引发严重病害并导致谷物中产生霉菌毒素污染。尽管化学防治被认为是控制由引起的植物病害的主要方法,但在长期持续使用杀菌剂后,田间已检测到抗杀菌剂菌株。此外,使用会引发霉菌毒素生物合成的化学杀菌剂是许多研究人员极为关注的问题。利用生物防治剂(BCAs)对小麦赤霉病(FHB)进行生物防治是一种替代方法,可作为FHB和霉菌毒素产生综合管理的一部分。在农业生态系统中,关于细菌生物防治剂与真菌相互作用的最广泛研究集中在抗生作用上。尽管农业生态学中的许多生物防治剂已被用于防治真菌病害,但生物防治剂产生抗生素的分子机制仍有待阐明。在此,我们基于呼吸抑制活性及其活性化合物埃地丁B(EB)发现了一种具有强大抗真菌活性的潜在生物防治剂(HK544)。此外,我们的结果表明,HK544分泌的EB会抑制的线粒体相关基因的表达,进而抑制真菌的发育和毒力。此外,EB与鱼藤酮和喹螨醚等复合物I抑制剂表现出协同作用。我们的工作扩展了我们对HK544如何表现出抗真菌活性的理解,并表明HK544菌株可能是开发用于防治的新型作物保护剂的宝贵来源。

https://cdn.ncbi.nlm.nih.gov/pmc/blobs/5d0b/11253638/a7134a5b5335/mbio.01351-24.f001.jpg

文献检索

告别复杂PubMed语法,用中文像聊天一样搜索,搜遍4000万医学文献。AI智能推荐,让科研检索更轻松。

立即免费搜索

文件翻译

保留排版,准确专业,支持PDF/Word/PPT等文件格式,支持 12+语言互译。

免费翻译文档

深度研究

AI帮你快速写综述,25分钟生成高质量综述,智能提取关键信息,辅助科研写作。

立即免费体验