Suppr超能文献

基于浸润性 M0 细胞的肾细胞癌预后和治疗预测风险模型的鉴定。

Identification of a risk model for prognostic and therapeutic prediction in renal cell carcinoma based on infiltrating M0 cells.

机构信息

Department of Urology, The First Affiliated Hospital and College of Clinical Medicine of Henan University of Science and Technology, No. 636, Guan-lin Rd, Luo-long District, Luoyang, China.

Department of Pathology, The Third Affiliated Hospital of Henan University of Science and Technology, Luoyang, 471003, China.

出版信息

Sci Rep. 2024 Jun 11;14(1):13390. doi: 10.1038/s41598-024-64207-0.

Abstract

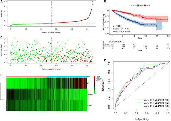
The tumor microenvironment (TME) comprises immune-infiltrating cells that are closely linked to tumor development. By screening and analyzing genes associated with tumor-infiltrating M0 cells, we developed a risk model to provide therapeutic and prognostic guidance in clear cell renal cell carcinoma (ccRCC). First, the infiltration abundance of each immune cell type and its correlation with patient prognosis were analyzed. After assessing the potential link between the depth of immune cell infiltration and prognosis, we screened the infiltrating M0 cells to establish a risk model centered on three key genes (TMEN174, LRRC19, and SAA1). The correlation analysis indicated a positive correlation between the risk score and various stages of the tumor immune cycle, including B-cell recruitment. Furthermore, the risk score was positively correlated with CD8 expression and several popular immune checkpoints (ICs) (TIGIT, CTLA4, CD274, LAG3, and PDCD1). Additionally, the high-risk group (HRG) had higher scores for tumor immune dysfunction and exclusion (TIDE) and exclusion than the low-risk group (LRG). Importantly, the risk score was negatively correlated with the immunotherapy-related pathway enrichment scores, and the LRG showed a greater therapeutic benefit than the HRG. Differences in sensitivity to targeted drugs between the HRG and LRG were analyzed. For commonly used targeted drugs in RCC, including axitinib, pazopanib, temsirolimus, and sunitinib, LRG had lower IC50 values, indicating increased sensitivity. Finally, immunohistochemistry results of 66 paraffin-embedded specimens indicated that SAA1 was strongly expressed in the tumor samples and was associated with tumor metastasis, stage, and grade. SAA1 was found to have a significant pro-tumorigenic effect by experimental validation. In summary, these data confirmed that tumor-infiltrating M0 cells play a key role in the prognosis and treatment of patients with ccRCC. This discovery offers new insights and directions for the prognostic prediction and treatment of ccRCC.

摘要

肿瘤微环境(TME)包含与肿瘤发展密切相关的免疫浸润细胞。通过筛选和分析与肿瘤浸润 M0 细胞相关的基因,我们开发了一个风险模型,为透明细胞肾细胞癌(ccRCC)提供治疗和预后指导。首先,分析了每种免疫细胞类型的浸润丰度及其与患者预后的相关性。在评估免疫细胞浸润深度与预后之间的潜在联系后,我们筛选了浸润 M0 细胞,以建立一个以三个关键基因(TMEN174、LRRC19 和 SAA1)为中心的风险模型。相关性分析表明,风险评分与肿瘤免疫周期的各个阶段呈正相关,包括 B 细胞募集。此外,风险评分与 CD8 表达和几种流行的免疫检查点(ICs)(TIGIT、CTLA4、CD274、LAG3 和 PDCD1)呈正相关。此外,高风险组(HRG)的肿瘤免疫功能障碍和排除(TIDE)评分和排除评分均高于低风险组(LRG)。重要的是,风险评分与免疫治疗相关途径富集评分呈负相关,LRG 的治疗获益大于 HRG。分析了 HRG 和 LRG 对靶向药物的敏感性差异。对于 RCC 中常用的靶向药物,包括阿昔替尼、帕唑帕尼、替西罗莫司和舒尼替尼,LRG 的 IC50 值较低,表明敏感性增加。最后,对 66 例石蜡包埋标本的免疫组化结果进行了分析,结果表明 SAA1 在肿瘤组织中强烈表达,与肿瘤转移、分期和分级相关。实验验证表明 SAA1 具有显著的促肿瘤作用。综上所述,这些数据证实了肿瘤浸润 M0 细胞在 ccRCC 患者的预后和治疗中发挥关键作用。这一发现为 ccRCC 的预后预测和治疗提供了新的见解和方向。

https://cdn.ncbi.nlm.nih.gov/pmc/blobs/6f05/11166996/c62454bd19f1/41598_2024_64207_Fig1_HTML.jpg

文献AI研究员

20分钟写一篇综述,助力文献阅读效率提升50倍。

立即体验

用中文搜PubMed

大模型驱动的PubMed中文搜索引擎

马上搜索

文档翻译

学术文献翻译模型,支持多种主流文档格式。

立即体验