• 文献检索
  • 文档翻译
  • 深度研究
  • 学术资讯
  • Suppr Zotero 插件Zotero 插件
  • 邀请有礼
  • 套餐&价格
  • 历史记录
应用&插件
Suppr Zotero 插件Zotero 插件浏览器插件Mac 客户端Windows 客户端微信小程序
定价
高级版会员购买积分包购买API积分包
服务
文献检索文档翻译深度研究API 文档MCP 服务
关于我们
关于 Suppr公司介绍联系我们用户协议隐私条款
关注我们

Suppr 超能文献

核心技术专利:CN118964589B侵权必究
粤ICP备2023148730 号-1Suppr @ 2026

文献检索

告别复杂PubMed语法,用中文像聊天一样搜索,搜遍4000万医学文献。AI智能推荐,让科研检索更轻松。

立即免费搜索

文件翻译

保留排版,准确专业,支持PDF/Word/PPT等文件格式,支持 12+语言互译。

免费翻译文档

深度研究

AI帮你快速写综述,25分钟生成高质量综述,智能提取关键信息,辅助科研写作。

立即免费体验

基于 bulk RNA-seq 和 scRNA-seq 的新型溶酶体相关特征的开发及其在糖尿病足溃疡中的潜在靶向药物。

Development of novel lysosome-related signatures and their potential target drugs based on bulk RNA-seq and scRNA-seq for diabetic foot ulcers.

机构信息

Department of Dermatology, Tianjin Beichen Hospital, Tianjin, 300400, China.

Zhu Xianyi Memorial Hospital of Tianjin Medical University, Tianjin, 300134, China.

出版信息

Hum Genomics. 2024 Jun 11;18(1):62. doi: 10.1186/s40246-024-00629-1.

DOI:10.1186/s40246-024-00629-1
PMID:38862997
原文链接:https://pmc.ncbi.nlm.nih.gov/articles/PMC11165785/
Abstract

BACKGROUND

Diabetic foot ulcers (DFU) is the most serious complication of diabetes mellitus, which has become a global health problem due to its high morbidity and disability rates and the poor efficacy of conventional treatments. Thus, it is urgent to identify novel molecular targets to improve the prognosis and reduce disability rate in DFU patients.

RESULTS

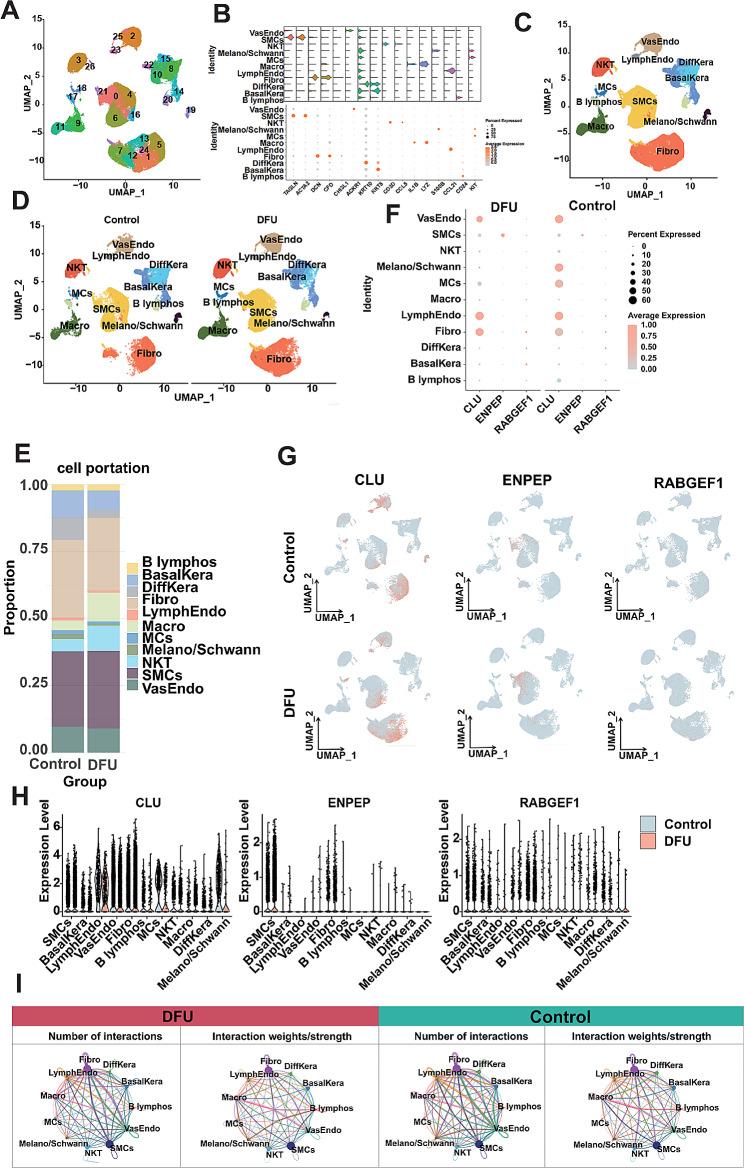
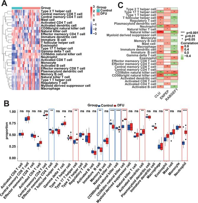
In the present study, bulk RNA-seq and scRNA-seq associated with DFU were downloaded from the GEO database. We identified 1393 DFU-related DEGs by differential analysis and WGCNA analysis together, and GO/KEGG analysis showed that these genes were associated with lysosomal and immune/inflammatory responses. Immediately thereafter, we identified CLU, RABGEF1 and ENPEP as DLGs for DFU using three machine learning algorithms (Randomforest, SVM-RFE and LASSO) and validated their diagnostic performance in a validation cohort independent of this study. Subsequently, we constructed a novel artificial neural network model for molecular diagnosis of DFU based on DLGs, and the diagnostic performance in the training and validation cohorts was sound. In single-cell sequencing, the heterogeneous expression of DLGs also provided favorable evidence for them to be potential diagnostic targets. In addition, the results of immune infiltration analysis showed that the abundance of mainstream immune cells, including B/T cells, was down-regulated in DFUs and significantly correlated with the expression of DLGs. Finally, we found latamoxef, parthenolide, meclofenoxate, and lomustine to be promising anti-DFU drugs by targeting DLGs.

CONCLUSIONS

CLU, RABGEF1 and ENPEP can be used as novel lysosomal molecular signatures of DFU, and by targeting them, latamoxef, parthenolide, meclofenoxate and lomustine were identified as promising anti-DFU drugs. The present study provides new perspectives for the diagnosis and treatment of DFU and for improving the prognosis of DFU patients.

摘要

背景

糖尿病足溃疡(DFU)是糖尿病最严重的并发症,由于其高发病率和致残率以及传统治疗方法效果不佳,已成为全球性的健康问题。因此,迫切需要确定新的分子靶点,以改善 DFU 患者的预后并降低残疾率。

结果

本研究从 GEO 数据库中下载了与 DFU 相关的 bulk RNA-seq 和 scRNA-seq。通过差异分析和 WGCNA 分析共鉴定出 1393 个 DFU 相关的 DEGs,GO/KEGG 分析表明这些基因与溶酶体和免疫/炎症反应有关。随后,我们使用三种机器学习算法(Randomforest、SVM-RFE 和 LASSO),并在独立于本研究的验证队列中验证了它们的诊断性能,鉴定出 CLU、RABGEF1 和 ENPEP 作为 DFU 的 DLGs。随后,我们基于 DLGs 构建了一种新的用于 DFU 分子诊断的人工神经网络模型,在训练和验证队列中的诊断性能良好。单细胞测序中,DLGs 的异质性表达也为它们成为潜在的诊断靶点提供了有利证据。此外,免疫浸润分析结果表明,包括 B/T 细胞在内的主流免疫细胞的丰度在 DFU 中下调,并与 DLGs 的表达显著相关。最后,我们发现拉他莫头孢、紫衫醇、美克洛酚酯和洛莫司汀通过靶向 DLGs 成为有前途的抗 DFU 药物。

结论

CLU、RABGEF1 和 ENPEP 可作为 DFU 的新型溶酶体分子标志物,通过靶向它们,拉他莫头孢、紫衫醇、美克洛酚酯和洛莫司汀被鉴定为有前途的抗 DFU 药物。本研究为 DFU 的诊断和治疗以及改善 DFU 患者的预后提供了新的视角。

https://cdn.ncbi.nlm.nih.gov/pmc/blobs/ef23/11165785/e25d3b9f41d9/40246_2024_629_Fig8_HTML.jpg
https://cdn.ncbi.nlm.nih.gov/pmc/blobs/ef23/11165785/fa7d0519b216/40246_2024_629_Fig1_HTML.jpg
https://cdn.ncbi.nlm.nih.gov/pmc/blobs/ef23/11165785/c109915b17e8/40246_2024_629_Fig2_HTML.jpg
https://cdn.ncbi.nlm.nih.gov/pmc/blobs/ef23/11165785/10657c2fbb13/40246_2024_629_Fig3_HTML.jpg
https://cdn.ncbi.nlm.nih.gov/pmc/blobs/ef23/11165785/5c53078f5cca/40246_2024_629_Fig4_HTML.jpg
https://cdn.ncbi.nlm.nih.gov/pmc/blobs/ef23/11165785/b1c120bebfdd/40246_2024_629_Fig5_HTML.jpg
https://cdn.ncbi.nlm.nih.gov/pmc/blobs/ef23/11165785/704b8b82b5f1/40246_2024_629_Fig6_HTML.jpg
https://cdn.ncbi.nlm.nih.gov/pmc/blobs/ef23/11165785/1bfdb0224b91/40246_2024_629_Fig7_HTML.jpg
https://cdn.ncbi.nlm.nih.gov/pmc/blobs/ef23/11165785/e25d3b9f41d9/40246_2024_629_Fig8_HTML.jpg
https://cdn.ncbi.nlm.nih.gov/pmc/blobs/ef23/11165785/fa7d0519b216/40246_2024_629_Fig1_HTML.jpg
https://cdn.ncbi.nlm.nih.gov/pmc/blobs/ef23/11165785/c109915b17e8/40246_2024_629_Fig2_HTML.jpg
https://cdn.ncbi.nlm.nih.gov/pmc/blobs/ef23/11165785/10657c2fbb13/40246_2024_629_Fig3_HTML.jpg
https://cdn.ncbi.nlm.nih.gov/pmc/blobs/ef23/11165785/5c53078f5cca/40246_2024_629_Fig4_HTML.jpg
https://cdn.ncbi.nlm.nih.gov/pmc/blobs/ef23/11165785/b1c120bebfdd/40246_2024_629_Fig5_HTML.jpg
https://cdn.ncbi.nlm.nih.gov/pmc/blobs/ef23/11165785/704b8b82b5f1/40246_2024_629_Fig6_HTML.jpg
https://cdn.ncbi.nlm.nih.gov/pmc/blobs/ef23/11165785/1bfdb0224b91/40246_2024_629_Fig7_HTML.jpg
https://cdn.ncbi.nlm.nih.gov/pmc/blobs/ef23/11165785/e25d3b9f41d9/40246_2024_629_Fig8_HTML.jpg

相似文献

1
Development of novel lysosome-related signatures and their potential target drugs based on bulk RNA-seq and scRNA-seq for diabetic foot ulcers.基于 bulk RNA-seq 和 scRNA-seq 的新型溶酶体相关特征的开发及其在糖尿病足溃疡中的潜在靶向药物。
Hum Genomics. 2024 Jun 11;18(1):62. doi: 10.1186/s40246-024-00629-1.
2
Identification of novel immune-related signatures for keloid diagnosis and treatment: insights from integrated bulk RNA-seq and scRNA-seq analysis.瘢痕疙瘩诊断与治疗新免疫相关特征的鉴定:来自综合批量RNA测序和单细胞RNA测序分析的见解
Hum Genomics. 2024 Jul 16;18(1):80. doi: 10.1186/s40246-024-00647-z.
3
HMOX1 as a therapeutic target associated with diabetic foot ulcers based on single-cell analysis and machine learning.基于单细胞分析和机器学习,HMOX1作为与糖尿病足溃疡相关的治疗靶点
Int Wound J. 2024 Mar;21(3):e14815. doi: 10.1111/iwj.14815.
4
Comprehensive transcriptomic analysis of immune-related genes in diabetic foot ulcers: New insights into mechanisms and therapeutic targets.糖尿病足溃疡免疫相关基因的综合转录组学分析:对发病机制和治疗靶点的新认识。
Int Immunopharmacol. 2024 Sep 30;139:112638. doi: 10.1016/j.intimp.2024.112638. Epub 2024 Jul 28.
5
Multimodal Identification of Molecular Factors Linked to Severe Diabetic Foot Ulcers Using Artificial Intelligence.基于人工智能的严重糖尿病足溃疡相关分子因素的多模态识别。
Int J Mol Sci. 2024 Oct 4;25(19):10686. doi: 10.3390/ijms251910686.
6
A novel diabetic foot ulcer diagnostic model: identification and analysis of genes related to glutamine metabolism and immune infiltration.一种新型糖尿病足溃疡诊断模型:鉴定和分析与谷氨酰胺代谢和免疫浸润相关的基因。
BMC Genomics. 2024 Jan 30;25(1):125. doi: 10.1186/s12864-024-10038-2.
7
Characterization of the microenvironment of diabetic foot ulcers and potential drug identification based on scRNA-seq.基于 scRNA-seq 的糖尿病足溃疡微环境特征分析及潜在药物鉴定。
Front Endocrinol (Lausanne). 2023 Jan 4;13:997880. doi: 10.3389/fendo.2022.997880. eCollection 2022.
8
Single-cell RNA-seq and bulk-seq identify RAB17 as a potential regulator of angiogenesis by human dermal microvascular endothelial cells in diabetic foot ulcers.单细胞RNA测序和批量测序确定RAB17是糖尿病足溃疡中人类真皮微血管内皮细胞血管生成的潜在调节因子。
Burns Trauma. 2023 Aug 18;11:tkad020. doi: 10.1093/burnst/tkad020. eCollection 2023.
9
[Screening, functional analysis and clinical validation of differentially expressed genes in diabetic foot ulcers].糖尿病足溃疡中差异表达基因的筛选、功能分析及临床验证
Zhonghua Shao Shang Yu Chuang Mian Xiu Fu Za Zhi. 2022 Oct 20;38(10):944-951. doi: 10.3760/cma.j.cn501225-20220731-00328.
10
Key platelet genes play important roles in predicting the prognosis of sepsis.关键血小板基因在预测脓毒症预后中起重要作用。
Sci Rep. 2024 Oct 9;14(1):23530. doi: 10.1038/s41598-024-74052-w.

引用本文的文献

1
Unraveling the oxidative stress landscape in diabetic foot ulcers: insights from bulk RNA and single-cell RNA sequencing data.解析糖尿病足溃疡中的氧化应激状况:来自 bulk RNA 和单细胞 RNA 测序数据的见解
Biol Direct. 2025 Jul 4;20(1):79. doi: 10.1186/s13062-025-00672-5.
2
Differentiable graph clustering with structural grouping for single-cell RNA-seq data.用于单细胞RNA测序数据的具有结构分组的可微图聚类
Bioinformatics. 2025 Jul 1;41(7). doi: 10.1093/bioinformatics/btaf347.
3
The Role of Omics Techniques in Diabetic Wound Healing: Recent Insights into the Application of Single-Cell RNA Sequencing, Bulk RNA Sequencing, Spatial Transcriptomics, and Proteomics.

本文引用的文献

1
Clusterin: a marker and mediator of chemoresistance in colorectal cancer.簇集蛋白:结直肠癌细胞化疗耐药的标志物和介质。
Cancer Metastasis Rev. 2024 Mar;43(1):379-391. doi: 10.1007/s10555-024-10173-y. Epub 2024 Feb 6.
2
A novel diabetic foot ulcer diagnostic model: identification and analysis of genes related to glutamine metabolism and immune infiltration.一种新型糖尿病足溃疡诊断模型:鉴定和分析与谷氨酰胺代谢和免疫浸润相关的基因。
BMC Genomics. 2024 Jan 30;25(1):125. doi: 10.1186/s12864-024-10038-2.
3
Single-cell profiling reveals transcriptomic signatures of vascular endothelial cells in non-healing diabetic foot ulcers.
组学技术在糖尿病伤口愈合中的作用:单细胞RNA测序、全转录组RNA测序、空间转录组学和蛋白质组学应用的最新见解
Adv Ther. 2025 May 17. doi: 10.1007/s12325-025-03212-9.
单细胞分析揭示了非愈合性糖尿病足溃疡血管内皮细胞的转录组特征。
Front Endocrinol (Lausanne). 2023 Dec 1;14:1275612. doi: 10.3389/fendo.2023.1275612. eCollection 2023.
4
Identification of hub genes and pathways associated with cellular senescence in diabetic foot ulcers via comprehensive transcriptome analysis.通过综合转录组分析鉴定糖尿病足溃疡中与细胞衰老相关的枢纽基因和通路。
J Cell Mol Med. 2024 Jan;28(1):e18043. doi: 10.1111/jcmm.18043. Epub 2023 Nov 20.
5
What Are Diabetic Foot Ulcers?什么是糖尿病足溃疡?
JAMA. 2023 Dec 19;330(23):2314. doi: 10.1001/jama.2023.17291.
6
Identification of autophagy-related genes in diabetic foot ulcer based on bioinformatic analysis.基于生物信息学分析鉴定糖尿病足溃疡相关基因。
Int Wound J. 2024 Mar;21(3):e14476. doi: 10.1111/iwj.14476. Epub 2023 Nov 1.
7
Human Wound and Its Burden: Updated 2022 Compendium of Estimates.人类创伤及其负担:2022 年更新估计概览。
Adv Wound Care (New Rochelle). 2023 Dec;12(12):657-670. doi: 10.1089/wound.2023.0150.
8
Desmocollin-1 is associated with pro-metastatic phenotype of luminal A breast cancer cells and is modulated by parthenolide.桥连蛋白-1 与腔 A 型乳腺癌细胞的促转移表型相关,并受小白菊内酯调节。
Cell Mol Biol Lett. 2023 Aug 24;28(1):68. doi: 10.1186/s11658-023-00481-6.
9
From target discovery to clinical drug development with human genetics.从靶点发现到基于人类遗传学的临床药物研发。
Nature. 2023 Aug;620(7975):737-745. doi: 10.1038/s41586-023-06388-8. Epub 2023 Aug 23.
10
What Is Machine Learning, Artificial Neural Networks and Deep Learning?-Examples of Practical Applications in Medicine.什么是机器学习、人工神经网络和深度学习?——医学中的实际应用示例
Diagnostics (Basel). 2023 Aug 3;13(15):2582. doi: 10.3390/diagnostics13152582.