Suppr超能文献

睾酮会增加尿路致病性的毒力特征。

Testosterone increases the virulence traits of uropathogenic .

作者信息

Wu Rongrong, Pettersson Carolina, Demirel Isak

机构信息

School of Medical Sciences, Örebro University, Örebro, Sweden.

Department of Clinical Research Laboratory, Faculty of Medicine and Health, Örebro University, Örebro, Sweden.

出版信息

Front Microbiol. 2024 May 28;15:1422747. doi: 10.3389/fmicb.2024.1422747. eCollection 2024.

Abstract

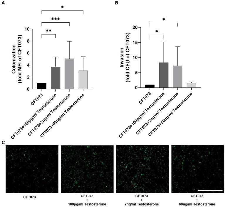
Uropathogenic (UPEC) is the most common cause of urinary tract infections (UTIs) in humans. Testosterone negatively impacts UTIs by affecting the immune response, leading to higher susceptibility of chronic cystitis in individuals with elevated testosterone levels, regardless of gender. Current research is mostly focused on how testosterone affects the host response to UPEC, but not so much is known about how testosterone directly affect UPEC virulence. The aim of the present study was to investigate the impact of testosterone exposure on the virulence of UPEC. We found that testosterone directly increases UPEC growth, endotoxin release and biofilm formation. We also found that testosterone-stimulated CFT073 increased colonization and invasion of bladder epithelial cells. Testosterone-stimulated CFT073 also increased the release of IL-1β and LDH from bladder epithelial cells. Additionally, by using a survival assay we also showed that testosterone decreased the survival of CFT073 infected worms. Taken together, our findings show that testosterone directly increases the virulence traits of UPEC.

摘要

尿路致病性大肠杆菌(UPEC)是人类尿路感染(UTIs)最常见的病因。睾酮通过影响免疫反应对尿路感染产生负面影响,导致睾酮水平升高的个体(无论性别)对慢性膀胱炎的易感性更高。目前的研究大多集中在睾酮如何影响宿主对UPEC的反应,但对于睾酮如何直接影响UPEC的毒力了解较少。本研究的目的是调查睾酮暴露对UPEC毒力的影响。我们发现睾酮直接增加UPEC的生长、内毒素释放和生物膜形成。我们还发现睾酮刺激的CFT073增加了膀胱上皮细胞的定植和侵袭。睾酮刺激的CFT073还增加了膀胱上皮细胞中IL-1β和LDH的释放。此外,通过生存试验我们还表明,睾酮降低了感染CFT073的蠕虫的存活率。综上所述,我们的研究结果表明,睾酮直接增加了UPEC的毒力特征。

https://cdn.ncbi.nlm.nih.gov/pmc/blobs/bb12/11165178/bc1d5b5a290b/fmicb-15-1422747-g001.jpg

文献AI研究员

20分钟写一篇综述,助力文献阅读效率提升50倍。

立即体验

用中文搜PubMed

大模型驱动的PubMed中文搜索引擎

马上搜索

文档翻译

学术文献翻译模型,支持多种主流文档格式。

立即体验