• 文献检索
  • 文档翻译
  • 深度研究
  • 学术资讯
  • Suppr Zotero 插件Zotero 插件
  • 邀请有礼
  • 套餐&价格
  • 历史记录
应用&插件
Suppr Zotero 插件Zotero 插件浏览器插件Mac 客户端Windows 客户端微信小程序
定价
高级版会员购买积分包购买API积分包
服务
文献检索文档翻译深度研究API 文档MCP 服务
关于我们
关于 Suppr公司介绍联系我们用户协议隐私条款
关注我们

Suppr 超能文献

核心技术专利:CN118964589B侵权必究
粤ICP备2023148730 号-1Suppr @ 2026

文献检索

告别复杂PubMed语法,用中文像聊天一样搜索,搜遍4000万医学文献。AI智能推荐,让科研检索更轻松。

立即免费搜索

文件翻译

保留排版,准确专业,支持PDF/Word/PPT等文件格式,支持 12+语言互译。

免费翻译文档

深度研究

AI帮你快速写综述,25分钟生成高质量综述,智能提取关键信息,辅助科研写作。

立即免费体验

CACNA1H 基因变异与嗜铬细胞瘤下调。

Genetic variants and down-regulation of CACNA1H in pheochromocytoma.

机构信息

Department of Oncology-Pathology, Karolinska Institutet, Stockholm, Sweden.

Department of Molecular Medicine and Surgery, Karolinska Institutet, Stockholm, Sweden.

出版信息

Endocr Relat Cancer. 2024 Jul 8;31(9). doi: 10.1530/ERC-23-0061. Print 2024 Sep 1.

DOI:10.1530/ERC-23-0061
PMID:38864697
原文链接:https://pmc.ncbi.nlm.nih.gov/articles/PMC11301417/
Abstract

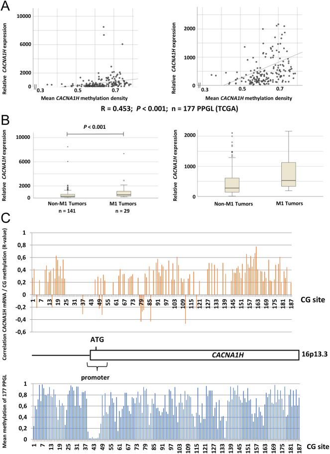
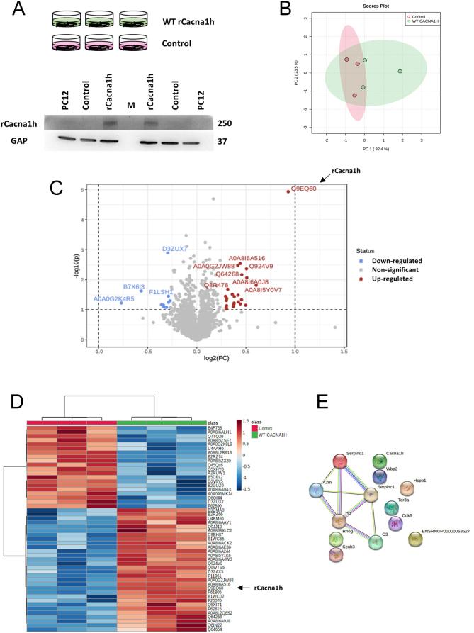
Pheochromocytoma (PCC) and abdominal paraganglioma (aPGL) (together abbreviated PPGL) frequently present with an underlying genetic event in a PPGL driver gene, and additional susceptibility genes are anticipated. Here, we re-analyzed whole-exome sequencing data for PCC patients and identified two patients with rare missense variants in the calcium voltage-gated channel subunit 1H gene (CACNA1H). CACNA1H variants were also found in the clinical setting in PCC patients using targeted sequencing and from analysis of The Cancer Genome Atlas database. In total, CACNA1H variants were found in six PCC cases. Three of these were constitutional, and two are known to have functional consequences on hormone production and gene expression in primary aldosteronism and aldosterone-producing adrenocortical adenoma. In general, PPGL exhibited reduced CACNA1H mRNA expression as compared to normal adrenal. Immunohistochemistry showed strong CACNA1H (CaV3.2) staining in adrenal medulla while PPGL typically had weak or negative staining. Reduced CACNA1H gene expression was especially pronounced in PCC compared to aPGL and in PPGL with cluster 2 kinase signaling phenotype. Furthermore, CACNA1H levels correlated with HIF1A and HIF2A. Moreover, TCGA data revealed a correlation between CACNA1H methylation density and gene expression. Expression of rCacna1h in PC12 cells induced differential protein expression profiles, determined by mass spectrometry, as well as a shift in the membrane potential where maximum calcium currents were observed, as determined by electrophysiology. The findings suggest the involvement of CACNA1H/CaV3.2 in pheochromocytoma development and establish a potential link between the etiology of adrenomedullary and adrenocortical tumor development.

摘要

嗜铬细胞瘤(PCC)和腹部副神经节瘤(aPGL)(统称为 PPGL)常因 PPGL 驱动基因中的潜在遗传事件和其他易感性基因而发生。在这里,我们重新分析了 PCC 患者的全外显子组测序数据,发现了两名患者在钙电压门控通道亚基 1H 基因(CACNA1H)中存在罕见的错义变异。使用靶向测序和分析 The Cancer Genome Atlas 数据库,在 PCC 患者的临床环境中也发现了 CACNA1H 变体。总共在 6 例 PCC 病例中发现了 CACNA1H 变体。其中 3 例为遗传性的,另外 2 例已知在原发性醛固酮增多症和醛固酮分泌性肾上腺皮质腺瘤中对激素产生和基因表达有功能影响。一般来说,与正常肾上腺相比,PPGL 表现出 CACNA1H 表达降低。免疫组化显示,肾上腺髓质中 CACNA1H(CaV3.2)染色强烈,而 PPGL 通常染色较弱或阴性。与 aPGL 相比,PCC 中 CACNA1H 基因表达降低更为明显,在具有簇 2 激酶信号表型的 PPGL 中更是如此。此外,CACNA1H 水平与 HIF1A 和 HIF2A 相关。此外,TCGA 数据显示 CACNA1H 甲基化密度与基因表达之间存在相关性。PC12 细胞中 rCacna1h 的表达诱导了通过质谱法确定的差异蛋白表达谱的改变,以及通过电生理学确定的最大钙电流观察到的膜电位的改变。这些发现表明 CACNA1H/CaV3.2 参与了嗜铬细胞瘤的发生,并建立了肾上腺髓质和肾上腺皮质肿瘤发生的病因之间的潜在联系。

https://cdn.ncbi.nlm.nih.gov/pmc/blobs/535a/11301417/defb7389f95d/ERC-23-0061fig6.jpg
https://cdn.ncbi.nlm.nih.gov/pmc/blobs/535a/11301417/b6a765f6adb8/ERC-23-0061fig1.jpg
https://cdn.ncbi.nlm.nih.gov/pmc/blobs/535a/11301417/7ac7fc51f345/ERC-23-0061fig2.jpg
https://cdn.ncbi.nlm.nih.gov/pmc/blobs/535a/11301417/2760e67229e4/ERC-23-0061fig3.jpg
https://cdn.ncbi.nlm.nih.gov/pmc/blobs/535a/11301417/4246519420c8/ERC-23-0061fig4.jpg
https://cdn.ncbi.nlm.nih.gov/pmc/blobs/535a/11301417/456708733628/ERC-23-0061fig5.jpg
https://cdn.ncbi.nlm.nih.gov/pmc/blobs/535a/11301417/defb7389f95d/ERC-23-0061fig6.jpg
https://cdn.ncbi.nlm.nih.gov/pmc/blobs/535a/11301417/b6a765f6adb8/ERC-23-0061fig1.jpg
https://cdn.ncbi.nlm.nih.gov/pmc/blobs/535a/11301417/7ac7fc51f345/ERC-23-0061fig2.jpg
https://cdn.ncbi.nlm.nih.gov/pmc/blobs/535a/11301417/2760e67229e4/ERC-23-0061fig3.jpg
https://cdn.ncbi.nlm.nih.gov/pmc/blobs/535a/11301417/4246519420c8/ERC-23-0061fig4.jpg
https://cdn.ncbi.nlm.nih.gov/pmc/blobs/535a/11301417/456708733628/ERC-23-0061fig5.jpg
https://cdn.ncbi.nlm.nih.gov/pmc/blobs/535a/11301417/defb7389f95d/ERC-23-0061fig6.jpg

相似文献

1
Genetic variants and down-regulation of CACNA1H in pheochromocytoma.CACNA1H 基因变异与嗜铬细胞瘤下调。
Endocr Relat Cancer. 2024 Jul 8;31(9). doi: 10.1530/ERC-23-0061. Print 2024 Sep 1.
2
Somatic Mutation As a Cause of Aldosterone-Producing Adenoma.体细胞突变致醛固酮腺瘤。
Hypertension. 2020 Mar;75(3):645-649. doi: 10.1161/HYPERTENSIONAHA.119.14349. Epub 2020 Jan 27.
3
Cellular Pathophysiology of Mutant Voltage-Dependent Ca2+ Channel CACNA1H in Primary Aldosteronism.原发性醛固酮增多症中突变电压依赖性钙通道 CACNA1H 的细胞病理生理学
Endocrinology. 2020 Oct 1;161(10). doi: 10.1210/endocr/bqaa135.
4
CACNA1H Mutations Are Associated With Different Forms of Primary Aldosteronism.CACNA1H基因突变与不同形式的原发性醛固酮增多症相关。
EBioMedicine. 2016 Nov;13:225-236. doi: 10.1016/j.ebiom.2016.10.002. Epub 2016 Oct 4.
5
Whole Exome Sequencing Identifies Novel Genetic Alterations in Patients with Pheochromocytoma/Paraganglioma.全外显子组测序鉴定嗜铬细胞瘤/副神经节瘤患者的新遗传改变。
Endocrinol Metab (Seoul). 2020 Dec;35(4):909-917. doi: 10.3803/EnM.2020.756. Epub 2020 Dec 23.
6
CACNA1H(M1549V) Mutant Calcium Channel Causes Autonomous Aldosterone Production in HAC15 Cells and Is Inhibited by Mibefradil.CACNA1H(M1549V)突变型钙通道导致HAC15细胞自主分泌醛固酮,并被米贝地尔抑制。
Endocrinology. 2016 Aug;157(8):3016-22. doi: 10.1210/en.2016-1170. Epub 2016 Jun 3.
7
Somatic mutations in H-RAS in sporadic pheochromocytoma and paraganglioma identified by exome sequencing.外显子组测序鉴定散发性嗜铬细胞瘤和副神经节瘤中 H-RAS 的体细胞突变。
J Clin Endocrinol Metab. 2013 Jul;98(7):E1266-71. doi: 10.1210/jc.2012-4257. Epub 2013 May 2.
8
A Novel Somatic Mutation of p.V1937M in Unilateral Primary Hyperaldosteronism.单侧原发性醛固酮增多症中 p.V1937M 的新型种系突变。
Front Endocrinol (Lausanne). 2022 Jun 9;13:816476. doi: 10.3389/fendo.2022.816476. eCollection 2022.
9
Enhanced Ca signaling, mild primary aldosteronism, and hypertension in a familial hyperaldosteronism mouse model ( ).家族性醛固酮增多症小鼠模型中增强的 Ca 信号转导、轻度原发性醛固酮增多症和高血压()。
Proc Natl Acad Sci U S A. 2021 Apr 27;118(17). doi: 10.1073/pnas.2014876118.
10
Recurrent gain of function mutation in calcium channel CACNA1H causes early-onset hypertension with primary aldosteronism.钙通道CACNA1H的复发性功能获得性突变导致早发性高血压伴原发性醛固酮增多症。
Elife. 2015 Apr 24;4:e06315. doi: 10.7554/eLife.06315.

引用本文的文献

1
T-Type Voltage-Gated Calcium Channels: Potential Regulators of Smooth Muscle Contractility.T 型电压门控钙通道:平滑肌收缩性的潜在调节剂。
Int J Mol Sci. 2024 Nov 19;25(22):12420. doi: 10.3390/ijms252212420.

本文引用的文献

1
Brain endothelial cells exposure to malaria parasites links type I interferon signalling to antigen presentation, immunoproteasome activation, endothelium disruption, and cellular metabolism.脑内皮细胞暴露于疟原虫与 I 型干扰素信号转导相关,涉及抗原呈递、免疫蛋白酶体激活、内皮细胞破坏和细胞代谢。
Front Immunol. 2023 Mar 13;14:1149107. doi: 10.3389/fimmu.2023.1149107. eCollection 2023.
2
A Novel Somatic Mutation of p.V1937M in Unilateral Primary Hyperaldosteronism.单侧原发性醛固酮增多症中 p.V1937M 的新型种系突变。
Front Endocrinol (Lausanne). 2022 Jun 9;13:816476. doi: 10.3389/fendo.2022.816476. eCollection 2022.
3
Overview of the 2022 WHO Classification of Paragangliomas and Pheochromocytomas.
2022 年世卫组织副神经节瘤和嗜铬细胞瘤分类概述。
Endocr Pathol. 2022 Mar;33(1):90-114. doi: 10.1007/s12022-022-09704-6. Epub 2022 Mar 13.
4
The PRIDE database resources in 2022: a hub for mass spectrometry-based proteomics evidences.PRIDE 数据库资源在 2022 年:一个基于质谱的蛋白质组学证据的中心。
Nucleic Acids Res. 2022 Jan 7;50(D1):D543-D552. doi: 10.1093/nar/gkab1038.
5
Novel Mutations Detection with Next-Generation Sequencing and Its Association with Clinical Outcome in Unilateral Primary Aldosteronism.利用下一代测序检测单侧原发性醛固酮增多症的新型突变及其与临床结局的关联
Biomedicines. 2021 Sep 6;9(9):1167. doi: 10.3390/biomedicines9091167.
6
A Chinese pedigree with glucocorticoid remediable aldosteronism.一个具有糖皮质激素可纠正性醛固酮增多症的中国家系。
Hypertens Res. 2021 Nov;44(11):1428-1433. doi: 10.1038/s41440-021-00685-3. Epub 2021 Aug 30.
7
Germline SUCLG2 Variants in Patients With Pheochromocytoma and Paraganglioma.嗜铬细胞瘤和副神经节瘤患者的种系SUCLG2基因变异
J Natl Cancer Inst. 2022 Jan 11;114(1):130-138. doi: 10.1093/jnci/djab158.
8
Enhanced Ca signaling, mild primary aldosteronism, and hypertension in a familial hyperaldosteronism mouse model ( ).家族性醛固酮增多症小鼠模型中增强的 Ca 信号转导、轻度原发性醛固酮增多症和高血压()。
Proc Natl Acad Sci U S A. 2021 Apr 27;118(17). doi: 10.1073/pnas.2014876118.
9
Challenges in Paragangliomas and Pheochromocytomas: from Histology to Molecular Immunohistochemistry.《副神经节瘤和嗜铬细胞瘤的挑战:从组织学到分子免疫组化》。
Endocr Pathol. 2021 Jun;32(2):228-244. doi: 10.1007/s12022-021-09675-0. Epub 2021 Mar 25.
10
DNA Methylation Profiling Reveals Prognostically Significant Groups in Pediatric Adrenocortical Tumors: A Report From the International Pediatric Adrenocortical Tumor Registry.DNA甲基化分析揭示小儿肾上腺皮质肿瘤中具有预后意义的分组:来自国际小儿肾上腺皮质肿瘤登记处的报告
JCO Precis Oncol. 2019 Nov 18;3. doi: 10.1200/PO.19.00163. eCollection 2019.