Suppr超能文献

纳曲酮在创伤后癫痫小鼠模型中的神经保护作用。

Neuroprotective effects of naltrexone in a mouse model of post-traumatic seizures.

机构信息

Stead Family Department of Pediatrics , Carver College of Medicine, University of Iowa, 25 South Grand Ave, 2040 MedLabs, Iowa City, IA, 52242, USA.

Department of Psychiatry, University of Iowa, Iowa City, IA, USA.

出版信息

Sci Rep. 2024 Jun 12;14(1):13507. doi: 10.1038/s41598-024-63942-8.

Abstract

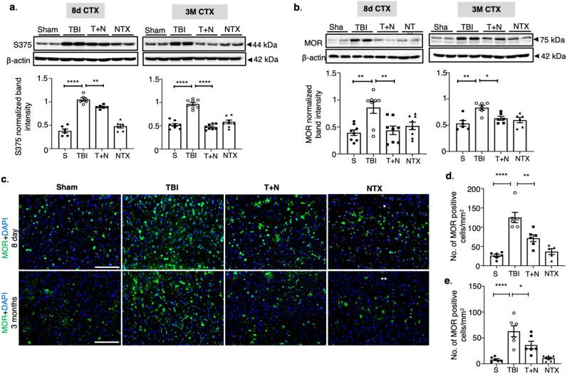
Traumatic Brain Injury (TBI) induces neuroinflammatory response that can initiate epileptogenesis, which develops into epilepsy. Recently, we identified anti-convulsive effects of naltrexone, a mu-opioid receptor (MOR) antagonist, used to treat drug addiction. While blocking opioid receptors can reduce inflammation, it is unclear if post-TBI seizures can be prevented by blocking MORs. Here, we tested if naltrexone prevents neuroinflammation and/or seizures post-TBI. TBI was induced by a modified Marmarou Weight-Drop (WD) method on 4-week-old C57BL/6J male mice. Mice were placed in two groups: non-telemetry assessing the acute effects or in telemetry monitoring for interictal events and spontaneous seizures both following TBI and naltrexone. Molecular, histological and neuroimaging techniques were used to evaluate neuroinflammation, neurodegeneration and fiber track integrity at 8 days and 3 months post-TBI. Peripheral immune responses were assessed through serum chemokine/cytokine measurements. Our results show an increase in MOR expression, nitro-oxidative stress, mRNA expression of inflammatory cytokines, microgliosis, neurodegeneration, and white matter damage in the neocortex of TBI mice. Video-EEG revealed increased interictal events in TBI mice, with 71% mice developing post-traumatic seizures (PTS). Naltrexone treatment ameliorated neuroinflammation, neurodegeneration, reduced interictal events and prevented seizures in all TBI mice, which makes naltrexone a promising candidate against PTS, TBI-associated neuroinflammation and epileptogenesis in a WD model of TBI.

摘要

创伤性脑损伤 (TBI) 会引发神经炎症反应,从而引发癫痫发生,进而发展为癫痫。最近,我们发现纳曲酮具有抗惊厥作用,纳曲酮是一种μ-阿片受体 (MOR) 拮抗剂,用于治疗药物成瘾。虽然阻断阿片受体可以减轻炎症,但尚不清楚 TBI 后是否可以通过阻断 MOR 来预防癫痫发作。在这里,我们测试了纳曲酮是否可以预防 TBI 后的神经炎症和/或癫痫发作。通过改良的 Marmarou 重物坠落 (WD) 方法在 4 周龄 C57BL/6J 雄性小鼠中诱导 TBI。将小鼠分为两组:非遥测评估急性效应或遥测监测 TBI 后和纳曲酮治疗后的发作间期事件和自发性癫痫发作。分子、组织学和神经影像学技术用于评估 TBI 后 8 天和 3 个月的神经炎症、神经退行性变和纤维束完整性。通过血清趋化因子/细胞因子测量评估外周免疫反应。我们的结果显示,TBI 小鼠的 MOR 表达增加,硝化氧化应激增加,炎症细胞因子的 mRNA 表达增加,小胶质细胞增生,神经退行性变和新皮层的白质损伤增加。视频-EEG 显示 TBI 小鼠发作间期事件增加,71%的小鼠发生创伤后癫痫发作 (PTS)。纳曲酮治疗改善了神经炎症、神经退行性变,减少了发作间期事件,并预防了所有 TBI 小鼠的癫痫发作,这使得纳曲酮成为 WD 型 TBI 中 PTS、TBI 相关神经炎症和癫痫发生的有前途的候选药物。

https://cdn.ncbi.nlm.nih.gov/pmc/blobs/df80/11169394/8e5b17e50315/41598_2024_63942_Fig1_HTML.jpg

文献AI研究员

20分钟写一篇综述,助力文献阅读效率提升50倍。

立即体验

用中文搜PubMed

大模型驱动的PubMed中文搜索引擎

马上搜索

文档翻译

学术文献翻译模型,支持多种主流文档格式。

立即体验