Elbere Ilze, Orlovskis Zigmunds, Ansone Laura, Silamikelis Ivars, Jagare Lauma, Birzniece Liga, Megnis Kaspars, Leskovskis Kristaps, Vaska Annija, Turks Maris, Klavins Kristaps, Pirags Valdis, Briviba Monta, Klovins Janis
Translational Omics Group, Latvian Biomedical Research and Study Centre, Riga, Latvia.
Faculty of Natural Sciences and Technology, Riga Technical University, Riga, Latvia.
Gut Microbes. 2024 Jan-Dec;16(1):2361491. doi: 10.1080/19490976.2024.2361491. Epub 2024 Jun 13.
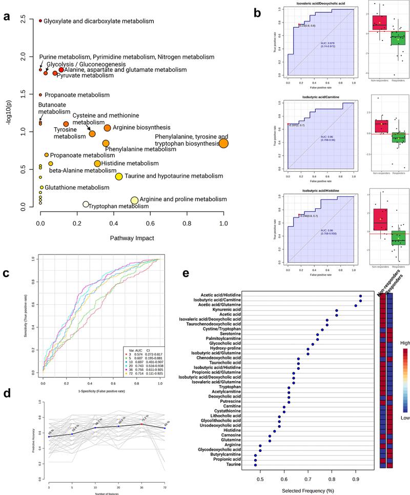
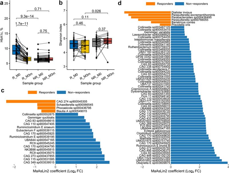
Metformin is widely used for treating type 2 diabetes mellitus (T2D). However, the efficacy of metformin monotherapy is highly variable within the human population. Understanding the potential indirect or synergistic effects of metformin on gut microbiota composition and encoded functions could potentially offer new insights into predicting treatment efficacy and designing more personalized treatments in the future. We combined targeted metabolomics and metagenomic profiling of gut microbiomes in newly diagnosed T2D patients before and after metformin therapy to identify potential pre-treatment biomarkers and functional signatures for metformin efficacy and induced changes in metformin therapy responders. Our sequencing data were largely corroborated by our metabolic profiling and identified that pre-treatment enrichment of gut microbial functions encoding purine degradation and glutamate biosynthesis was associated with good therapy response. Furthermore, we identified changes in glutamine-associated amino acid (arginine, ornithine, putrescine) metabolism that characterize differences in metformin efficacy before and after the therapy. Moreover, metformin Responders' microbiota displayed a shifted balance between bacterial lipidA synthesis and degradation as well as alterations in glutamate-dependent metabolism of N-acetyl-galactosamine and its derivatives (e.g. CMP-pseudaminate) which suggest potential modulation of bacterial cell walls and human gut barrier, thus mediating changes in microbiome composition. Together, our data suggest that glutamine and associated amino acid metabolism as well as purine degradation products may potentially condition metformin activity via its multiple effects on microbiome functional composition and therefore serve as important biomarkers for predicting metformin efficacy.
二甲双胍被广泛用于治疗2型糖尿病(T2D)。然而,二甲双胍单药治疗的疗效在人群中差异很大。了解二甲双胍对肠道微生物群组成和编码功能的潜在间接或协同作用,可能为预测治疗效果和未来设计更个性化的治疗方法提供新的见解。我们结合了新诊断的T2D患者在二甲双胍治疗前后肠道微生物群的靶向代谢组学和宏基因组分析,以确定二甲双胍疗效的潜在治疗前生物标志物和功能特征,以及二甲双胍治疗反应者的诱导变化。我们的测序数据在很大程度上得到了代谢分析的证实,并确定了编码嘌呤降解和谷氨酸生物合成的肠道微生物功能在治疗前的富集与良好的治疗反应相关。此外,我们确定了谷氨酰胺相关氨基酸(精氨酸、鸟氨酸、腐胺)代谢的变化,这些变化表征了治疗前后二甲双胍疗效的差异。此外,二甲双胍反应者的微生物群在细菌脂多糖合成和降解之间的平衡发生了变化,以及N-乙酰半乳糖胺及其衍生物(如CMP-假氨基糖)的谷氨酸依赖性代谢发生了改变,这表明细菌细胞壁和人类肠道屏障可能受到潜在调节,从而介导微生物群组成的变化。总之,我们的数据表明,谷氨酰胺和相关氨基酸代谢以及嘌呤降解产物可能通过对微生物群功能组成的多种作用来调节二甲双胍的活性,因此可作为预测二甲双胍疗效的重要生物标志物。