Suppr超能文献

特发性肺纤维化相关新巨噬细胞亚群及诊断生物标志物鉴定——机器学习与单细胞分析相结合

IPF-related new macrophage subpopulations and diagnostic biomarker identification - combine machine learning with single-cell analysis.

作者信息

Zhang Hao, Yang Yuwei, Cao Yan, Guan Jingzhi

机构信息

Department of Oncology, The Eighth Medical Center, Chinese PLA (People's Liberation Army) General Hospital, Beijing, 100091, China.

Department of Oncology, The Fifth Medical Center, Chinese PLA (People's Liberation Army) General Hospital, Beijing, 100071, China.

出版信息

Respir Res. 2024 Jun 13;25(1):241. doi: 10.1186/s12931-024-02845-8.

Abstract

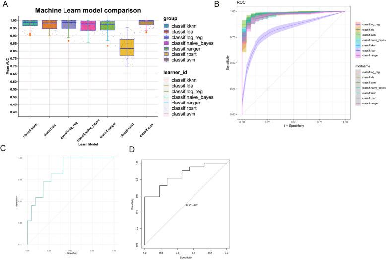
Idiopathic pulmonary fibrosis (IPF) is a chronic disease of unknown etiology that lacks a specific treatment. In IPF, macrophages play a key regulatory role as a major component of the lung immune system, especially during inflammation and fibrosis. However, our understanding of the cellular heterogeneity and molecular characterization of macrophages in IPF, as well as their relevance in the clinical setting, is relatively limited. In this study, we analyzed in-depth single-cell transcriptome sequencing (scRNA-seq) data from lung tissues of IPF patients, identified macrophage subpopulations in IPF, and probed their molecular characteristics and biological functions. hdWGCNA identified co-expressed gene modules of a subpopulation of IPF-associated macrophages (IPF-MΦ), and probed the IPF-MΦ by a machine-learning approach. hdWGCNA identified a subpopulation of IPF-associated macrophage subpopulations and probed the IPF-MΦ signature gene (IRMG) for its prognostic value, and a prediction model was developed on this basis. In addition, IPF-MΦ was obtained after recluster analysis of macrophages in IPF lung tissues. Coexpressed gene modules of IPF-MΦ were identified by hdWGCNA. Then, a machine learning approach was utilized to reveal the characteristic genes of IPF-MΦ, and a prediction model was built on this basis. In addition, we discovered a type of macrophage unique to IPF lung tissue named ATP5-MΦ. Its characteristic gene encodes a subunit of the mitochondrial ATP synthase complex, which is closely related to oxidative phosphorylation and proton transmembrane transport, suggesting that ATP5-MΦ may have higher ATP synthesis capacity in IPF lung tissue. This study provides new insights into the pathogenesis of IPF and provides a basis for evaluating disease prognosis and predictive medicine in IPF patients.

摘要

特发性肺纤维化(IPF)是一种病因不明的慢性疾病,缺乏特异性治疗方法。在IPF中,巨噬细胞作为肺免疫系统的主要组成部分发挥关键调节作用,尤其是在炎症和纤维化过程中。然而,我们对IPF中巨噬细胞的细胞异质性和分子特征及其在临床环境中的相关性了解相对有限。在本研究中,我们深入分析了IPF患者肺组织的单细胞转录组测序(scRNA-seq)数据,鉴定了IPF中的巨噬细胞亚群,并探究了它们的分子特征和生物学功能。加权基因共表达网络分析(hdWGCNA)鉴定了IPF相关巨噬细胞(IPF-MΦ)亚群的共表达基因模块,并通过机器学习方法对IPF-MΦ进行了探究。hdWGCNA鉴定了IPF相关巨噬细胞亚群,并探究了IPF-MΦ特征基因(IRMG)的预后价值,并在此基础上建立了预测模型。此外,对IPF肺组织中的巨噬细胞进行再聚类分析后获得了IPF-MΦ。通过hdWGCNA鉴定了IPF-MΦ的共表达基因模块。然后,利用机器学习方法揭示IPF-MΦ的特征基因,并在此基础上建立了预测模型。此外,我们发现了一种IPF肺组织特有的巨噬细胞,命名为ATP5-MΦ。其特征基因编码线粒体ATP合酶复合体的一个亚基,这与氧化磷酸化和质子跨膜运输密切相关,表明ATP5-MΦ在IPF肺组织中可能具有更高的ATP合成能力。本研究为IPF的发病机制提供了新的见解,并为评估IPF患者的疾病预后和预测医学提供了依据。

https://cdn.ncbi.nlm.nih.gov/pmc/blobs/d1b4/11170785/c0c33996434a/12931_2024_2845_Fig1_HTML.jpg

文献AI研究员

20分钟写一篇综述,助力文献阅读效率提升50倍。

立即体验

用中文搜PubMed

大模型驱动的PubMed中文搜索引擎

马上搜索

文档翻译

学术文献翻译模型,支持多种主流文档格式。

立即体验