Suppr超能文献

利用人工智能揭示创伤相关分离女性的精神异质性并预测自杀企图。

Unravelling psychiatric heterogeneity and predicting suicide attempts in women with trauma-related dissociation using artificial intelligence.

作者信息

Srinivasan Suhas, Harnett Nathaniel G, Zhang Liang, Dahlgren M Kathryn, Jang Junbong, Lu Senbao, Nephew Benjamin C, Palermo Cori A, Pan Xi, Eltabakh Mohamed Y, Frederick Blaise B, Gruber Staci A, Kaufman Milissa L, King Jean, Ressler Kerry J, Winternitz Sherry, Korkin Dmitry, Lebois Lauren A M

机构信息

Data Science Program, Worcester Polytechnic Institute, Worcester, MA, USA.

Department of Dermatology, Stanford School of Medicine, Stanford, CA, USA.

出版信息

Eur J Psychotraumatol. 2022 Dec;13(2):2143693. doi: 10.1080/20008066.2022.2143693. Epub 2022 Nov 18.

Abstract

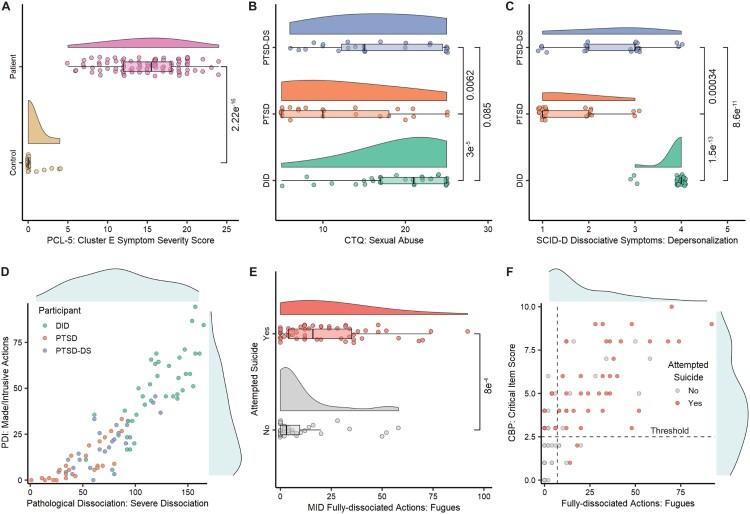
Suicide is a leading cause of death, and rates of attempted suicide have increased during the COVID-19 pandemic. The under-diagnosed psychiatric phenotype of dissociation is associated with elevated suicidal self-injury; however, it has largely been left out of attempts to predict and prevent suicide. We designed an artificial intelligence approach to identify dissociative patients and predict prior suicide attempts in an unbiased, data-driven manner. Participants were 30 controls and 93 treatment-seeking female patients with posttraumatic stress disorder (PTSD) and various levels of dissociation, including some with the PTSD dissociative subtype and some with dissociative identity disorder (DID). Unsupervised learning models identified patients along a spectrum of dissociation. Moreover, supervised learning models accurately predicted prior suicide attempts with an F score up to 0.83. DID had the highest risk of prior suicide attempts, and distinct subtypes of dissociation predicted suicide attempts in PTSD and DID. These findings expand our understanding of the dissociative phenotype and underscore the urgent need to assess for dissociation to identify individuals at high-risk of suicidal self-injury.

摘要

自杀是主要的死亡原因之一,在新冠疫情期间自杀未遂率有所上升。未得到充分诊断的解离性精神疾病表型与自杀性自我伤害的增加有关;然而,在预测和预防自杀的尝试中,它在很大程度上被忽视了。我们设计了一种人工智能方法,以无偏见、数据驱动的方式识别解离性患者并预测既往自杀未遂情况。研究参与者包括30名对照者和93名寻求治疗的女性创伤后应激障碍(PTSD)患者,这些患者具有不同程度的解离症状,包括一些PTSD解离亚型患者和一些分离性身份障碍(DID)患者。无监督学习模型识别出了处于不同解离程度范围的患者。此外,监督学习模型能够准确预测既往自杀未遂情况,F值高达0.83。DID患者既往自杀未遂的风险最高,不同的解离亚型可预测PTSD和DID患者的自杀未遂情况。这些发现扩展了我们对解离性表型的理解,并强调了迫切需要评估解离情况,以识别有自杀性自我伤害高风险的个体。

https://cdn.ncbi.nlm.nih.gov/pmc/blobs/a089/9677973/6b852b400187/ZEPT_A_2143693_F0001_OC.jpg

文献AI研究员

20分钟写一篇综述,助力文献阅读效率提升50倍。

立即体验

用中文搜PubMed

大模型驱动的PubMed中文搜索引擎

马上搜索

文档翻译

学术文献翻译模型,支持多种主流文档格式。

立即体验