Shu Man, Wang Jingguang, Xu Ziyang, Lu Teliang, He Yue, Li Renshan, Zhong Guoqing, Yan Yunbo, Zhang Yu, Chu Xiao, Ke Jin
Department of Joint and Orthopedics, Orthopedic Center, Zhujiang Hospital, Southern Medical University, Guangzhou, Guangdong, 510282, China.
Department of Orthopaedics, General Hospital of Southern Theater Command of PLA, Guangzhou, 510010, China.
Bioact Mater. 2024 May 30;39:544-561. doi: 10.1016/j.bioactmat.2024.04.016. eCollection 2024 Sep.
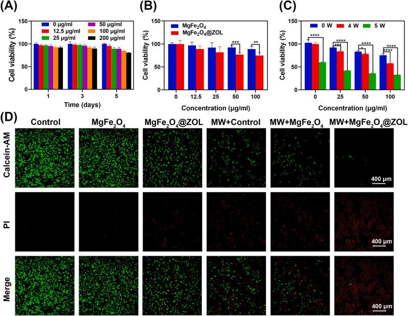
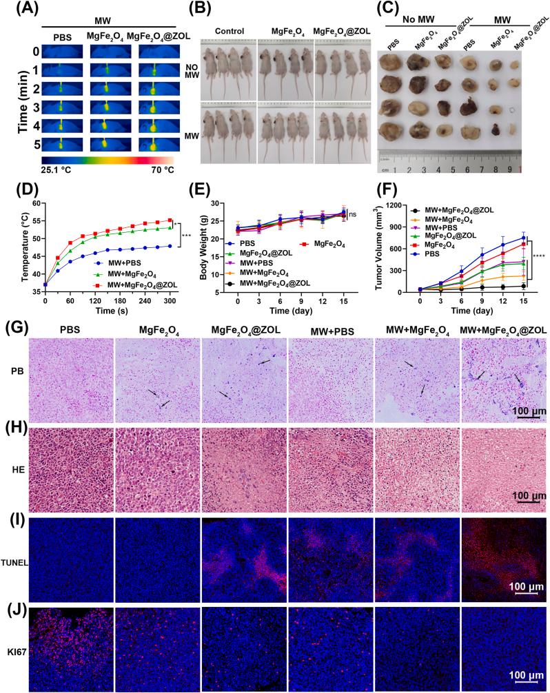
Once bone metastasis occurs in lung cancer, the efficiency of treatment can be greatly reduced. Current mainstream treatments are focused on inhibiting cancer cell growth and preventing bone destruction. Microwave ablation (MWA) has been used to treat bone tumors. However, MWA may damage the surrounding normal tissues. Therefore, it could be beneficial to develop a nanocarrier combined with microwave to treat bone metastasis. Herein, a microwave-responsive nanoplatform (MgFeO@ZOL) was constructed. MgFeO@ZOL NPs release the cargos of Fe, Mg and zoledronic acid (ZOL) in the acidic tumor microenvironment (TME). Fe can deplete intracellular glutathione (GSH) and catalyze HO to generate •OH, resulting in chemodynamic therapy (CDT). In addition, the microwave can significantly enhance the production of reactive oxygen species (ROS), thereby enabling the effective implementation of microwave dynamic therapy (MDT). Moreover, Mg and ZOL promote osteoblast differentiation. In addition, MgFeO@ZOL NPs could target and selectively heat tumor tissue and enhance the effect of microwave thermal therapy (MTT). Both in vitro and in vivo experiments revealed that synergistic targeting, GSH depletion-enhanced CDT, MDT, and selective MTT exhibited significant antitumor efficacy and bone repair. This multimodal combination therapy provides a promising strategy for the treatment of bone metastasis in lung cancer patients.
肺癌一旦发生骨转移,治疗效果会大幅降低。当前的主流治疗方法主要集中在抑制癌细胞生长和预防骨质破坏。微波消融(MWA)已被用于治疗骨肿瘤。然而,MWA可能会损伤周围正常组织。因此,开发一种结合微波的纳米载体来治疗骨转移可能会有益处。在此,构建了一种微波响应纳米平台(MgFeO@ZOL)。MgFeO@ZOL纳米粒子在酸性肿瘤微环境(TME)中释放铁、镁和唑来膦酸(ZOL)等载荷。铁可以消耗细胞内谷胱甘肽(GSH)并催化H₂O生成•OH,从而实现化学动力疗法(CDT)。此外,微波可显著增强活性氧(ROS)的产生,进而有效实施微波动力疗法(MDT)。而且,镁和ZOL可促进成骨细胞分化。此外,MgFeO@ZOL纳米粒子能够靶向并选择性地热疗肿瘤组织,增强微波热疗(MTT)的效果。体外和体内实验均表明,协同靶向、GSH消耗增强的CDT、MDT以及选择性MTT展现出显著的抗肿瘤疗效和骨修复作用。这种多模态联合治疗为肺癌患者骨转移的治疗提供了一种有前景的策略。