Suppr超能文献

代谢组学分析揭示了水稻()的抗虫机制。

Metabolomic Profiling Reveals the Anti-Herbivore Mechanisms of Rice ().

机构信息

Key Laboratory of Ministry of Education for Genetics, Breeding and Multiple Utilization of Crops, College of Life Sciences, Fujian Agriculture and Forestry University, Fuzhou 350002, China.

Key Laboratory of Ministry of Education for Genetics, Breeding and Multiple Utilization of Crops, College of Agriculture, Fujian Agriculture and Forestry University, Fuzhou 350002, China.

出版信息

Int J Mol Sci. 2024 May 29;25(11):5946. doi: 10.3390/ijms25115946.

Abstract

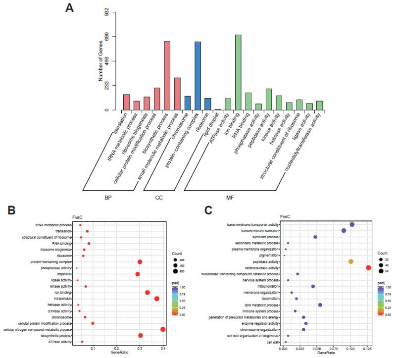
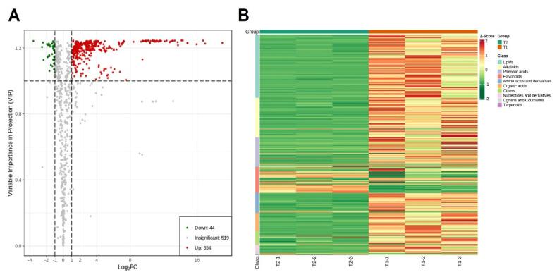
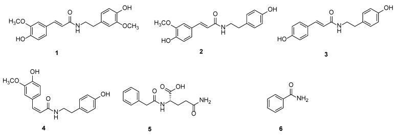
The use of secondary metabolites of rice to control pests has become a research hotspot, but little is known about the mechanism of rice self-resistance. In this study, metabolomics analysis was performed on two groups of rice (T1, with insect pests; T2, without pests), indicating that fatty acids, alkaloids, and phenolic acids were significantly up-regulated in T1. The up-regulated metabolites (-value < 0.1) were enriched in linoleic acid metabolism, terpene, piperidine, and pyridine alkaloid biosynthesis, α-linolenic acid metabolism, and tryptophan metabolism. Six significantly up-regulated differential metabolites in T1 were screened out: --feruloyl-3-methoxytyramine (), --feruloyltyramine (), N---coumaroyltyramine (), --feruloyltyramine (), -phenylacetyl-L-glutamine (), and benzamide (). The insect growth inhibitory activities of these six different metabolites were determined, and the results show that compound had the highest activity, which significantly inhibited the growth of by 59.63%. Compounds - also showed a good inhibitory effect on the growth of , while the other compounds had no significant effect. RNA-seq analyses showed that larval exposure to compound up-regulated the genes that were significantly enriched in ribosome biogenesis in eukaryotes, the cell cycle, ribosomes, and other pathways. The down-regulated genes were significantly enriched in metabolic pathways, oxidative phosphorylation, the citrate cycle (TCA cycle), and other pathways. Eighteen up-regulated genes and fifteen down-regulated genes from the above significantly enriched pathways were screened out and verified by real-time quantitative PCR. The activities of detoxification enzymes (glutathione S-transferase (GST); UDP-glucuronosyltransferase (UGT); and carboxylesterase (CarE)) under larval exposure to compound were measured, which indicated that the activity of GST was significantly inhibited by compound , while the activities of the UGT and CarE enzymes did not significantly change. As determined by UPLC-MS, the contents of compound in the T1 and T2 groups were 8.55 ng/g and 0.53 ng/g, respectively, which indicated that pest insects significantly induced the synthesis of compound . Compound may enhance rice insect resistance by inhibiting the detoxification enzyme activity and metabolism of , as well as promoting cell proliferation to affect its normal growth and development process. The chemical-ecological mechanism of the insect resistance of rice is preliminarily clarified in this paper.

摘要

利用水稻次生代谢产物防治害虫已成为研究热点,但对水稻自身抗性的机制知之甚少。本研究对两组水稻(T1,有虫害;T2,无虫害)进行代谢组学分析,结果表明 T1 中脂肪酸、生物碱和酚酸显著上调。上调的代谢物(- 值<0.1)在亚麻酸代谢、萜类化合物、哌啶和吡啶生物碱生物合成、α-亚麻酸代谢和色氨酸代谢中富集。筛选出 T1 中 6 种显著上调的差异代谢物:--阿魏酰-3-甲氧基酪胺()、--阿魏酰酪胺()、N---咖啡酰酪胺()、--阿魏酰酪胺()、-苯乙酰-L-谷氨酰胺()和苯甲酰胺()。测定了这 6 种不同代谢物对昆虫生长的抑制活性,结果表明化合物对昆虫的生长抑制活性最高,显著抑制了 59.63%的生长。化合物 - 对 的生长也表现出良好的抑制作用,而其他化合物则没有显著作用。RNA-seq 分析表明,幼虫暴露于化合物 上调了在真核生物核糖体生物发生、细胞周期、核糖体等途径中显著富集的基因。下调的基因在代谢途径、氧化磷酸化、柠檬酸循环(TCA 循环)等途径中显著富集。从上述显著富集途径中筛选出 18 个上调基因和 15 个下调基因,并通过实时定量 PCR 进行验证。测量幼虫暴露于化合物 时解毒酶(谷胱甘肽 S-转移酶(GST);UDP-葡萄糖醛酸转移酶(UGT);和羧酸酯酶(CarE))的活性,结果表明化合物 显著抑制 GST 活性,而 UGT 和 CarE 酶的活性没有显著变化。通过 UPLC-MS 测定,T1 和 T2 组中化合物 的含量分别为 8.55 ng/g 和 0.53 ng/g,表明害虫显著诱导了化合物 的合成。化合物 可能通过抑制解毒酶的活性和代谢,以及促进细胞增殖,从而影响其正常的生长发育过程,增强水稻的抗虫性。本文初步阐明了水稻抗虫的化学生态机制。

https://cdn.ncbi.nlm.nih.gov/pmc/blobs/9a16/11172427/076e4e8d607f/ijms-25-05946-g001.jpg

文献检索

告别复杂PubMed语法,用中文像聊天一样搜索,搜遍4000万医学文献。AI智能推荐,让科研检索更轻松。

立即免费搜索

文件翻译

保留排版,准确专业,支持PDF/Word/PPT等文件格式,支持 12+语言互译。

免费翻译文档

深度研究

AI帮你快速写综述,25分钟生成高质量综述,智能提取关键信息,辅助科研写作。

立即免费体验