Suppr超能文献

感染与再感染:红细胞生成的免疫调节。

Infection vs. Reinfection: The Immunomodulation of Erythropoiesis.

机构信息

NOVA Medical School Research, NOVA University of Lisbon, 1150-082 Lisbon, Portugal.

出版信息

Int J Mol Sci. 2024 Jun 3;25(11):6153. doi: 10.3390/ijms25116153.

Abstract

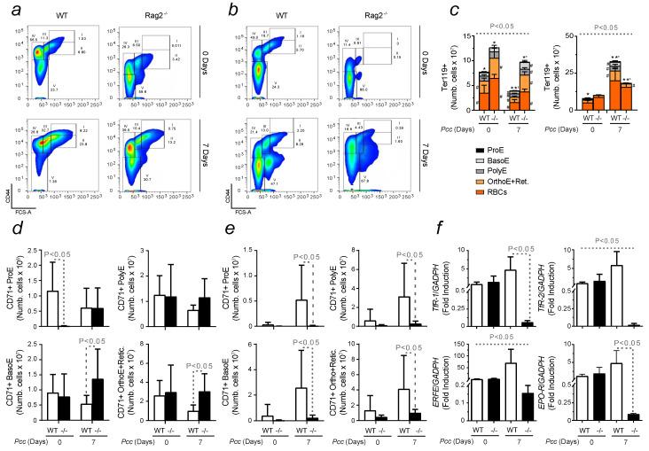
Severe malarial anemia (SMA) increases the morbidity and mortality of , the causative agent of malaria. SMA is mainly developed by children and pregnant women in response to the infection. It is characterized by ineffective erythropoiesis caused by impaired erythropoietin (EPO) signaling. To gain new insights into the pathogenesis of SMA, we investigated the relationship between the immune system and erythropoiesis, conducting comparative analyses in a mouse model of malaria. Red blood cell (RBC) production was evaluated in infected and reinfected animals to mimic endemic occurrences. Higher levels of circulating EPO were observed in response to (re)infection. Despite no major differences in bone marrow erythropoiesis, compensatory mechanisms of splenic RBC production were significantly reduced in reinfected mice. Concomitantly, a pronounced immune response activation was observed in erythropoietic organs of reinfected animals in relation to single-infected mice. Aged mice were also used to mimic the occurrence of malaria in the elderly. The increase in symptom severity was correlated with the enhanced activation of the immune system, which significantly impaired erythropoiesis. Immunocompromised mice further support the existence of an immune-shaping regulation of RBC production. Overall, our data reveal the strict correlation between erythropoiesis and immune cells, which ultimately dictates the severity of SMA.

摘要

严重疟疾性贫血(SMA)会增加疟疾的发病率和死亡率,疟疾是由疟原虫引起的。SMA 主要由儿童和孕妇在感染后发展而来,其特征是由于促红细胞生成素(EPO)信号受损导致无效的红细胞生成。为了深入了解 SMA 的发病机制,我们研究了免疫系统和红细胞生成之间的关系,在疟疾的小鼠模型中进行了对比分析。通过感染和再感染动物来评估红细胞生成,以模拟地方性发病。(再)感染时观察到循环 EPO 水平升高。尽管骨髓红细胞生成没有明显差异,但再感染小鼠的脾脏 RBC 生成代偿机制显著减少。同时,与单一感染小鼠相比,再感染动物的造血器官中观察到明显的免疫反应激活。还使用老年小鼠来模拟老年人疟疾的发生。症状严重程度的增加与免疫系统的增强激活相关,这显著损害了红细胞生成。免疫功能低下的小鼠进一步证实了 RBC 生成存在免疫调节。总体而言,我们的数据揭示了红细胞生成与免疫细胞之间的严格相关性,这最终决定了 SMA 的严重程度。

https://cdn.ncbi.nlm.nih.gov/pmc/blobs/44c4/11172545/aa7852688714/ijms-25-06153-g001.jpg

文献检索

告别复杂PubMed语法,用中文像聊天一样搜索,搜遍4000万医学文献。AI智能推荐,让科研检索更轻松。

立即免费搜索

文件翻译

保留排版,准确专业,支持PDF/Word/PPT等文件格式,支持 12+语言互译。

免费翻译文档

深度研究

AI帮你快速写综述,25分钟生成高质量综述,智能提取关键信息,辅助科研写作。

立即免费体验