• 文献检索
  • 文档翻译
  • 深度研究
  • 学术资讯
  • Suppr Zotero 插件Zotero 插件
  • 邀请有礼
  • 套餐&价格
  • 历史记录
应用&插件
Suppr Zotero 插件Zotero 插件浏览器插件Mac 客户端Windows 客户端微信小程序
定价
高级版会员购买积分包购买API积分包
服务
文献检索文档翻译深度研究API 文档MCP 服务
关于我们
关于 Suppr公司介绍联系我们用户协议隐私条款
关注我们

Suppr 超能文献

核心技术专利:CN118964589B侵权必究
粤ICP备2023148730 号-1Suppr @ 2026

文献检索

告别复杂PubMed语法,用中文像聊天一样搜索,搜遍4000万医学文献。AI智能推荐,让科研检索更轻松。

立即免费搜索

文件翻译

保留排版,准确专业,支持PDF/Word/PPT等文件格式,支持 12+语言互译。

免费翻译文档

深度研究

AI帮你快速写综述,25分钟生成高质量综述,智能提取关键信息,辅助科研写作。

立即免费体验

利用新型肿瘤靶向纳米药物进行 SMARCB1 基因治疗可增强横纹肌样瘤小鼠模型的抗癌疗效。

SMARCB1 Gene Therapy Using a Novel Tumor-Targeted Nanomedicine Enhances Anti-Cancer Efficacy in a Mouse Model of Atypical Teratoid Rhabdoid Tumors.

机构信息

Department of Oncology, Lombardi Comprehensive Cancer Center, Georgetown University Medical Center, Washington, DC, USA.

SynerGene Therapeutics, Inc, Potomac, MD, USA.

出版信息

Int J Nanomedicine. 2024 Jun 14;19:5973-5993. doi: 10.2147/IJN.S458323. eCollection 2024.

DOI:10.2147/IJN.S458323
PMID:38895149
原文链接:https://pmc.ncbi.nlm.nih.gov/articles/PMC11185260/
Abstract

PURPOSE

Atypical teratoid rhabdoid tumor (ATRT) is a deadly, fast-growing form of pediatric brain cancer with poor prognosis. Most ATRTs are associated with inactivation of SMARCB1, a subunit of the chromatin remodeling complex, which is involved in developmental processes. The recent identification of SMARCB1 as a tumor suppressor gene suggests that restoration of SMARCB1 could be an effective therapeutic approach.

METHODS

We tested SMARCB1 gene therapy in SMARCB1-deficient rhabdoid tumor cells using a novel tumor-targeted nanomedicine (termed scL-SMARCB1) to deliver wild-type SMARCB1. Our nanomedicine is a systemically administered immuno-lipid nanoparticle that can actively cross the blood-brain barrier via transferrin receptor-mediated transcytosis and selectively target tumor cells via transferrin receptor-mediated endocytosis. We studied the antitumor activity of the scL-SMARCB1 nanocomplex either as a single agent or in combination with traditional treatment modalities in preclinical models of SMARCB1-deficient ATRT.

RESULTS

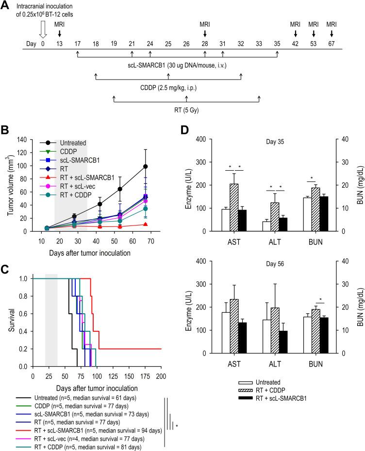
Restoration of SMARCB1 expression by the scL-SMARCB1 nanocomplex blocked proliferation, and induced senescence and apoptosis in ATRT cells. Systemic administration of the scL-SMARCB1 nanocomplex demonstrated antitumor efficacy as monotherapy in mice bearing ATRT xenografts, where the expression of exogenous SMARCB1 modulates MYC-target genes. scL-SMARCB1 demonstrated even greater antitumor efficacy when combined with either cisplatin-based chemotherapy or radiation therapy, resulting in significantly improved survival of ATRT-bearing mice.

CONCLUSION

Collectively, our data suggest that restoring SMARCB1 function via the scL-SMARCB1 nanocomplex may lead to therapeutic benefits in ATRT patients when combined with traditional chemoradiation therapies.

摘要

目的

横纹肌样瘤(ATRT)是一种致命的、生长迅速的小儿脑癌,预后不良。大多数 ATRT 与染色质重塑复合物亚基 SMARCB1 的失活有关,该复合物参与发育过程。最近发现 SMARCB1 是一种肿瘤抑制基因,这表明恢复 SMARCB1 可能是一种有效的治疗方法。

方法

我们使用一种新型肿瘤靶向纳米药物(称为 scL-SMARCB1)在 SMARCB1 缺陷的横纹肌样瘤细胞中测试了 SMARCB1 基因治疗,以递送野生型 SMARCB1。我们的纳米药物是一种系统给药的免疫脂质纳米颗粒,可通过转铁蛋白受体介导的转胞吞作用主动穿过血脑屏障,并通过转铁蛋白受体介导的内吞作用选择性靶向肿瘤细胞。我们研究了 scL-SMARCB1 纳米复合物作为单一药物或与传统治疗方式联合在 SMARCB1 缺陷型 ATRT 的临床前模型中的抗肿瘤活性。

结果

scL-SMARCB1 纳米复合物恢复 SMARCB1 表达可阻断 ATRT 细胞的增殖,并诱导其衰老和凋亡。 scL-SMARCB1 纳米复合物的系统给药在携带 ATRT 异种移植物的小鼠中作为单一药物表现出抗肿瘤功效,其中外源性 SMARCB1 的表达调节 MYC 靶基因。 scL-SMARCB1 与顺铂为基础的化疗或放射治疗联合使用时具有更强的抗肿瘤功效,导致携带 ATRT 的小鼠的生存率显著提高。

结论

总的来说,我们的数据表明,通过 scL-SMARCB1 纳米复合物恢复 SMARCB1 功能可能会与传统的放化疗联合应用于 ATRT 患者,从而带来治疗益处。

https://cdn.ncbi.nlm.nih.gov/pmc/blobs/1ff2/11185260/ba756c16ed48/IJN-19-5973-g0008.jpg
https://cdn.ncbi.nlm.nih.gov/pmc/blobs/1ff2/11185260/6eeba29b56e1/IJN-19-5973-g0001.jpg
https://cdn.ncbi.nlm.nih.gov/pmc/blobs/1ff2/11185260/e0874cf80dcb/IJN-19-5973-g0002.jpg
https://cdn.ncbi.nlm.nih.gov/pmc/blobs/1ff2/11185260/b67be980e4ca/IJN-19-5973-g0003.jpg
https://cdn.ncbi.nlm.nih.gov/pmc/blobs/1ff2/11185260/a00c13470069/IJN-19-5973-g0004.jpg
https://cdn.ncbi.nlm.nih.gov/pmc/blobs/1ff2/11185260/afeb6b4f5f80/IJN-19-5973-g0005.jpg
https://cdn.ncbi.nlm.nih.gov/pmc/blobs/1ff2/11185260/240893083bbf/IJN-19-5973-g0006.jpg
https://cdn.ncbi.nlm.nih.gov/pmc/blobs/1ff2/11185260/dc6a85c4017c/IJN-19-5973-g0007.jpg
https://cdn.ncbi.nlm.nih.gov/pmc/blobs/1ff2/11185260/ba756c16ed48/IJN-19-5973-g0008.jpg
https://cdn.ncbi.nlm.nih.gov/pmc/blobs/1ff2/11185260/6eeba29b56e1/IJN-19-5973-g0001.jpg
https://cdn.ncbi.nlm.nih.gov/pmc/blobs/1ff2/11185260/e0874cf80dcb/IJN-19-5973-g0002.jpg
https://cdn.ncbi.nlm.nih.gov/pmc/blobs/1ff2/11185260/b67be980e4ca/IJN-19-5973-g0003.jpg
https://cdn.ncbi.nlm.nih.gov/pmc/blobs/1ff2/11185260/a00c13470069/IJN-19-5973-g0004.jpg
https://cdn.ncbi.nlm.nih.gov/pmc/blobs/1ff2/11185260/afeb6b4f5f80/IJN-19-5973-g0005.jpg
https://cdn.ncbi.nlm.nih.gov/pmc/blobs/1ff2/11185260/240893083bbf/IJN-19-5973-g0006.jpg
https://cdn.ncbi.nlm.nih.gov/pmc/blobs/1ff2/11185260/dc6a85c4017c/IJN-19-5973-g0007.jpg
https://cdn.ncbi.nlm.nih.gov/pmc/blobs/1ff2/11185260/ba756c16ed48/IJN-19-5973-g0008.jpg

相似文献

1
SMARCB1 Gene Therapy Using a Novel Tumor-Targeted Nanomedicine Enhances Anti-Cancer Efficacy in a Mouse Model of Atypical Teratoid Rhabdoid Tumors.利用新型肿瘤靶向纳米药物进行 SMARCB1 基因治疗可增强横纹肌样瘤小鼠模型的抗癌疗效。
Int J Nanomedicine. 2024 Jun 14;19:5973-5993. doi: 10.2147/IJN.S458323. eCollection 2024.
2
Inhibition of MYC attenuates tumor cell self-renewal and promotes senescence in SMARCB1-deficient Group 2 atypical teratoid rhabdoid tumors to suppress tumor growth in vivo.抑制 MYC 可减弱 SMARCB1 缺失的 2 组非典型畸胎样横纹肌样肿瘤肿瘤细胞的自我更新并促进衰老,从而抑制体内肿瘤生长。
Int J Cancer. 2019 Apr 15;144(8):1983-1995. doi: 10.1002/ijc.31873. Epub 2019 Jan 10.
3
Functional relevance of genes predicted to be affected by epigenetic alterations in atypical teratoid/rhabdoid tumors.预测受表观遗传改变影响的基因在非典型畸胎瘤/横纹肌样瘤中的功能相关性。
J Neurooncol. 2019 Jan;141(1):43-55. doi: 10.1007/s11060-018-03018-6. Epub 2018 Nov 16.
4
Atypical teratoid/rhabdoid tumors (ATRTs) with SMARCA4 mutation are molecularly distinct from SMARCB1-deficient cases.具有 SMARCA4 突变的非典型畸胎样/横纹肌样肿瘤(ATRTs)在分子上与 SMARCB1 缺失病例不同。
Acta Neuropathol. 2021 Feb;141(2):291-301. doi: 10.1007/s00401-020-02250-7. Epub 2020 Dec 17.
5
Sellar Region Atypical Teratoid/Rhabdoid Tumors (ATRT) in Adults Display DNA Methylation Profiles of the ATRT-MYC Subgroup.成人鞍区非典型畸胎样/横纹肌样肿瘤(ATRT)表现出 ATRT-MYC 亚群的 DNA 甲基化谱。
Am J Surg Pathol. 2018 Apr;42(4):506-511. doi: 10.1097/PAS.0000000000001023.
6
Cribriform neuroepithelial tumor: molecular characterization of a SMARCB1-deficient non-rhabdoid tumor with favorable long-term outcome.筛状神经上皮肿瘤:一种SMARCB1缺陷型非横纹肌样肿瘤的分子特征及良好的长期预后
Brain Pathol. 2017 Jul;27(4):411-418. doi: 10.1111/bpa.12413. Epub 2016 Aug 11.
7
SMARCB1 loss induces druggable cyclin D1 deficiency via upregulation of MIR17HG in atypical teratoid rhabdoid tumors.SMARCB1 缺失通过上调非典型畸胎样横纹肌样肿瘤中的 MIR17HG 诱导可药物治疗的 cyclin D1 缺乏。
J Pathol. 2020 Sep;252(1):77-87. doi: 10.1002/path.5493. Epub 2020 Aug 1.
8
SMAD dependent signaling plays a detrimental role in a fly model of SMARCB1-deficiency and the biology of atypical teratoid/rhabdoid tumors.SMAD依赖的信号传导在SMARCB1缺陷的果蝇模型及非典型畸胎样/横纹肌样肿瘤的生物学中起有害作用。
J Neurooncol. 2017 Feb;131(3):477-484. doi: 10.1007/s11060-016-2326-3. Epub 2017 Jan 20.
9
Inhibition of nuclear export restores nuclear localization and residual tumor suppressor function of truncated SMARCB1/INI1 protein in a molecular subset of atypical teratoid/rhabdoid tumors.抑制核输出可恢复分子亚型的非典型畸胎瘤/横纹肌样瘤中截断的 SMARCB1/INI1 蛋白的核定位和残留肿瘤抑制功能。
Acta Neuropathol. 2021 Aug;142(2):361-374. doi: 10.1007/s00401-021-02328-w. Epub 2021 May 18.
10
Description of a new oncogenic mechanism for atypical teratoid rhabdoid tumors in patients with ring chromosome 22.22号环状染色体患者非典型畸胎样横纹肌样瘤的一种新致癌机制描述
Am J Med Genet A. 2017 Jan;173(1):245-249. doi: 10.1002/ajmg.a.37993. Epub 2016 Oct 12.

引用本文的文献

1
SMARCB1 Deficiency as a Driver of the Hallmarks of Cancer in Rhabdoid Tumours: Novel Insights into Dysregulated Energy Metabolism, Emerging Targets, and Ongoing Clinical Trials.SMARCB1缺陷作为横纹肌肉瘤中癌症特征的驱动因素:对能量代谢失调、新出现的靶点及正在进行的临床试验的新见解
Metabolites. 2025 May 3;15(5):304. doi: 10.3390/metabo15050304.
2
SMARCB1-deficient poorly differentiated testicular carcinoma: a case report.SMARCB1缺陷型低分化睾丸癌:一例报告
Front Oncol. 2025 Mar 6;15:1554352. doi: 10.3389/fonc.2025.1554352. eCollection 2025.

本文引用的文献

1
Sellar Atypical Teratoid/Rhabdoid Tumors (AT/RT): A Systematic Review and Case Illustration.鞍区非典型畸胎样/横纹肌样瘤(AT/RT):一项系统评价及病例说明
Cureus. 2022 Jul 14;14(7):e26838. doi: 10.7759/cureus.26838. eCollection 2022 Jul.
2
Phase II study of alisertib as a single agent for treating recurrent or progressive atypical teratoid/rhabdoid tumor.alisertib 单药治疗复发性或进展性非典型畸胎瘤/横纹肌样瘤的 II 期研究。
Neuro Oncol. 2023 Feb 14;25(2):386-397. doi: 10.1093/neuonc/noac151.
3
Mithramycin induces promoter reprogramming and differentiation of rhabdoid tumor.
米托蒽醌诱导横纹肌瘤的启动子重编程和分化。
EMBO Mol Med. 2021 Feb 5;13(2):e12640. doi: 10.15252/emmm.202012640. Epub 2020 Dec 17.
4
Human SNF5 arming of double-deleted vaccinia virus shows oncolytic and cytostatic activity against central nervous system atypical teratoid/rhabdoid tumor cells.人 SNF5 武装的双重缺失痘苗病毒对中枢神经系统非典型畸胎瘤/横纹肌样瘤细胞具有溶瘤和细胞增殖抑制活性。
Cancer Gene Ther. 2021 Aug;28(7-8):739-744. doi: 10.1038/s41417-020-0199-2. Epub 2020 Jul 17.
5
The delivery challenge: fulfilling the promise of therapeutic genome editing.递送挑战:实现治疗性基因组编辑的承诺。
Nat Biotechnol. 2020 Jul;38(7):845-855. doi: 10.1038/s41587-020-0565-5. Epub 2020 Jun 29.
6
Advancing biology-based therapeutic approaches for atypical teratoid rhabdoid tumors.推进基于生物学的治疗方法治疗非典型畸胎样横纹肌样肿瘤。
Neuro Oncol. 2020 Jul 7;22(7):944-954. doi: 10.1093/neuonc/noaa046.
7
Molecular subgrouping of atypical teratoid/rhabdoid tumors-a reinvestigation and current consensus.非典型畸胎样/横纹肌样瘤的分子亚群分类——再研究和当前共识。
Neuro Oncol. 2020 May 15;22(5):613-624. doi: 10.1093/neuonc/noz235.
8
Inhibition of MYC by the SMARCB1 tumor suppressor.SMARCB1 抑癌基因对 MYC 的抑制作用。
Nat Commun. 2019 May 1;10(1):2014. doi: 10.1038/s41467-019-10022-5.
9
Transcytosis to Cross the Blood Brain Barrier, New Advancements and Challenges.通过转胞吞作用跨越血脑屏障:新进展与挑战
Front Neurosci. 2019 Jan 11;12:1019. doi: 10.3389/fnins.2018.01019. eCollection 2018.
10
Inhibition of MYC attenuates tumor cell self-renewal and promotes senescence in SMARCB1-deficient Group 2 atypical teratoid rhabdoid tumors to suppress tumor growth in vivo.抑制 MYC 可减弱 SMARCB1 缺失的 2 组非典型畸胎样横纹肌样肿瘤肿瘤细胞的自我更新并促进衰老,从而抑制体内肿瘤生长。
Int J Cancer. 2019 Apr 15;144(8):1983-1995. doi: 10.1002/ijc.31873. Epub 2019 Jan 10.