Suppr超能文献

绘制肠道微生物宏基因组学特征图谱与血清代谢组学的关联及其对老年人心脏代谢健康的影响。

Mapping the gut microecological multi-omics signatures to serum metabolome and their impact on cardiometabolic health in elderly adults.

机构信息

Department of Epidemiology, Guangdong Provincial Key Laboratory of Food, Nutrition and Health, School of Public Health, Sun Yat-sen University, Guangzhou, 510080, China; Department of Clinical Nutrition, Guangdong Provincial People's Hospital (Guangdong Academy of Medical Sciences), Southern Medical University, Guangzhou, 510080, China.

Department of Epidemiology, Guangdong Provincial Key Laboratory of Food, Nutrition and Health, School of Public Health, Sun Yat-sen University, Guangzhou, 510080, China; Zhejiang Key Laboratory of Multi-Omics in Infection and Immunity, Center for Infectious Disease Research, School of Medicine, Westlake University, Hangzhou, 310030, China.

出版信息

EBioMedicine. 2024 Jul;105:105209. doi: 10.1016/j.ebiom.2024.105209. Epub 2024 Jun 21.

Abstract

BACKGROUND

Mapping gut microecological features to serum metabolites (SMs) will help identify functional links between gut microbiome and cardiometabolic health.

METHODS

This study encompassed 836-1021 adults over 9.7 year in a cohort, assessing metabolic syndrome (MS), carotid atherosclerotic plaque (CAP), and other metadata triennially. We analyzed mid-term microbial metagenomics, targeted fecal and serum metabolomics, host genetics, and serum proteomics.

FINDINGS

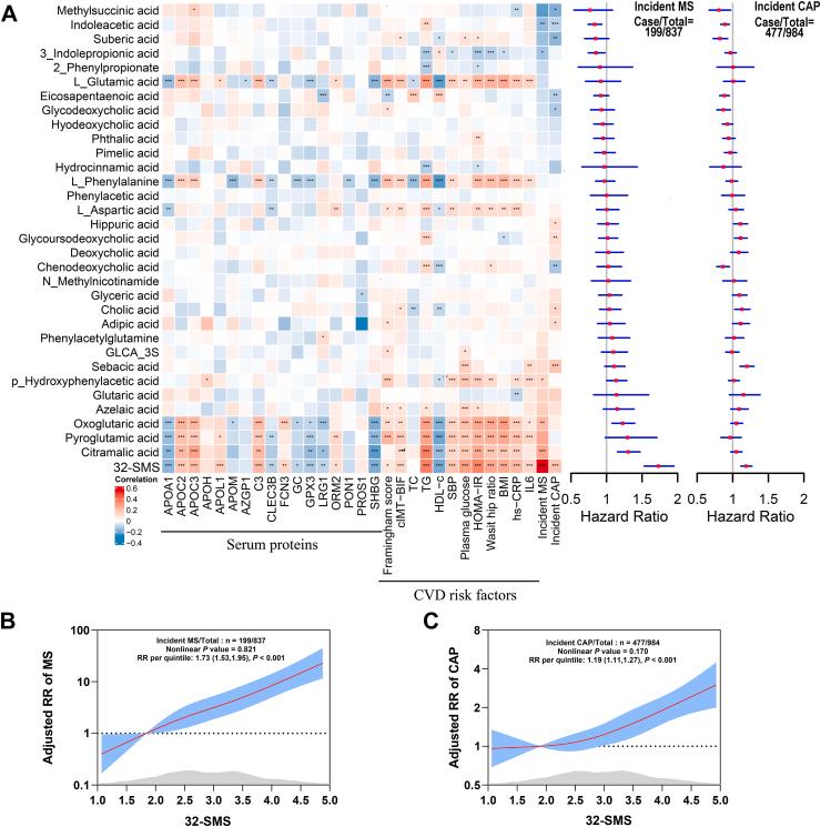
Gut microbiota and metabolites (GMM) accounted for 15.1% overall variance in 168 SMs, with individual GMM factors explaining 5.65%-10.1%, host genetics 3.23%, and sociodemographic factors 5.95%. Specifically, GMM elucidated 5.5%-49.6% variance in the top 32 GMM-explained SMs. Each 20% increase in the 32 metabolite score (derived from the 32 SMs) correlated with 73% (95% confidence interval [CI]: 53%-95%) and 19% (95% CI: 11%-27%) increases in MS and CAP incidences, respectively. Among the 32 GMM-explained SMs, sebacic acid, indoleacetic acid, and eicosapentaenoic acid were linked to MS or CAP incidence. Serum proteomics revealed certain proteins, particularly the apolipoprotein family, mediated the relationship between GMM-SMs and cardiometabolic risks.

INTERPRETATION

This study reveals the significant influence of GMM on SM profiles and illustrates the intricate connections between GMM-explained SMs, serum proteins, and the incidence of MS and CAP, providing insights into the roles of gut dysbiosis in cardiometabolic health via regulating blood metabolites.

FUNDING

This study was jointly supported by the National Natural Science Foundation of China, Key Research and Development Program of Guangzhou, 5010 Program for Clinical Research of Sun Yat-sen University, and the 'Pioneer' and 'Leading goose' R&D Program of Zhejiang.

摘要

背景

将肠道微生物特征映射到血清代谢物(SMs)上,有助于确定肠道微生物组与心脏代谢健康之间的功能联系。

方法

本研究纳入了队列中的 836-1021 名成年人,随访时间为 9.7 年,每三年评估一次代谢综合征(MS)、颈动脉粥样硬化斑块(CAP)和其他元数据。我们分析了中期微生物宏基因组学、靶向粪便和血清代谢组学、宿主遗传学和血清蛋白质组学。

发现

肠道微生物群和代谢物(GMM)解释了 168 个 SM 中 15.1%的总体变异,个体 GMM 因素解释了 5.65%-10.1%,宿主遗传学 3.23%,社会人口统计学因素 5.95%。具体来说,GMM 解释了前 32 个 GMM 解释的 SM 中 5.5%-49.6%的变异。32 种代谢物评分(由 32 种 SMs 衍生)每增加 20%,MS 和 CAP 的发病率分别增加 73%(95%CI:53%-95%)和 19%(95%CI:11%-27%)。在 32 个 GMM 解释的 SM 中,癸酸、吲哚乙酸和二十碳五烯酸与 MS 或 CAP 的发病率有关。血清蛋白质组学揭示了某些蛋白质,特别是载脂蛋白家族,介导了 GMM-SMs 与心脏代谢风险之间的关系。

解释

本研究揭示了 GMM 对 SM 谱的显著影响,并说明了 GMM 解释的 SMs、血清蛋白与 MS 和 CAP 发病率之间的复杂联系,通过调节血液代谢物,为肠道菌群失调在心脏代谢健康中的作用提供了新的见解。

资助

本研究由国家自然科学基金、广州市重点研发计划、中山大学 5010 临床研究计划和浙江省“领雁”研发计划联合资助。

https://cdn.ncbi.nlm.nih.gov/pmc/blobs/6475/11253218/fff655bfc9cf/gr1.jpg

文献AI研究员

20分钟写一篇综述,助力文献阅读效率提升50倍。

立即体验

用中文搜PubMed

大模型驱动的PubMed中文搜索引擎

马上搜索

文档翻译

学术文献翻译模型,支持多种主流文档格式。

立即体验