He Tian-Qu, Wang Zhi, Li Chuang-Ye, Zhao Yao-Wang, Tong Xin-Yi, Liu Jing-Hong, Ouyang Jian-Ming
Department of Urology, The Affiliated Children's Hospital of Xiangya School of Medicine, Central South University (Hunan Children's Hospital), Changsha 410007, China.
Institute of Biomineralization and Lithiasis Research, College of Chemistry and Materials Science, Jinan University, Guangzhou 510632, China.
Pharmaceuticals (Basel). 2024 Jun 19;17(6):805. doi: 10.3390/ph17060805.
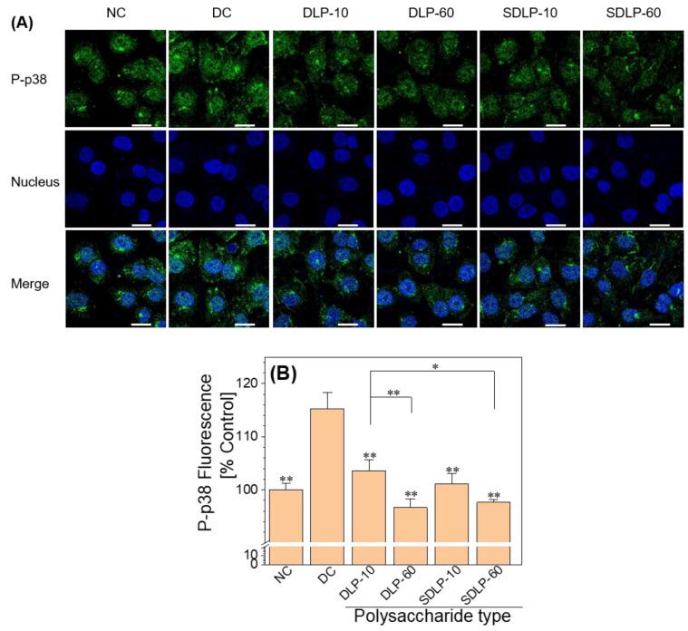
Adhesion between calcium oxalate crystals and renal tubular epithelial cells is a vital cause of renal stone formation; however, the drugs that inhibit crystal adhesion and the mechanism of inhibition have yet to be explored. The cell injury model was constructed using nano-COM crystals, and changes in oxidative stress levels, endoplasmic reticulum (ER) stress levels, downstream p38 MAPK protein expression, apoptosis, adhesion protein osteopontin expression, and cell-crystal adhesion were examined in the presence of polysaccharide (DLP) and sulfated DLP (SDLP) under protected and unprotected conditions. Both DLP and SDLP inhibited nano-COM damage to human kidney proximal tubular epithelial cell (HK-2), increased cell viability, decreased ROS levels, reduced the opening of mitochondrial membrane permeability transition pore, markedly reduced ER Ca ion concentration and adhesion molecule OPN expression, down-regulated the expression of ER stress signature proteins including CHOP, Caspase 12, and p38 MAPK, and decreased the apoptosis rate of cells. SDLP has a better protective effect on cells than DLP. SDLP protects HK-2 cells from nano-COM crystal-induced apoptosis by reducing oxidative and ER stress levels and their downstream factors, thereby reducing crystal-cell adhesion interactions and the risks of kidney stone formation.
草酸钙晶体与肾小管上皮细胞之间的黏附是肾结石形成的重要原因;然而,抑制晶体黏附的药物及其抑制机制尚未得到探索。使用纳米COM晶体构建细胞损伤模型,在有多糖(DLP)和硫酸化DLP(SDLP)存在的情况下,在保护和未保护条件下检测氧化应激水平、内质网(ER)应激水平、下游p38 MAPK蛋白表达、细胞凋亡、黏附蛋白骨桥蛋白表达以及细胞与晶体的黏附情况。DLP和SDLP均抑制纳米COM对人肾近端小管上皮细胞(HK-2)的损伤,提高细胞活力,降低ROS水平,减少线粒体膜通透性转换孔的开放,显著降低内质网钙离子浓度和黏附分子OPN表达,下调包括CHOP、Caspase 12和p38 MAPK在内的内质网应激标志性蛋白的表达,并降低细胞凋亡率。SDLP对细胞的保护作用优于DLP。SDLP通过降低氧化应激和内质网应激水平及其下游因子,保护HK-2细胞免受纳米COM晶体诱导的细胞凋亡,从而减少晶体与细胞的黏附相互作用以及肾结石形成的风险。