Suppr超能文献

使用多模式流通色谱法以高产量和高纯度可扩展地纯化细胞外囊泡。

Scalable purification of extracellular vesicles with high yield and purity using multimodal flowthrough chromatography.

作者信息

Bonner Scott E, van de Wakker Simonides I, Phillips William, Willms Eduard, Sluijter Joost P G, Hill Andrew F, Wood Matthew J A, Vader Pieter

机构信息

Department of Paediatrics University of Oxford Oxford UK.

Department of Experimental Cardiology University Medical Center Utrecht, Utrecht University Utrecht The Netherlands.

出版信息

J Extracell Biol. 2024 Jan 31;3(2):e138. doi: 10.1002/jex2.138. eCollection 2024 Feb.

Abstract

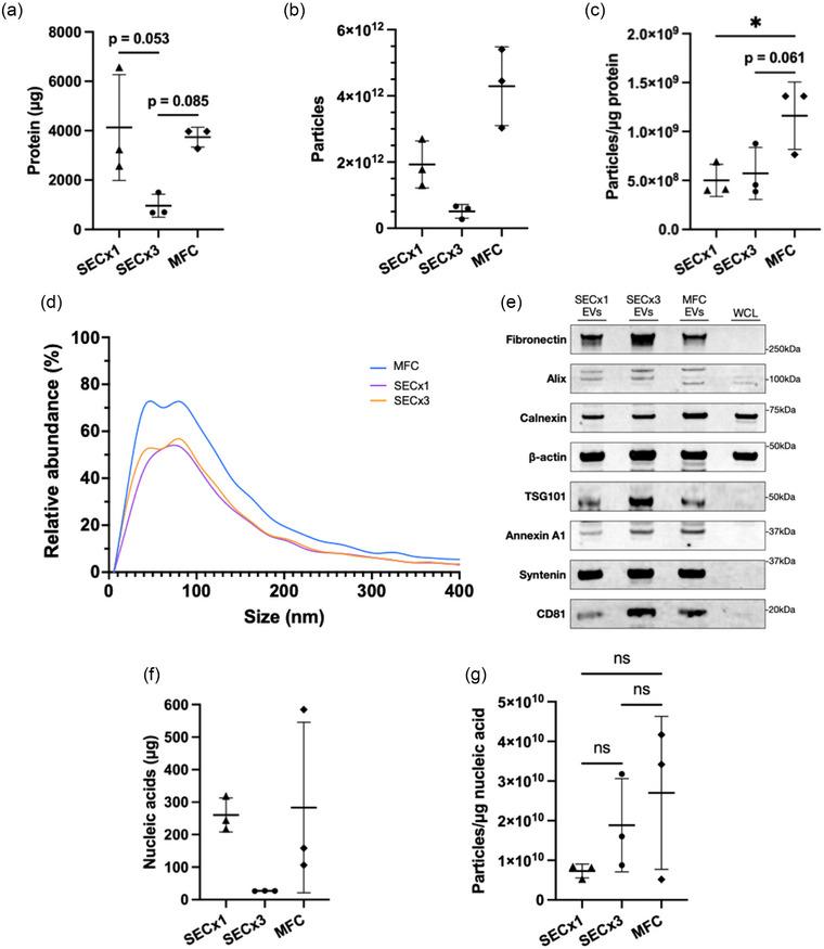
Extracellular vesicles (EVs) are cell derived membranous nanoparticles. EVs are important mediators of cell-cell communication via the transfer of bioactive content and as such they are being investigated for disease diagnostics as biomarkers and for potential therapeutic cargo delivery to recipient cells. However, existing methods for isolating EVs from biological samples suffer from challenges related to co-isolation of unwanted materials such as proteins, nucleic acids, and lipoproteins. In the pursuit of improved EV isolation techniques, we introduce multimodal flowthrough chromatography (MFC) as a scalable alternative to size exclusion chromatography (SEC). The use of MFC offers significant advantages for purifying EVs, resulting in enhanced yields and increased purity with respect to protein and nucleic acid co-isolates from conditioned 3D cell culture media. Compared to SEC, significantly higher EV yields with similar purity and preserved functionality were also obtained with MFC in 2D cell cultures. Additionally, MFC yielded EVs from serum with comparable purity to SEC and similar apolipoprotein B content. Overall, MFC presents an advancement in EV purification yielding EVs with high recovery, purity, and functionality, and offers an accessible improvement to researchers currently employing SEC.

摘要

细胞外囊泡(EVs)是细胞衍生的膜性纳米颗粒。EVs是通过生物活性物质传递进行细胞间通讯的重要介质,因此它们正作为生物标志物用于疾病诊断研究,并作为向受体细胞递送潜在治疗物质的载体。然而,从生物样品中分离EVs的现有方法面临与共分离不需要的物质(如蛋白质、核酸和脂蛋白)相关的挑战。为了寻求改进的EVs分离技术,我们引入了多模式流通色谱法(MFC)作为尺寸排阻色谱法(SEC)的可扩展替代方法。使用MFC在纯化EVs方面具有显著优势,相对于从条件性3D细胞培养基中共同分离的蛋白质和核酸,可提高产量并增加纯度。与SEC相比,在2D细胞培养中使用MFC也获得了纯度相似且功能保留的显著更高的EVs产量。此外,MFC从血清中产生的EVs纯度与SEC相当,载脂蛋白B含量相似。总体而言,MFC在EVs纯化方面取得了进展,可产生具有高回收率、纯度和功能的EVs,并为目前使用SEC的研究人员提供了一种易于实现的改进方法。

https://cdn.ncbi.nlm.nih.gov/pmc/blobs/552c/11080796/c7540f62ea97/JEX2-3-e138-g006.jpg

文献AI研究员

20分钟写一篇综述,助力文献阅读效率提升50倍。

立即体验

用中文搜PubMed

大模型驱动的PubMed中文搜索引擎

马上搜索

文档翻译

学术文献翻译模型,支持多种主流文档格式。

立即体验