Suppr超能文献

双腺相关病毒载体在新生和成年小鼠椭圆囊中的共转导。

Co-transduction of dual-adeno-associated virus vectors in the neonatal and adult mouse utricles.

作者信息

Chen Zhong-Rui, Guo Jing-Ying, He Lu, Liu Shan, Xu Jun-Yi, Yang Zi-Jing, Su Wei, Liu Ke, Gong Shu-Sheng, Wang Guo-Peng

机构信息

Department of Otolaryngology-Head and Neck Surgery, Beijing Friendship Hospital, Capital Medical University, Beijing, China.

Clinical Center for Hearing Loss, Capital Medical University, Beijing, China.

出版信息

Front Mol Neurosci. 2022 Oct 19;15:1020803. doi: 10.3389/fnmol.2022.1020803. eCollection 2022.

Abstract

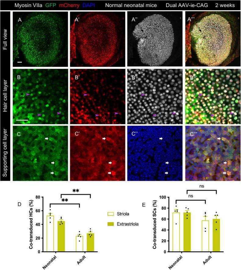
Adeno-associated virus (AAV)-mediated gene transfer is an efficient method of gene over-expression in the vestibular end organs. However, AAV has limited usefulness for delivering a large gene, or multiple genes, due to its small packaging capacity (< 5 kb). Co-transduction of dual-AAV vectors can be used to increase the packaging capacity for gene delivery to various organs and tissues. However, its usefulness has not been well validated in the vestibular sensory epithelium. In the present study, we characterized the co-transduction of dual-AAV vectors in mouse utricles following inoculation of two AAV-serotype inner ear (AAV-ie) vectors via canalostomy. Firstly, co-transduction efficiencies were compared between dual-AAV-ie vectors using two different promoters: cytomegalovirus (CMV) and CMV early enhancer/chicken β-actin (CAG). In the group of dual AAV-ie-CAG vectors, the co-transduction rates for striolar hair cells (HCs), extrastriolar HCs, striolar supporting cells (SCs), and extrastriolar SCs were 23.14 ± 2.25%, 27.05 ± 2.10%, 57.65 ± 7.21%, and 60.33 ± 5.69%, respectively. The co-transduction rates in the group of dual AAV-ie-CMV vectors were comparable to those in the dual AAV-ie-CAG group. Next, we examined the co-transduction of dual-AAV-ie-CAG vectors in the utricles of neonatal mice and damaged adult mice. In the neonatal mice, co-transduction rates were 52.88 ± 3.11% and 44.93 ± 2.06% in the striolar and extrastriolar HCs, respectively, which were significantly higher than those in adult mice. In the mice, following diphtheria toxin administration, which eliminated most HCs and spared the SCs, the co-transduction rate of SCs was not significantly different to that of normal utricles. Transgene expression persisted for up to 3 months in the adult mice. Furthermore, sequential administration of two AAV-ie-CAG vectors at an interval of 1 week resulted in a higher co-transduction rate in HCs than concurrent delivery. The auditory brainstem responses and swim tests did not reveal any disruption of auditory or vestibular function after co-transduction with dual-AAV-ie vectors. In conclusion, dual-AAV-ie vectors allow efficient co-transduction in the vestibular sensory epithelium and facilitate the delivery of large or multiple genes for vestibular gene therapy.

摘要

腺相关病毒(AAV)介导的基因转移是在前庭终器中实现基因过表达的有效方法。然而,由于AAV的包装容量较小(<5 kb),其在递送大基因或多个基因方面的用途有限。双AAV载体的共转导可用于增加向各种器官和组织递送基因的包装容量。然而,其在前庭感觉上皮中的有效性尚未得到充分验证。在本研究中,我们通过造瘘术接种两种AAV血清型内耳(AAV-ie)载体后,对小鼠椭圆囊内双AAV载体的共转导进行了表征。首先,比较了使用两种不同启动子(巨细胞病毒(CMV)和CMV早期增强子/鸡β-肌动蛋白(CAG))的双AAV-ie载体之间的共转导效率。在双AAV-ie-CAG载体组中,条纹状毛细胞(HCs)、条纹外HCs、条纹状支持细胞(SCs)和条纹外SCs的共转导率分别为23.14±2.25%、27.05±2.10%、57.65±7.21%和60.33±5.69%。双AAV-ie-CMV载体组的共转导率与双AAV-ie-CAG组相当。接下来,我们检查了双AAV-ie-CAG载体在新生小鼠和成年损伤小鼠椭圆囊中的共转导情况。在新生小鼠中,条纹状和条纹外HCs的共转导率分别为52.88±3.11%和44.93±2.06%,显著高于成年小鼠。在成年小鼠中,给予白喉毒素消除了大多数HCs并保留了SCs后,SCs的共转导率与正常椭圆囊无显著差异。在成年小鼠中,转基因表达持续长达3个月。此外,以1周的间隔顺序给予两种AAV-ie-CAG载体导致HCs中的共转导率高于同时递送。与双AAV-ie载体共转导后,听觉脑干反应和游泳测试未显示听觉或前庭功能有任何破坏。总之,双AAV-ie载体在前庭感觉上皮中实现了高效的共转导,并促进了用于前庭基因治疗的大基因或多个基因的递送。

https://cdn.ncbi.nlm.nih.gov/pmc/blobs/7cce/9629838/96169ff0462d/fnmol-15-1020803-g001.jpg

文献AI研究员

20分钟写一篇综述,助力文献阅读效率提升50倍。

立即体验

用中文搜PubMed

大模型驱动的PubMed中文搜索引擎

马上搜索

文档翻译

学术文献翻译模型,支持多种主流文档格式。

立即体验