Suppr超能文献

黄芪甲苷通过 PI3K/AKT/mTOR 通路对急性肺损伤中炎症反应和肠道微生物群的影响进行了研究。

The impact of Astragaloside IV on the inflammatory response and gut microbiota in cases of acute lung injury is examined through the utilization of the PI3K/AKT/mTOR pathway.

机构信息

Clinical College of traditional Chinese Medicine, Hubei University of Chinese Medicine, Wuhan, China.

Hubei Provincial Hospital of Traditional Chinese Medicine, Hubei Academy of Traditional Chinese Medicine, Affiliated Hospital of Hubei University of Traditional Chinese Medicine, Wuhan, China.

出版信息

PLoS One. 2024 Jul 2;19(7):e0305058. doi: 10.1371/journal.pone.0305058. eCollection 2024.

Abstract

OBJECTIVES

Astragaloside IV (AS-IV) is a natural triterpenoid saponin compound with a variety of pharmacological effects, and several studies have clarified its anti-inflammatory effects, which may make it an effective alternative treatment against inflammation. In the study, we aimed to investigate whether AS-IV could attenuate the inflammatory response to acute lung injury and its mechanisms.

METHODS

Different doses of AS-IV (20mg·kg-1, 40mg·kg-1, and 80mg·kg-1) were administered to the ALI rat model, followed by collection of serum and broncho alveolar lavage fluid (BALF) for examination of the inflammatory response, and HE staining of the lung and colon tissues, and interpretation of the potential molecular mechanisms by quantitative real-time PCR (qRT-PCR), Western blotting (WB). In addition, fecal samples from ALI rats were collected and analyzed by 16S rRNA sequencing.

RESULTS

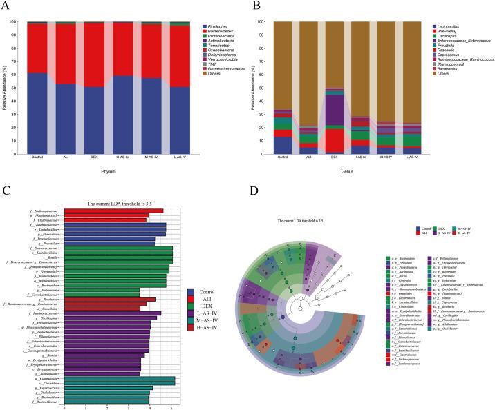
AS-IV decreased the levels of TNF-α, IL-6, and IL-1β in serum and BALF of mice with Acute lung injury (ALI). Lung and colon histopathology confirmed that AS-IV alleviated inflammatory infiltration, tissue edema, and structural changes. qRT-PCR and WB showed that AS-IV mainly improved inflammation by inhibiting the expression of PI3K, AKT and mTOR mRNA, and improved the disorder of intestinal microflora by increasing the number of beneficial bacteria and reducing the number of harmful bacteria.

CONCLUSION

AS-IV reduces the expression of inflammatory factors by inhibiting the PI3K/AKT/mTOR pathway and optimizes the composition of the gut microflora in AIL rats.

摘要

目的

黄芪甲苷(AS-IV)是一种具有多种药理作用的天然三萜皂苷化合物,已有多项研究阐明了其抗炎作用,使其可能成为炎症的有效替代治疗方法。在本研究中,我们旨在探讨 AS-IV 是否可以减轻急性肺损伤的炎症反应及其机制。

方法

给予不同剂量的 AS-IV(20mg·kg-1、40mg·kg-1 和 80mg·kg-1)于急性肺损伤大鼠模型,收集血清和支气管肺泡灌洗液(BALF)以检查炎症反应,对肺和结肠组织进行 HE 染色,并通过定量实时 PCR(qRT-PCR)、Western blot(WB)解释潜在的分子机制。此外,还收集急性肺损伤大鼠的粪便样本进行 16S rRNA 测序分析。

结果

AS-IV 降低了急性肺损伤(ALI)小鼠血清和 BALF 中 TNF-α、IL-6 和 IL-1β的水平。肺和结肠组织病理学证实,AS-IV 减轻了炎症浸润、组织水肿和结构改变。qRT-PCR 和 WB 显示,AS-IV 主要通过抑制 PI3K、AKT 和 mTOR mRNA 的表达来改善炎症,通过增加有益菌数量和减少有害菌数量来改善肠道微生物群落的紊乱。

结论

AS-IV 通过抑制 PI3K/AKT/mTOR 通路降低 AIL 大鼠炎症因子的表达,并优化肠道微生物群落的组成。

https://cdn.ncbi.nlm.nih.gov/pmc/blobs/3f7a/11218977/3d830c92cd86/pone.0305058.g001.jpg

文献AI研究员

20分钟写一篇综述,助力文献阅读效率提升50倍。

立即体验

用中文搜PubMed

大模型驱动的PubMed中文搜索引擎

马上搜索

文档翻译

学术文献翻译模型,支持多种主流文档格式。

立即体验