Anhui Province Key Laboratory of Livestock and Poultry Product Safety Engineering, Livestock and Poultry Epidemic Diseases Research Center of Anhui Province, Key Laboratory of Pig Molecular Quantitative Genetics of Anhui Academy of Agricultural Sciences, Institute of Animal Husbandry and Veterinary Sciences, Anhui Academy of Agricultural Sciences, Hefei, Anhui, 230031, China.
China Institute of Veterinary Drug Control, Beijing, 100000, China.
BMC Vet Res. 2024 Jul 3;20(1):288. doi: 10.1186/s12917-024-04053-4.
Porcine epidemic diarrhea virus (PEDV) mainly causes acute and severe porcine epidemic diarrhea (PED), and is highly fatal in neonatal piglets. No reliable therapeutics against the infection exist, which poses a major global health issue for piglets. Luteolin is a flavonoid with anti-viral activity toward several viruses.
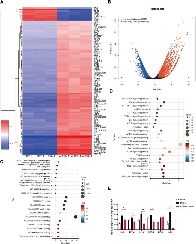
We evaluated anti-viral effects of luteolin in PEDV-infected Vero and IPEC-J2 cells, and identified IC values of 23.87 µM and 68.5 µM, respectively. And found PEDV internalization, replication and release were significantly reduced upon luteolin treatment. As luteolin could bind to human ACE2 and SARS-CoV-2 main protease (Mpro) to contribute viral entry, we first identified that luteolin shares the same core binding site on pACE2 with PEDV-S by molecular docking and exhibited positive pACE2 binding with an affinity constant of 71.6 µM at dose-dependent increases by surface plasmon resonance (SPR) assay. However, pACE2 was incapable of binding to PEDV-S1. Therefore, luteolin inhibited PEDV internalization independent of PEDV-S binding to pACE2. Moreover, luteolin was firmly embedded in the groove of active pocket of Mpro in a three-dimensional docking model, and fluorescence resonance energy transfer (FRET) assays confirmed that luteolin inhibited PEDV Mpro activity. In addition, we also observed PEDV-induced pro-inflammatory cytokine inhibition and Nrf2-induced HO-1 expression. Finally, a drug resistant mutant was isolated after 10 cell culture passages concomitant with increasing luteolin concentrations, with reduced PEDV susceptibility to luteolin identified at passage 10.
Our results push forward that anti-PEDV mechanisms and resistant-PEDV properties for luteolin, which may be used to combat PED.
猪流行性腹泻病毒(PEDV)主要引起仔猪急性、严重的猪流行性腹泻(PED),对新生仔猪具有高度致死性。目前尚无针对该感染的可靠治疗方法,这对仔猪的全球健康构成了重大威胁。木犀草素是一种具有多种抗病毒活性的类黄酮。
我们评估了木犀草素对 PEDV 感染的 Vero 和 IPEC-J2 细胞的抗病毒作用,分别确定 IC 值为 23.87µM 和 68.5µM。并发现木犀草素处理后 PEDV 的内化、复制和释放均显著减少。由于木犀草素可以与人类 ACE2 和 SARS-CoV-2 主要蛋白酶(Mpro)结合,从而促进病毒进入,我们首先通过分子对接确定木犀草素与 PEDV-S 共享 pACE2 的相同核心结合位点,并通过表面等离子体共振(SPR)试验显示出与 pACE2 结合的阳性,亲和力常数为 71.6µM,呈剂量依赖性增加。然而,pACE2 不能与 PEDV-S1 结合。因此,木犀草素抑制 PEDV 内化不依赖于 PEDV-S 与 pACE2 的结合。此外,木犀草素在三维对接模型中牢固地嵌入 Mpro 活性口袋的凹槽中,荧光共振能量转移(FRET)试验证实木犀草素抑制了 PEDV Mpro 的活性。此外,我们还观察到 PEDV 诱导的促炎细胞因子抑制和 Nrf2 诱导的 HO-1 表达。最后,在 10 次细胞培养传代过程中,与木犀草素浓度增加同时分离出耐药突变体,在第 10 代时发现 PEDV 对木犀草素的敏感性降低。
我们的研究结果推动了木犀草素抗 PEDV 的机制和耐药 PEDV 的特性研究,这可能有助于对抗 PED。