Suppr超能文献

抗禽致病性的特异性噬菌体C-3和G21-7的分离鉴定及其在1日龄雏鹅中的应用

Isolation and identification of specific phage C-3 and G21-7 against Avian pathogenic and its application to one-day-old geese.

作者信息

Wang Tianli, Zhang Ling, Zhang Yi, Tong Panpan, Ma Wanpeng, Wang Yan, Liu Yifan, Su Zhanqiang

机构信息

College of Veterinary Medicine, Xinjiang Agricultural University, Xinjiang, China.

Xinjiang Key Laboratory of Herbivore Drug Research and Creation, College of Veterinary Medicine, Xinjiang Agricultural University, Xinjiang, China.

出版信息

Front Microbiol. 2024 Jun 19;15:1385860. doi: 10.3389/fmicb.2024.1385860. eCollection 2024.

Abstract

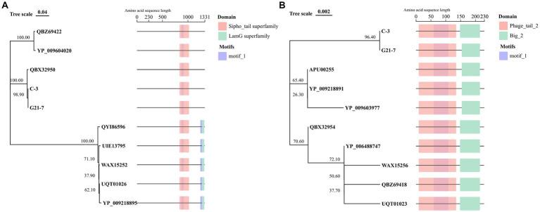
Colibacillosis caused by Avian pathogenic (APEC), including peritonitis, respiratory tract inflammation and ovaritis, is recognized as one of the most common and economically destructive bacterial diseases in poultry worldwide. In this study, the characteristics and inhibitory potential of phages were investigated by double-layer plate method, transmission electron microscopy, whole genome sequencing, bioinformatics analysis and animal experiments. The results showed that phages C-3 and G21-7 isolated from sewage around goose farms infected multiple O serogroups (O1, O2, O18, O78, O157, O26, O145, O178, O103 and O104) () with a multiplicity of infection (MOI) of 10 and 1, respectively. According to the one-step growth curve, the incubation time of both bacteriophage C-3 and G21-7 was 10 min. Sensitivity tests confirmed that C-3 and G21-6 are stable at 4 to 50 °C and pH in the range of 4 to 11. Based on morphological and phylogenetic analysis, phages C-3 and G21-7 belong to phage species of the genus of family. According to genomic analysis, phage C-3 and G21-7 were 58,097 bp and 57,339 bp in size, respectively, with G+C content of 39.91% and 39.99%, encoding proteins of 97 CDS (105 to 3,993 bp) and 96 CDS (105 to 3,993 bp), and both contained 2 tRNAs. Both phages contained two tail proteins and holin-endolysin system coding genes, and neither carried resistance genes nor virulence factors. Phage mixture has a good safety profile and has shown good survival probability and feed efficiency in both treatment and prophylaxis experiments with one-day-old goslings. These results suggest that phage C-3 and G21-7 can be used as potential antimicrobials for the prevention and treatment of APEC.

摘要

由禽致病性大肠杆菌(APEC)引起的大肠杆菌病,包括腹膜炎、呼吸道炎症和卵巢炎,被认为是全球家禽中最常见且经济损失最大的细菌性疾病之一。在本研究中,通过双层平板法、透射电子显微镜、全基因组测序、生物信息学分析和动物实验对噬菌体的特性和抑制潜力进行了研究。结果表明,从鹅场周边污水中分离出的噬菌体C-3和G21-7分别感染多个O血清型(O1、O2、O18、O78、O157、O26、O145、O178、O103和O104),感染复数(MOI)分别为10和1。根据一步生长曲线,噬菌体C-3和G21-7的潜伏期均为10分钟。敏感性测试证实,C-3和G21-6在4至50°C以及pH值在4至11范围内均稳定。基于形态学和系统发育分析,噬菌体C-3和G21-7属于科属的噬菌体物种。根据基因组分析,噬菌体C-3和G21-7的大小分别为58,097 bp和57,339 bp,G+C含量分别为39.91%和39.99%,编码97个CDS(长度为105至3,993 bp)和96个CDS(长度为105至3,993 bp)的蛋白质,且均含有2个tRNA。两种噬菌体均包含两个尾部蛋白以及编码孔蛋白-溶菌酶系统的基因,均未携带抗性基因或毒力因子。噬菌体混合物具有良好的安全性,并且在一日龄雏鹅的治疗和预防实验中均显示出良好的存活概率和饲料效率。这些结果表明,噬菌体C-3和G21-7可作为预防和治疗APEC的潜在抗菌剂。

https://cdn.ncbi.nlm.nih.gov/pmc/blobs/1b50/11221357/31d1ceac1a60/fmicb-15-1385860-g001.jpg

文献AI研究员

20分钟写一篇综述,助力文献阅读效率提升50倍。

立即体验

用中文搜PubMed

大模型驱动的PubMed中文搜索引擎

马上搜索

文档翻译

学术文献翻译模型,支持多种主流文档格式。

立即体验