Wang Bingsen, Luan Jiahui, Zhao Weidong, Yu Junbao, Li Anqing, Li Xinxin, Zhong Xiaoqin, Cao Hongyun, Wang Ruicai, Liu Bo, Lu Shiyong, Shi Mei
State Key Laboratory of Microbial Technology, Shandong University, Qingdao, 266237, China.
Shandong University-Zibo Municipal Hospital Research Center of Human Microbiome and Health, Zibo, 255400, China.
Cell Oncol (Dordr). 2025 Feb;48(1):139-159. doi: 10.1007/s13402-024-00965-3. Epub 2024 Jul 4.
As an important component of the microenvironment, the gastric microbiota and its metabolites are associated with tumour occurrence, progression, and metastasis. However, the relationship between the gastric microbiota and the development of gastric cancer is unclear. The present study investigated the role of the gastric mucosa microbiome and metabolites as aetiological factors in gastric carcinogenesis.
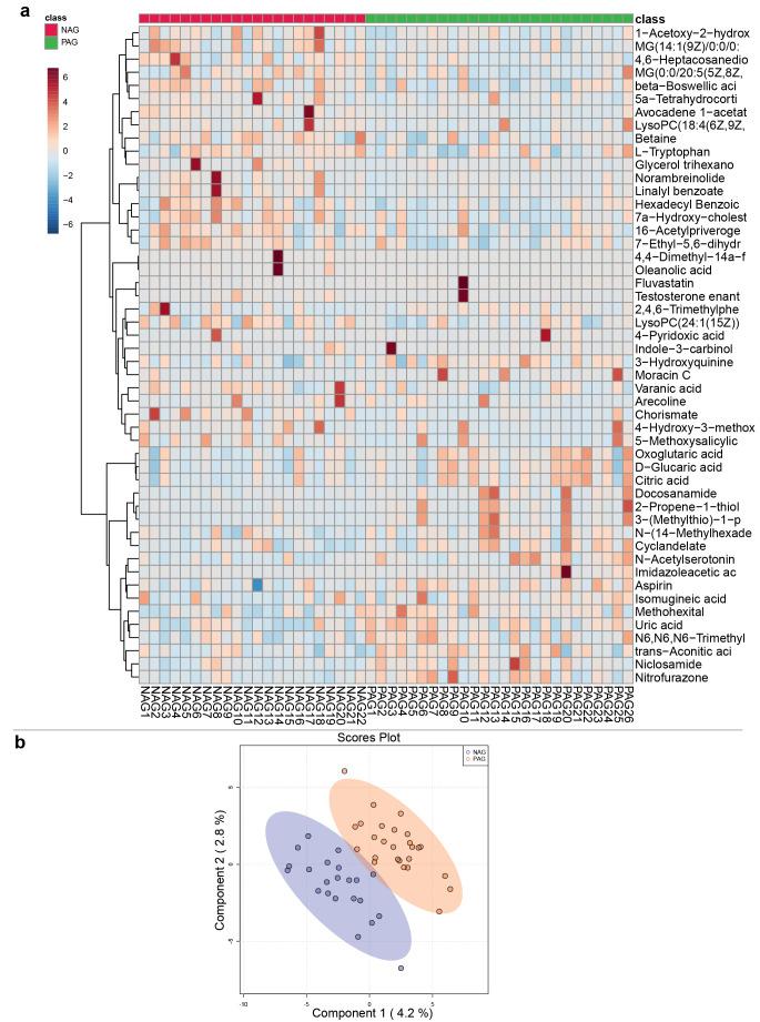
Gastric biopsies from different stomach microhabitats (n = 70) were subjected to 16S rRNA gene sequencing, and blood samples (n = 95) were subjected to untargeted metabolome (gas chromatography‒mass spectrometry, GC‒MS) analyses. The datasets were analysed using various bioinformatics approaches.
The microbiota diversity and community composition markedly changed during gastric carcinogenesis. High Helicobacter. pylori colonization modified the overall diversity and composition of the microbiota associated with gastritis and cancer in the stomach. Most importantly, analysis of the functional features of the microbiota revealed that nitrate reductase genes were significantly enriched in the tumoral microbiota, while urease-producing genes were significantly enriched in the microbiota of H. pylori-positive patients. A panel of 81 metabolites was constructed to discriminate gastric cancer patients from gastritis patients, and a panel of 15 metabolites was constructed to discriminate H. pylori-positive patients from H. pylori-negative patients. receiver operator characteristic (ROC) curve analysis identified a series of gastric microbes and plasma metabolites as potential biomarkers of gastric cancer.
The present study identified a series of signatures that may play important roles in gastric carcinogenesis and have the potential to be used as biomarkers for diagnosis and for the surveillance of gastric cancer patients with minimal invasiveness.
作为微环境的重要组成部分,胃微生物群及其代谢产物与肿瘤的发生、发展和转移相关。然而,胃微生物群与胃癌发生之间的关系尚不清楚。本研究调查了胃黏膜微生物组和代谢产物作为胃癌病因学因素的作用。
对来自不同胃微环境的胃活检组织(n = 70)进行16S rRNA基因测序,对血液样本(n = 95)进行非靶向代谢组学(气相色谱-质谱联用,GC-MS)分析。使用各种生物信息学方法对数据集进行分析。
在胃癌发生过程中,微生物群的多样性和群落组成发生了显著变化。幽门螺杆菌的高定植改变了与胃内胃炎和癌症相关的微生物群的整体多样性和组成。最重要的是,对微生物群功能特征的分析表明,硝酸盐还原酶基因在肿瘤微生物群中显著富集,而产脲酶基因在幽门螺杆菌阳性患者的微生物群中显著富集。构建了一个由81种代谢产物组成的panel来区分胃癌患者和胃炎患者,构建了一个由15种代谢产物组成的panel来区分幽门螺杆菌阳性患者和幽门螺杆菌阴性患者。受试者工作特征(ROC)曲线分析确定了一系列胃微生物和血浆代谢产物作为胃癌的潜在生物标志物。
本研究确定了一系列可能在胃癌发生中起重要作用的特征,并且有可能用作诊断和以最小侵入性监测胃癌患者的生物标志物。