• 文献检索
  • 文档翻译
  • 深度研究
  • 学术资讯
  • Suppr Zotero 插件Zotero 插件
  • 邀请有礼
  • 套餐&价格
  • 历史记录
应用&插件
Suppr Zotero 插件Zotero 插件浏览器插件Mac 客户端Windows 客户端微信小程序
定价
高级版会员购买积分包购买API积分包
服务
文献检索文档翻译深度研究API 文档MCP 服务
关于我们
关于 Suppr公司介绍联系我们用户协议隐私条款
关注我们

Suppr 超能文献

核心技术专利:CN118964589B侵权必究
粤ICP备2023148730 号-1Suppr @ 2026

文献检索

告别复杂PubMed语法,用中文像聊天一样搜索,搜遍4000万医学文献。AI智能推荐,让科研检索更轻松。

立即免费搜索

文件翻译

保留排版,准确专业,支持PDF/Word/PPT等文件格式,支持 12+语言互译。

免费翻译文档

深度研究

AI帮你快速写综述,25分钟生成高质量综述,智能提取关键信息,辅助科研写作。

立即免费体验

USP5 通过去泛素化 MDH2 促进胃肠道间质瘤对 ripretinib 的耐药性。

USP5 Promotes Ripretinib Resistance in Gastrointestinal Stromal Tumors by MDH2 Deubiquition.

机构信息

Department of General Surgery, The First Affiliated Hospital of Nanjing Medical University, Nanjing, 210029, China.

Jiangsu Key Lab of Cancer Biomarkers, Prevention and Treatment, Jiangsu Collaborative Innovation Center for Cancer Personalized Medical University, Nanjing, 211166, China.

出版信息

Adv Sci (Weinh). 2024 Sep;11(34):e2401171. doi: 10.1002/advs.202401171. Epub 2024 Jul 8.

DOI:10.1002/advs.202401171
PMID:38973363
原文链接:https://pmc.ncbi.nlm.nih.gov/articles/PMC11425886/
Abstract

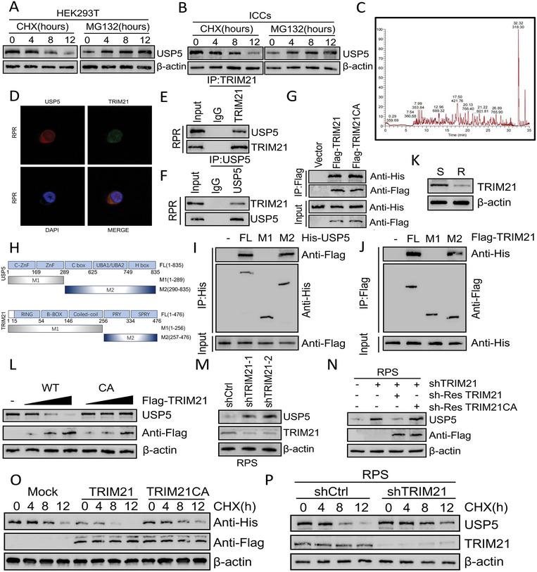
Ripretinib, a broad-spectrum inhibitor of the KIT and PDGFRA receptor tyrosine kinases, is designated as a fourth-line treatment for gastrointestinal stromal tumor (GIST). It is tailored for patients resistant to imatinib, sunitinib, and regorafenib. As its increasing use, instances of resistance to ripretinib are becoming more frequent. Unfortunately, there are currently no scientifically mature treatment options available for patients resistant to ripretinib. Posttranslational modifications (PTMs) such as ubiquitination, in conjunction with its interplay with other modifications, play a collective role in regulating tumor initiation and progression. However, the specific association between ubiquitination and ripretinib resistance is not reported. Through proteome-ubiquitinome sequencing, increased levels of the USP5 protein and decreased ubiquitination in ripretinib-resistant GISTs are detected. Subsequent examination of the mass spectrometry findings validated the interaction through which TRIM21 governs USP5 expression via ubiquitination, and USP5 regulates MDH2 expression through deubiquitination, consequently fostering ripretinib resistance in GIST. Moreover, ZDHHC18 can palmitoylate MDH2, preventing its ubiquitination and further increasing its protein stability. The research underscores the correlation between posttranslational modifications, specifically ubiquitination, and drug resistance, emphasizing the potential of targeting the USP5-MDH2 axis to counteract ripretinib resistance in GIST.

摘要

瑞普替尼是一种广泛抑制 KIT 和 PDGFRA 受体酪氨酸激酶的药物,被指定为胃肠道间质瘤(GIST)的四线治疗药物。它适用于对伊马替尼、舒尼替尼和regorafenib耐药的患者。随着其应用的增加,对瑞普替尼耐药的情况越来越常见。不幸的是,目前对于对瑞普替尼耐药的患者,尚无科学成熟的治疗选择。翻译后修饰(PTMs)如泛素化,与其与其他修饰的相互作用一起,在调节肿瘤发生和进展中发挥集体作用。然而,泛素化与瑞普替尼耐药之间的具体关联尚未报道。通过蛋白质组-泛素组测序,在瑞普替尼耐药的 GIST 中检测到 USP5 蛋白水平升高和泛素化减少。随后对质谱结果的检查通过泛素化验证了 TRIM21 通过泛素化调控 USP5 表达的相互作用,而 USP5 通过去泛素化调控 MDH2 表达,从而促进 GIST 中的瑞普替尼耐药。此外,ZDHHC18 可以棕榈酰化 MDH2,防止其泛素化并进一步增加其蛋白质稳定性。该研究强调了翻译后修饰(特别是泛素化)与耐药性之间的相关性,强调了靶向 USP5-MDH2 轴以对抗 GIST 中瑞普替尼耐药的潜力。

https://cdn.ncbi.nlm.nih.gov/pmc/blobs/8a64/11425886/ea2f617f3793/ADVS-11-2401171-g009.jpg
https://cdn.ncbi.nlm.nih.gov/pmc/blobs/8a64/11425886/276617425a6c/ADVS-11-2401171-g007.jpg
https://cdn.ncbi.nlm.nih.gov/pmc/blobs/8a64/11425886/e7f5406f4cac/ADVS-11-2401171-g005.jpg
https://cdn.ncbi.nlm.nih.gov/pmc/blobs/8a64/11425886/4bb3d004366c/ADVS-11-2401171-g006.jpg
https://cdn.ncbi.nlm.nih.gov/pmc/blobs/8a64/11425886/9580d9289406/ADVS-11-2401171-g001.jpg
https://cdn.ncbi.nlm.nih.gov/pmc/blobs/8a64/11425886/9fee7f058e1d/ADVS-11-2401171-g002.jpg
https://cdn.ncbi.nlm.nih.gov/pmc/blobs/8a64/11425886/2b763a76eccc/ADVS-11-2401171-g004.jpg
https://cdn.ncbi.nlm.nih.gov/pmc/blobs/8a64/11425886/99d988550619/ADVS-11-2401171-g003.jpg
https://cdn.ncbi.nlm.nih.gov/pmc/blobs/8a64/11425886/ea2f617f3793/ADVS-11-2401171-g009.jpg
https://cdn.ncbi.nlm.nih.gov/pmc/blobs/8a64/11425886/276617425a6c/ADVS-11-2401171-g007.jpg
https://cdn.ncbi.nlm.nih.gov/pmc/blobs/8a64/11425886/e7f5406f4cac/ADVS-11-2401171-g005.jpg
https://cdn.ncbi.nlm.nih.gov/pmc/blobs/8a64/11425886/4bb3d004366c/ADVS-11-2401171-g006.jpg
https://cdn.ncbi.nlm.nih.gov/pmc/blobs/8a64/11425886/9580d9289406/ADVS-11-2401171-g001.jpg
https://cdn.ncbi.nlm.nih.gov/pmc/blobs/8a64/11425886/9fee7f058e1d/ADVS-11-2401171-g002.jpg
https://cdn.ncbi.nlm.nih.gov/pmc/blobs/8a64/11425886/2b763a76eccc/ADVS-11-2401171-g004.jpg
https://cdn.ncbi.nlm.nih.gov/pmc/blobs/8a64/11425886/99d988550619/ADVS-11-2401171-g003.jpg
https://cdn.ncbi.nlm.nih.gov/pmc/blobs/8a64/11425886/ea2f617f3793/ADVS-11-2401171-g009.jpg

相似文献

1
USP5 Promotes Ripretinib Resistance in Gastrointestinal Stromal Tumors by MDH2 Deubiquition.USP5 通过去泛素化 MDH2 促进胃肠道间质瘤对 ripretinib 的耐药性。
Adv Sci (Weinh). 2024 Sep;11(34):e2401171. doi: 10.1002/advs.202401171. Epub 2024 Jul 8.
2
The INSIGHT study: a randomized, Phase III study of ripretinib versus sunitinib for advanced gastrointestinal stromal tumor with exon 11 + 17/18 mutations.INSIGHT 研究:瑞派替尼与舒尼替尼治疗伴有外显子 11+17/18 突变的晚期胃肠道间质瘤的随机、III 期研究。
Future Oncol. 2024;20(27):1973-1982. doi: 10.1080/14796694.2024.2376521. Epub 2024 Sep 4.
3
The multifaceted landscape behind imatinib resistance in gastrointestinal stromal tumors (GISTs): A lesson from ripretinib.伊马替尼耐药胃肠间质瘤(GIST)背后的多方面景观:来自 ripretinib 的启示。
Pharmacol Ther. 2023 Aug;248:108475. doi: 10.1016/j.pharmthera.2023.108475. Epub 2023 Jun 10.
4
KIT ATP-Binding Pocket/Activation Loop Mutations in GI Stromal Tumor: Emerging Mechanisms of Kinase Inhibitor Escape.KIT 结合袋/激活环突变在胃肠道间质瘤中的作用:激酶抑制剂逃逸的新兴机制。
J Clin Oncol. 2024 Apr 20;42(12):1439-1449. doi: 10.1200/JCO.23.01197. Epub 2024 Feb 26.
5
Ripretinib versus sunitinib in gastrointestinal stromal tumor: ctDNA biomarker analysis of the phase 3 INTRIGUE trial.瑞派替尼对比舒尼替尼用于胃肠道间质瘤:III 期 INTRIGUE 试验的 ctDNA 生物标志物分析。
Nat Med. 2024 Feb;30(2):498-506. doi: 10.1038/s41591-023-02734-5. Epub 2024 Jan 5.
6
Ripretinib and MEK Inhibitors Synergize to Induce Apoptosis in Preclinical Models of GIST and Systemic Mastocytosis.瑞普替尼与 MEK 抑制剂协同作用诱导 GIST 和系统性肥大细胞增多症的临床前模型细胞凋亡。
Mol Cancer Ther. 2021 Jul;20(7):1234-1245. doi: 10.1158/1535-7163.MCT-20-0824. Epub 2021 May 4.
7
Switch Control Inhibition of KIT and PDGFRA in Patients With Advanced Gastrointestinal Stromal Tumor: A Phase I Study of Ripretinib.瑞普替尼治疗晚期胃肠间质瘤患者的 KIT 和 PDGFRA 开关控制抑制:一项Ⅰ期研究。
J Clin Oncol. 2020 Oct 1;38(28):3294-3303. doi: 10.1200/JCO.20.00522. Epub 2020 Aug 17.
8
Ripretinib in advanced gastrointestinal stromal tumors: an overview of current evidence and drug approval.瑞派替尼治疗晚期胃肠道间质瘤:现有证据和药物批准概述。
Future Oncol. 2022 Aug;18(26):2967-2978. doi: 10.2217/fon-2022-0226. Epub 2022 Jul 26.
9
Ripretinib for the treatment of adult patients with advanced gastrointestinal stromal tumors.瑞普替尼用于治疗晚期胃肠间质瘤的成年患者。
Expert Rev Gastroenterol Hepatol. 2023 Feb;17(2):119-127. doi: 10.1080/17474124.2023.2167711. Epub 2023 Jan 23.
10
Ripretinib in treatment of repeatedly relapsing rectal gastrointestinal stromal tumor: a case report.瑞派替尼治疗反复复发的直肠胃肠道间质瘤:一例报告。
Ann Palliat Med. 2021 Apr;10(4):4994-4998. doi: 10.21037/apm-21-722.

引用本文的文献

1
Recent advances in S-palmitoylation and its emerging roles in human diseases.S-棕榈酰化的最新进展及其在人类疾病中的新作用。
J Hematol Oncol. 2025 Sep 1;18(1):83. doi: 10.1186/s13045-025-01738-7.
2
The effect of ubiquitination and deubiquitination to imatinib resistance in gastrointestinal stromal tumors.泛素化和去泛素化对胃肠道间质瘤伊马替尼耐药性的影响。
Front Oncol. 2025 Jul 25;15:1581920. doi: 10.3389/fonc.2025.1581920. eCollection 2025.
3
Role of S-palmitoylation in digestive system diseases.S-棕榈酰化在消化系统疾病中的作用。

本文引用的文献

1
KIT ATP-Binding Pocket/Activation Loop Mutations in GI Stromal Tumor: Emerging Mechanisms of Kinase Inhibitor Escape.KIT 结合袋/激活环突变在胃肠道间质瘤中的作用:激酶抑制剂逃逸的新兴机制。
J Clin Oncol. 2024 Apr 20;42(12):1439-1449. doi: 10.1200/JCO.23.01197. Epub 2024 Feb 26.
2
Palmitoylation-driven PHF2 ubiquitination remodels lipid metabolism through the SREBP1c axis in hepatocellular carcinoma.棕榈酰化驱动的 PHF2 泛素化通过 SREBP1c 轴重塑肝癌中的脂质代谢。
Nat Commun. 2023 Oct 12;14(1):6370. doi: 10.1038/s41467-023-42170-0.
3
Expanding the ubiquitin code in pancreatic cancer.
Cell Death Discov. 2025 Jul 18;11(1):331. doi: 10.1038/s41420-025-02629-z.
4
Palmitoylation in cardiovascular diseases: Molecular mechanism and therapeutic potential.心血管疾病中的棕榈酰化:分子机制与治疗潜力
Int J Cardiol Heart Vasc. 2025 Apr 4;58:101675. doi: 10.1016/j.ijcha.2025.101675. eCollection 2025 Jun.
5
Deubiquitylase USP52 Promotes Bladder Cancer Progression by Modulating Ferroptosis through Stabilizing SLC7A11/xCT.去泛素化酶USP52通过稳定SLC7A11/xCT调节铁死亡促进膀胱癌进展。
Adv Sci (Weinh). 2024 Dec;11(45):e2403995. doi: 10.1002/advs.202403995. Epub 2024 Oct 11.
拓展胰腺癌中的泛素密码
Biochim Biophys Acta Mol Basis Dis. 2024 Jan;1870(1):166884. doi: 10.1016/j.bbadis.2023.166884. Epub 2023 Sep 12.
4
Large-Scale, Multicenter, Prospective Registry Study of Ripretinib in Advanced GIST: A Real-World Study from China.大型、多中心、前瞻性瑞派替尼治疗晚期 GIST 注册研究:来自中国的真实世界研究。
Adv Ther. 2023 Sep;40(9):3817-3829. doi: 10.1007/s12325-023-02576-0. Epub 2023 Jun 25.
5
The ubiquitin-proteasome system in breast cancer.乳腺癌中的泛素-蛋白酶体系统。
Trends Mol Med. 2023 Aug;29(8):599-621. doi: 10.1016/j.molmed.2023.05.006. Epub 2023 Jun 14.
6
A novel protein encoded by circINSIG1 reprograms cholesterol metabolism by promoting the ubiquitin-dependent degradation of INSIG1 in colorectal cancer.环状 RNA 分子 circINSIG1 编码的一种新型蛋白可通过促进结直肠癌细胞中 INSIG1 的泛素依赖性降解来重新编程胆固醇代谢。
Mol Cancer. 2023 Apr 22;22(1):72. doi: 10.1186/s12943-023-01773-3.
7
USP5-Beclin 1 axis overrides p53-dependent senescence and drives Kras-induced tumorigenicity.USP5-Beclin 1 轴克服了 p53 依赖性衰老,并驱动了 Kras 诱导的肿瘤发生。
Nat Commun. 2022 Dec 17;13(1):7799. doi: 10.1038/s41467-022-35557-y.
8
NCCN Guidelines® Insights: Gastrointestinal Stromal Tumors, Version 2.2022.NCCN 指南洞察版:胃肠道间质瘤,2022 年第 2 版。
J Natl Compr Canc Netw. 2022 Nov;20(11):1204-1214. doi: 10.6004/jnccn.2022.0058.
9
An expanded lexicon for the ubiquitin code.泛素码的扩展词汇表。
Nat Rev Mol Cell Biol. 2023 Apr;24(4):273-287. doi: 10.1038/s41580-022-00543-1. Epub 2022 Oct 25.
10
Ripretinib Versus Sunitinib in Patients With Advanced Gastrointestinal Stromal Tumor After Treatment With Imatinib (INTRIGUE): A Randomized, Open-Label, Phase III Trial.瑞派替尼对比舒尼替尼用于伊马替尼治疗后进展的晚期胃肠间质瘤患者(INTRIGUE):一项随机、开放标签、III 期临床试验。
J Clin Oncol. 2022 Dec 1;40(34):3918-3928. doi: 10.1200/JCO.22.00294. Epub 2022 Aug 10.