Suppr超能文献

胰岛素受体协调肾脏的抗菌防御功能。

Insulin receptor orchestrates kidney antibacterial defenses.

机构信息

The Kidney and Urinary Tract Center, Abigail Wexner Research Institute at Nationwide Children's, Columbus, OH 43205.

Division of Nephrology and Hypertension, Department of Pediatrics, Nationwide Children's, Columbus, OH 43205.

出版信息

Proc Natl Acad Sci U S A. 2024 Jul 16;121(29):e2400666121. doi: 10.1073/pnas.2400666121. Epub 2024 Jul 8.

Abstract

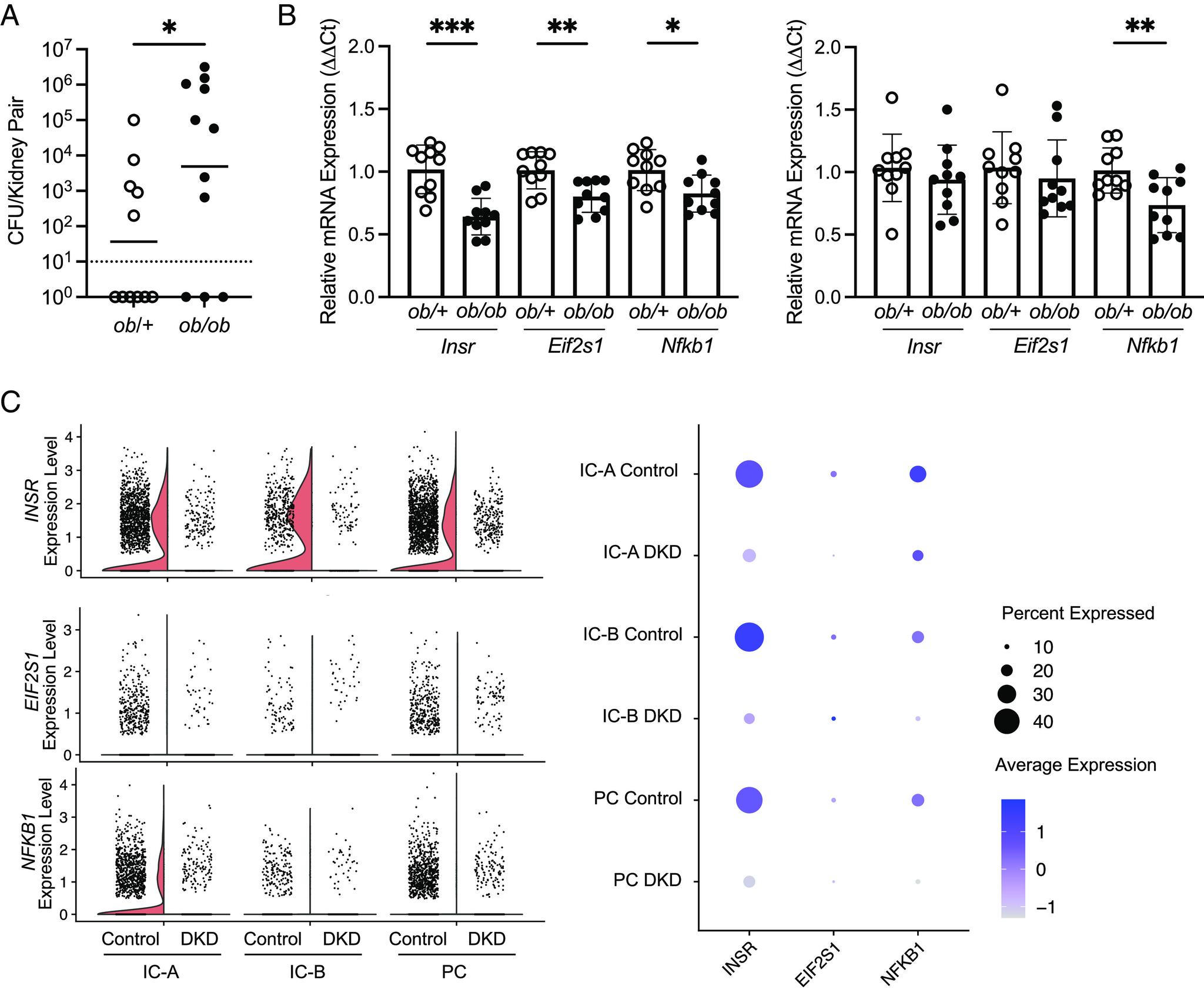
Urinary tract infection (UTI) commonly afflicts people with diabetes. This augmented infection risk is partly due to deregulated insulin receptor (IR) signaling in the kidney collecting duct. The collecting duct is composed of intercalated cells (ICs) and principal cells (PCs). Evidence suggests that ICs contribute to UTI defenses. Here, we interrogate how IR deletion in ICs impacts antibacterial defenses against uropathogenic We also explore how IR deletion affects immune responses in neighboring PCs with intact IR expression. To accomplish this objective, we profile the transcriptomes of IC and PC populations enriched from kidneys of wild-type and IC-specific IR knock-out mice that have increased UTI susceptibility. Transcriptomic analysis demonstrates that IR deletion suppresses IC-integrated stress responses and innate immune defenses. To define how IR shapes these immune defenses, we employ murine and human kidney cultures. When challenged with bacteria, murine ICs and human kidney cells with deregulated IR signaling cannot engage central components of the integrated stress response-including activating transcriptional factor 4 (ATF4). Silencing ATF4 impairs NFkB activation and promotes infection. In turn, NFkB silencing augments infection and suppresses antimicrobial peptide expression. In diabetic mice and people with diabetes, collecting duct cells show reduced IR expression, impaired integrated stress response engagement, and compromised immunity. Collectively, these translational data illustrate how IR orchestrates collecting duct antibacterial responses and the communication between ICs and PCs.

摘要

尿路感染(UTI)常影响糖尿病患者。这种增加的感染风险部分归因于肾脏集合管中胰岛素受体(IR)信号的失调。集合管由闰细胞(IC)和主细胞(PC)组成。有证据表明,IC 有助于 UTI 的防御。在这里,我们探讨了 IC 中 IR 的缺失如何影响对抗尿路致病性细菌的抗菌防御。我们还探索了 IR 缺失如何影响具有完整 IR 表达的相邻 PC 中的免疫反应。为了实现这一目标,我们对来自野生型和 IC 特异性 IR 敲除小鼠肾脏中富集的 IC 和 PC 群体的转录组进行了分析,这些小鼠对 UTI 的易感性增加。转录组分析表明,IR 的缺失抑制了 IC 整合应激反应和先天免疫防御。为了定义 IR 如何塑造这些免疫防御,我们使用了鼠和人肾细胞培养物。当受到细菌挑战时,具有失调的 IR 信号的鼠 IC 和人肾细胞无法参与整合应激反应的核心组成部分,包括激活转录因子 4(ATF4)。沉默 ATF4 会损害 NFkB 的激活并促进感染。反过来,NFkB 的沉默会增加感染并抑制抗菌肽的表达。在糖尿病小鼠和糖尿病患者中,集合管细胞表现出 IR 表达减少、整合应激反应参与受损以及免疫功能受损。总的来说,这些转化数据说明了 IR 如何协调集合管的抗菌反应以及 IC 和 PC 之间的通讯。

https://cdn.ncbi.nlm.nih.gov/pmc/blobs/c374/11260129/209fe6ca073e/pnas.2400666121fig01.jpg

文献检索

告别复杂PubMed语法,用中文像聊天一样搜索,搜遍4000万医学文献。AI智能推荐,让科研检索更轻松。

立即免费搜索

文件翻译

保留排版,准确专业,支持PDF/Word/PPT等文件格式,支持 12+语言互译。

免费翻译文档

深度研究

AI帮你快速写综述,25分钟生成高质量综述,智能提取关键信息,辅助科研写作。

立即免费体验