• 文献检索
  • 文档翻译
  • 深度研究
  • 学术资讯
  • Suppr Zotero 插件Zotero 插件
  • 邀请有礼
  • 套餐&价格
  • 历史记录
应用&插件
Suppr Zotero 插件Zotero 插件浏览器插件Mac 客户端Windows 客户端微信小程序
定价
高级版会员购买积分包购买API积分包
服务
文献检索文档翻译深度研究API 文档MCP 服务
关于我们
关于 Suppr公司介绍联系我们用户协议隐私条款
关注我们

Suppr 超能文献

核心技术专利:CN118964589B侵权必究
粤ICP备2023148730 号-1Suppr @ 2026

文献检索

告别复杂PubMed语法,用中文像聊天一样搜索,搜遍4000万医学文献。AI智能推荐,让科研检索更轻松。

立即免费搜索

文件翻译

保留排版,准确专业,支持PDF/Word/PPT等文件格式,支持 12+语言互译。

免费翻译文档

深度研究

AI帮你快速写综述,25分钟生成高质量综述,智能提取关键信息,辅助科研写作。

立即免费体验

三部分基序(TRIM)家族的分子特征研究及 TRIM31 在胃癌中的初步验证。

An investigation of the molecular characterization of the tripartite motif (TRIM) family and primary validation of TRIM31 in gastric cancer.

机构信息

Department of Oncology, The Affiliated Hospital of Qingdao University, Qingdao, China.

Department of Medical Oncology, Department of Cancer Center, Peking Union Medical College Hospital, Chinese Academy of Medical Sciences, Beijing, China.

出版信息

Hum Genomics. 2024 Jul 9;18(1):77. doi: 10.1186/s40246-024-00631-7.

DOI:10.1186/s40246-024-00631-7
PMID:38978046
原文链接:https://pmc.ncbi.nlm.nih.gov/articles/PMC11232234/
Abstract

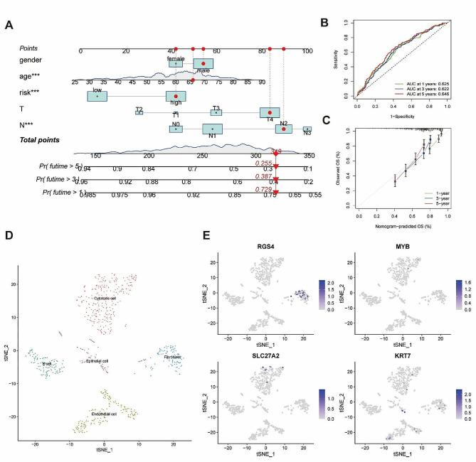
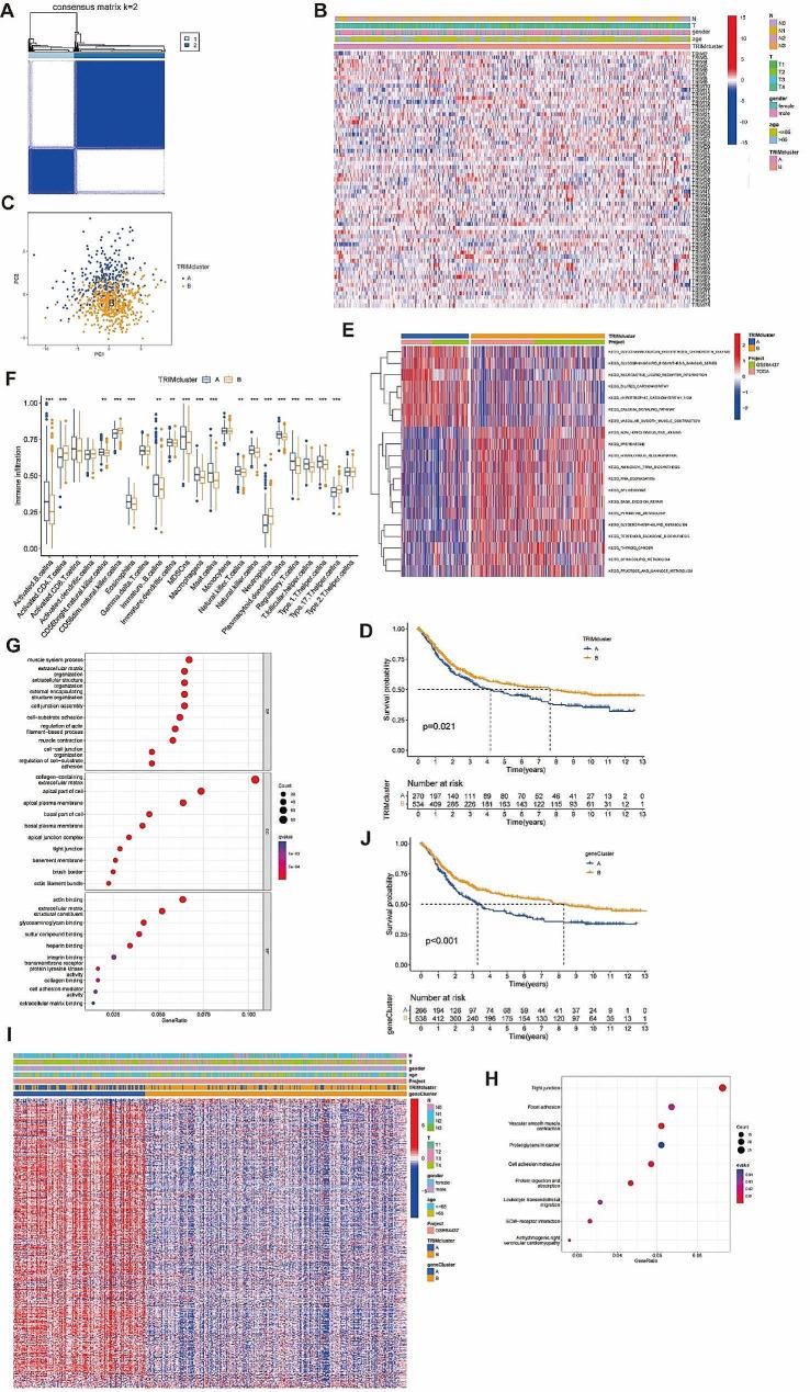
Most TRIM family members characterized by the E3-ubiquitin ligases, participate in ubiquitination and tumorigenesis. While there is a dearth of a comprehensive investigation for the entire family in gastric cancer (GC). By combining the TCGA and GEO databases, common TRIM family members (TRIMs) were obtained to investigate gene expression, gene mutations, and clinical prognosis. On the basis of TRIMs, a consensus clustering analysis was conducted, and a risk assessment system and prognostic model were developed. Particularly, TRIM31 with clinical prognostic and diagnostic value was chosen for single-gene bioinformatics analysis, in vitro experimental validation, and immunohistochemical analysis of clinical tissue microarrays. The combined dataset consisted of 66 TRIMs, of which 52 were differentially expressed and 43 were differentially prognostic. Significant survival differences existed between the gene clusters obtained by consensus clustering analysis. Using 4 differentially expressed genes identified by multivariate Cox regression and LASSO regression, a risk scoring system was developed. Higher risk scores were associated with a poorer prognosis, suppressive immune cell infiltration, and drug resistance. Transcriptomic data and clinical sample tissue microarrays confirmed that TRIM31 was highly expressed in GC and associated with a poor prognosis. Pathway enrichment analysis, cell migration and colony formation assay, EdU assay, reactive oxygen species (ROS) assay, and mitochondrial membrane potential assay revealed that TRIM31 may be implicated in cell cycle regulation and oxidative stress-related pathways, contribute to gastric carcinogenesis. This study investigated the whole functional and expression profile and a risk score system based on the TRIM family in GC. Further investigation centered around TRIM31 offers insight into the underlying mechanisms of action exhibited by other members of its family in the context of GC.

摘要

大多数具有 E3 泛素连接酶的 TRIM 家族成员参与泛素化和肿瘤发生。虽然在胃癌 (GC) 中对整个家族进行全面研究的情况很少。通过结合 TCGA 和 GEO 数据库,获得了常见的 TRIM 家族成员 (TRIMs),以研究基因表达、基因突变和临床预后。在 TRIMs 的基础上,进行了共识聚类分析,并建立了风险评估系统和预后模型。特别是选择具有临床预后和诊断价值的 TRIM31 进行单基因生物信息学分析、体外实验验证和临床组织微阵列免疫组织化学分析。合并数据集包含 66 个 TRIMs,其中 52 个差异表达,43 个差异预后。共识聚类分析获得的基因簇之间存在显著的生存差异。使用多变量 Cox 回归和 LASSO 回归鉴定的 4 个差异表达基因,建立了风险评分系统。较高的风险评分与预后不良、抑制性免疫细胞浸润和耐药性有关。转录组数据和临床样本组织微阵列证实 TRIM31 在 GC 中高表达,并与预后不良相关。通路富集分析、细胞迁移和集落形成试验、EdU 试验、活性氧 (ROS) 试验和线粒体膜电位试验表明,TRIM31 可能参与细胞周期调节和氧化应激相关通路,有助于胃癌的发生。本研究调查了 TRIM 家族在 GC 中的全功能和表达谱以及风险评分系统。围绕 TRIM31 的进一步研究提供了深入了解其家族其他成员在 GC 背景下作用机制的见解。

https://cdn.ncbi.nlm.nih.gov/pmc/blobs/21bd/11232234/6c1e9789fee9/40246_2024_631_Fig8_HTML.jpg
https://cdn.ncbi.nlm.nih.gov/pmc/blobs/21bd/11232234/ee8194ed056f/40246_2024_631_Fig1_HTML.jpg
https://cdn.ncbi.nlm.nih.gov/pmc/blobs/21bd/11232234/30c60461eea2/40246_2024_631_Fig2_HTML.jpg
https://cdn.ncbi.nlm.nih.gov/pmc/blobs/21bd/11232234/ac7f2752a5a6/40246_2024_631_Fig3_HTML.jpg
https://cdn.ncbi.nlm.nih.gov/pmc/blobs/21bd/11232234/99930673c445/40246_2024_631_Fig4_HTML.jpg
https://cdn.ncbi.nlm.nih.gov/pmc/blobs/21bd/11232234/1fb9be1a2627/40246_2024_631_Fig5_HTML.jpg
https://cdn.ncbi.nlm.nih.gov/pmc/blobs/21bd/11232234/5e874c82abf2/40246_2024_631_Fig6_HTML.jpg
https://cdn.ncbi.nlm.nih.gov/pmc/blobs/21bd/11232234/2703450db891/40246_2024_631_Fig7_HTML.jpg
https://cdn.ncbi.nlm.nih.gov/pmc/blobs/21bd/11232234/6c1e9789fee9/40246_2024_631_Fig8_HTML.jpg
https://cdn.ncbi.nlm.nih.gov/pmc/blobs/21bd/11232234/ee8194ed056f/40246_2024_631_Fig1_HTML.jpg
https://cdn.ncbi.nlm.nih.gov/pmc/blobs/21bd/11232234/30c60461eea2/40246_2024_631_Fig2_HTML.jpg
https://cdn.ncbi.nlm.nih.gov/pmc/blobs/21bd/11232234/ac7f2752a5a6/40246_2024_631_Fig3_HTML.jpg
https://cdn.ncbi.nlm.nih.gov/pmc/blobs/21bd/11232234/99930673c445/40246_2024_631_Fig4_HTML.jpg
https://cdn.ncbi.nlm.nih.gov/pmc/blobs/21bd/11232234/1fb9be1a2627/40246_2024_631_Fig5_HTML.jpg
https://cdn.ncbi.nlm.nih.gov/pmc/blobs/21bd/11232234/5e874c82abf2/40246_2024_631_Fig6_HTML.jpg
https://cdn.ncbi.nlm.nih.gov/pmc/blobs/21bd/11232234/2703450db891/40246_2024_631_Fig7_HTML.jpg
https://cdn.ncbi.nlm.nih.gov/pmc/blobs/21bd/11232234/6c1e9789fee9/40246_2024_631_Fig8_HTML.jpg

相似文献

1
An investigation of the molecular characterization of the tripartite motif (TRIM) family and primary validation of TRIM31 in gastric cancer.三部分基序(TRIM)家族的分子特征研究及 TRIM31 在胃癌中的初步验证。
Hum Genomics. 2024 Jul 9;18(1):77. doi: 10.1186/s40246-024-00631-7.
2
Loss of TRIM31 promotes breast cancer progression through regulating K48- and K63-linked ubiquitination of p53.TRIM31 的缺失通过调节 p53 的 K48-和 K63 连接泛素化来促进乳腺癌的进展。
Cell Death Dis. 2021 Oct 14;12(10):945. doi: 10.1038/s41419-021-04208-3.
3
Comprehensive profiling of the TRIpartite motif family to identify pivot genes in hepatocellular carcinoma.全面分析三部分基序家族,鉴定肝癌中的枢纽基因。
Cancer Med. 2022 Apr;11(7):1712-1731. doi: 10.1002/cam4.4552. Epub 2022 Feb 9.
4
Prognostic Significance of Tripartite Motif Containing 16 Expression in Patients with Gastric Cancer.含三联基序蛋白16表达在胃癌患者中的预后意义
Asian Pac J Cancer Prev. 2021 Aug 1;22(8):2445-2451. doi: 10.31557/APJCP.2021.22.8.2445.
5
Tripartite motif 31 drives gastric cancer cell proliferation and invasion through activating the Wnt/β-catenin pathway by regulating Axin1 protein stability.三结构域蛋白 31 通过调节 Axin1 蛋白稳定性来激活 Wnt/β-连环蛋白通路,从而促进胃癌细胞的增殖和侵袭。
Sci Rep. 2023 Nov 16;13(1):20099. doi: 10.1038/s41598-023-47139-z.
6
The cellular level of TRIM31, an RBCC protein overexpressed in gastric cancer, is regulated by multiple mechanisms including the ubiquitin-proteasome system.TRIM31 是一种在胃癌中过表达的 RBCC 蛋白,其在细胞水平上受到多种机制的调控,包括泛素-蛋白酶体系统。
Cell Biol Int. 2011 Jul;35(7):657-61. doi: 10.1042/CBI20100772.
7
TRIM31 is upregulated in hepatocellular carcinoma and promotes disease progression by inducing ubiquitination of TSC1-TSC2 complex.TRIM31 在肝细胞癌中上调,并通过诱导 TSC1-TSC2 复合物的泛素化来促进疾病进展。
Oncogene. 2018 Jan 25;37(4):478-488. doi: 10.1038/onc.2017.349. Epub 2017 Oct 2.
8
Knockdown of TRIM31 suppresses proliferation and invasion of gallbladder cancer cells by down-regulating MMP2/9 through the PI3K/Akt signaling pathway.下调 TRIM31 通过 PI3K/Akt 信号通路下调 MMP2/9 抑制胆囊癌细胞的增殖和侵袭。
Biomed Pharmacother. 2018 Jul;103:1272-1278. doi: 10.1016/j.biopha.2018.04.120. Epub 2018 May 7.
9
Comprehensive analysis of the prognostic and immunological signature of eight Tripartitemotif (TRIM) family molecules in human gliomas.全面分析八种三联基序(TRIM)家族分子在人类脑胶质瘤中的预后和免疫特征。
Aging (Albany NY). 2023 Jun 24;15(12):5798-5825. doi: 10.18632/aging.204841.
10
Prognostic value of tripartite motif (TRIM) family gene signature from bronchoalveolar lavage cells in idiopathic pulmonary fibrosis.支气管肺泡灌洗液中三联基序(TRIM)家族基因特征对特发性肺纤维化的预后价值。
BMC Pulm Med. 2022 Dec 6;22(1):467. doi: 10.1186/s12890-022-02269-4.

引用本文的文献

1
The expression of transmembrane channel-like 5 in gastric cancer and its impact on tumor progression.跨膜通道样蛋白5在胃癌中的表达及其对肿瘤进展的影响。
Sci Rep. 2025 Aug 25;15(1):31168. doi: 10.1038/s41598-025-16610-4.
2
The Role and Mechanism of TRIM Proteins in Gastric Cancer.TRIM蛋白在胃癌中的作用及机制
Cells. 2024 Dec 19;13(24):2107. doi: 10.3390/cells13242107.

本文引用的文献

1
Roles of differently polarized macrophages in the initiation and progressionof pancreatic cancer.不同极化状态的巨噬细胞在胰腺癌的发生发展中的作用。
Front Immunol. 2023 Aug 11;14:1237711. doi: 10.3389/fimmu.2023.1237711. eCollection 2023.
2
Expression, prognostic value and mechanism of SP100 family in pancreatic adenocarcinoma.SP100 家族在胰腺腺癌中的表达、预后价值及其机制。
Aging (Albany NY). 2023 Jun 22;15(12):5569-5591. doi: 10.18632/aging.204811.
3
FMO family may serve as novel marker and potential therapeutic target for the peritoneal metastasis in gastric cancer.
FMO家族可能作为胃癌腹膜转移的新型标志物和潜在治疗靶点。
Front Oncol. 2023 May 18;13:1144775. doi: 10.3389/fonc.2023.1144775. eCollection 2023.
4
Role of the KRT7 Biomarker in Immune Infiltration and Paclitaxel Resistance in Ovarian.KRT7 标志物在卵巢癌免疫浸润和紫杉醇耐药中的作用
Altern Ther Health Med. 2023 Jul;29(5):132-140.
5
CircNFIX knockdown inhibited AML tumorigenicity by the miR-876-3p/TRIM31 axis.环状非编码 RNA NFIX 敲低通过 miR-876-3p/TRIM31 轴抑制 AML 致瘤性。
Hematology. 2022 Dec;27(1):1046-1055. doi: 10.1080/16078454.2022.2115699.
6
Up-regulation of SLC27A2 suppresses the proliferation and invasion of renal cancer by down-regulating CDK3-mediated EMT.SLC27A2的上调通过下调CDK3介导的上皮-间质转化来抑制肾癌的增殖和侵袭。
Cell Death Discov. 2022 Aug 4;8(1):351. doi: 10.1038/s41420-022-01145-8.
7
TRIM44 promotes BRCA1 functions in HR repair to induce Cisplatin Chemoresistance in Lung Adenocarcinoma by Deubiquitinating FLNA.TRIM44 通过去泛素化 FLNA 促进 BRCA1 在 HR 修复中的功能,从而诱导肺腺癌对顺铂产生化疗耐药性。
Int J Biol Sci. 2022 Apr 18;18(7):2962-2979. doi: 10.7150/ijbs.71283. eCollection 2022.
8
A Novel Gene Signature of Tripartite Motif Family for Predicting the Prognosis in Kidney Renal Clear Cell Carcinoma and Its Association With Immune Cell Infiltration.一种用于预测肾透明细胞癌预后的新型三联基序家族基因特征及其与免疫细胞浸润的关联
Front Oncol. 2022 Mar 17;12:840410. doi: 10.3389/fonc.2022.840410. eCollection 2022.
9
Mulberrin confers protection against hepatic fibrosis by Trim31/Nrf2 signaling.桑色素通过Trim31/Nrf2信号通路对肝纤维化起保护作用。
Redox Biol. 2022 May;51:102274. doi: 10.1016/j.redox.2022.102274. Epub 2022 Feb 24.
10
Comprehensive profiling of the TRIpartite motif family to identify pivot genes in hepatocellular carcinoma.全面分析三部分基序家族,鉴定肝癌中的枢纽基因。
Cancer Med. 2022 Apr;11(7):1712-1731. doi: 10.1002/cam4.4552. Epub 2022 Feb 9.