Suppr超能文献

单眼 mRNA-Seq 揭示急性炎症后视网膜小胶质细胞转录组的正常化。

Single Eye mRNA-Seq Reveals Normalisation of the Retinal Microglial Transcriptome Following Acute Inflammation.

机构信息

Academic Unit of Ophthalmology, Translational Health Sciences, University of Bristol, Bristol, United Kingdom.

Eye Clinic, Medical Centre, University of Freiburg, Freiburg, Germany.

出版信息

Front Immunol. 2020 Jan 9;10:3033. doi: 10.3389/fimmu.2019.03033. eCollection 2019.

Abstract

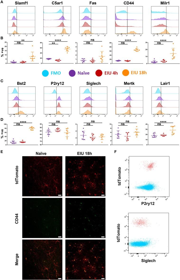
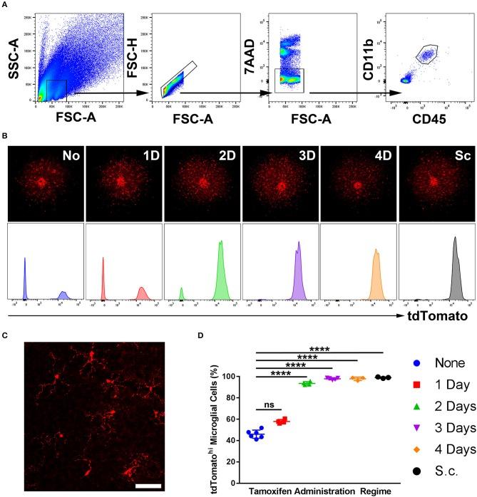
Whether retinal microglia can maintain or restore immune homeostasis during and after inflammation is unclear. We performed single-eye mRNA-sequencing on microglia at different timepoints following a single inflammatory stimulus to characterise their transcriptome during and after resolution of endotoxin-induced uveitis (EIU). (C57BL/6) male heterozygotes were administered tamoxifen via different regimes at 4-5 weeks of age. Four weeks post-tamoxifen, mice were injected intravitreally with 10 ng lipopolysaccharide (endotoxin induced uveitis, EIU). Six-hundred retinal microglia were obtained by FACS from individual naïve retinas and at 4 h, 18 h, and 2 weeks following EIU induction. Samples were sequenced to a depth of up to 16.7 million reads using the SMART-Seq v4 Ultra Low Input RNA kit. The data was analysed using Partek software and Ingenuity Pathway Analysis. Genes were considered differentially-expressed (DEG) if the FDR step-up -value was ≤0.05 and the fold-change was ≥±2. Flow cytometric analysis indicates that the strain is both sensitive (>95% tagging) and specific (>95% specificity) for microglia when tamoxifen is administered topically to the eye for 3 days. During "early" activation, 613 DEGs were identified. In contrast, 537 DEGs were observed during peak cellular infiltrate and none at 2 weeks, compared to baseline controls (1,069 total unique DEGs). Key marker changes were validated by qPCR, flow cytometry, and fluorescence microscopy. C5AR1 was identified and validated as a robust marker of differentiating microglial subsets during an LPS response. Using EIU to provide a single defined inflammatory stimulus, mRNA-Seq identified acute transcriptional changes in retinal microglia which returned to their original transcriptome after 2 weeks. Yolk-sac derived microglia are capable of restoring their homeostatic state after acute inflammation.

摘要

尚不清楚在炎症期间和之后,视网膜小胶质细胞是否能够维持或恢复免疫稳态。我们对单次炎症刺激后不同时间点的小胶质细胞进行了单眼 mRNA 测序,以描述内毒素性葡萄膜炎 (EIU) 消退过程中小胶质细胞的转录组。(C57BL/6)雄性杂合子在 4-5 周龄时通过不同方案给予他莫昔芬。他莫昔芬给药 4 周后,通过玻璃体内注射 10ng 脂多糖(内毒素性葡萄膜炎,EIU)诱导小鼠。从小鼠的单个未受影响的视网膜中通过 FACS 获得 600 个视网膜小胶质细胞,在 EIU 诱导后 4 h、18 h 和 2 周时进行取样。使用 SMART-Seq v4 Ultra Low Input RNA 试剂盒对样品进行测序,深度达到 1670 万读数。使用 Partek 软件和 Ingenuity Pathway Analysis 对数据进行分析。如果 FDR 逐步 - 值≤0.05,并且折叠变化≥±2,则认为基因差异表达(DEG)。当他莫昔芬局部给药 3 天时,流式细胞术分析表明该品系对小胶质细胞既敏感(>95%标记)又特异(>95%特异性)。在“早期”激活期间,鉴定出 613 个 DEG。相比之下,在细胞浸润高峰期观察到 537 个 DEG,而与基线对照(总共有 1069 个独特的 DEG)相比,在 2 周时没有观察到 DEG。关键标记物变化通过 qPCR、流式细胞术和荧光显微镜进行验证。C5AR1 被鉴定并验证为 LPS 反应中小胶质细胞分化亚群的稳健标记物。使用 EIU 提供单个明确的炎症刺激,mRNA-Seq 鉴定了视网膜小胶质细胞的急性转录变化,这些变化在 2 周后恢复到其原始转录组。卵黄囊衍生的小胶质细胞能够在急性炎症后恢复其稳态。

https://cdn.ncbi.nlm.nih.gov/pmc/blobs/421c/6964706/d6902605f740/fimmu-10-03033-g0001.jpg

文献检索

告别复杂PubMed语法,用中文像聊天一样搜索,搜遍4000万医学文献。AI智能推荐,让科研检索更轻松。

立即免费搜索

文件翻译

保留排版,准确专业,支持PDF/Word/PPT等文件格式,支持 12+语言互译。

免费翻译文档

深度研究

AI帮你快速写综述,25分钟生成高质量综述,智能提取关键信息,辅助科研写作。

立即免费体验