Department of Pharmacy, Xiangya Hospital, Central South University, Changsha, Hunan, People's Republic of China.
Department of Clinical Pharmacology, Hunan Key Laboratory of Pharmacogenetics, and National Clinical Research Center for Geriatric Disorders, Xiangya Hospital, Central South University, Changsha, Hunan, People's Republic of China.
J Immunother Cancer. 2024 Jul 11;12(7):e009399. doi: 10.1136/jitc-2024-009399.
Metabolomics has the characteristics of terminal effects and reflects the physiological state of biological diseases more directly. Several current biomarkers of multiple omics were revealed to be associated with immune-related adverse events (irAEs) occurrence. However, there is a lack of reliable metabolic biomarkers to predict irAEs. This study aims to explore the potential metabolic biomarkers to predict risk of irAEs and to investigate the association of plasma metabolites level with survival in patients with lung cancer receiving PD-1/PD-L1 inhibitor treatment.
The study collected 170 plasmas of 85 patients with lung cancer who received immune checkpoint inhibitors (ICIs) treatment. 58 plasma samples of 29 patients with irAEs were collected before ICIs treatment and at the onset of irAEs. 112 plasma samples of 56 patients who did not develop irAEs were collected before ICIs treatment and plasma matched by treatment cycles to onset of irAEs patients. Untargeted metabolomics analysis was used to identify the differential metabolites before initiating ICIs treatment and during the process that development of irAEs. Kaplan-Meier curves analysis was used to detect the associations of plasma metabolites level with survival of patients with lung cancer.
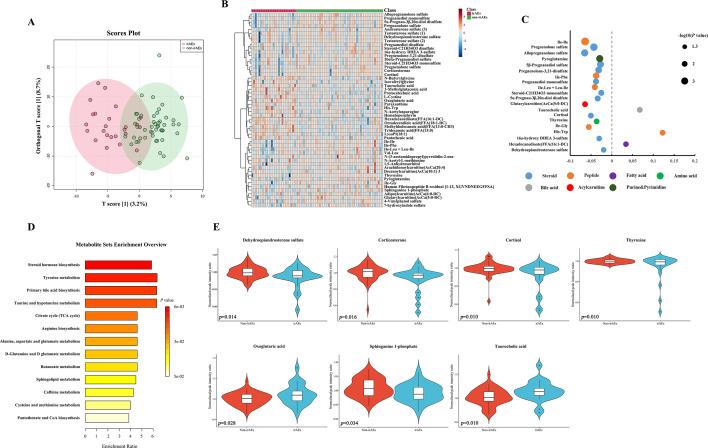
A total of 24 differential metabolites were identified to predict the occurrence of irAEs. Baseline acylcarnitines and steroids levels are significantly higher in patients with irAEs, and the model of eight acylcarnitine and six steroid metabolites baseline level predicts irAEs occurrence with area under the curve of 0.91. Patients with lower concentration of baseline decenoylcarnitine(AcCa(10:1) 2, decenoylcarnitine(AcCa(10:1) 3 and hexanoylcarnitine(AcCa(6:0) in plasma would have better overall survival (OS). Moreover, 52 differential metabolites were identified related to irAEs during ICIs treatment, dehydroepiandrosterone sulfate, corticoserone, cortisol, thyroxine and sphinganine 1-phaosphate were significantly decreased in irAEs group while oxoglutaric acid and taurocholic acid were significantly increased in irAEs group.
High levels of acylcarnitines and steroid hormone metabolites might be risk factor to development of irAEs, and levels of decenoylcarnitine (AcCa(10:1) 2, decenoylcarnitine (AcCa(10:1) 3 and hexanoylcarnitine (AcCa(6:0) could be used to predict OS for patients with lung cancer received ICIs treatment.
代谢组学具有终端效应的特点,更能直接反映生物疾病的生理状态。目前多个组学的一些生物标志物被揭示与免疫相关不良事件(irAEs)的发生有关。然而,目前还缺乏可靠的代谢生物标志物来预测 irAEs。本研究旨在探讨潜在的代谢生物标志物来预测 irAEs 的风险,并研究肺癌患者接受 PD-1/PD-L1 抑制剂治疗期间血浆代谢物水平与生存的关系。
该研究收集了 170 例接受免疫检查点抑制剂(ICIs)治疗的肺癌患者的 170 份血浆。在开始 ICI 治疗前和 irAEs 发病时,采集了 29 例 irAEs 患者的 58 份血浆样本。在开始 ICI 治疗前和与 irAEs 患者发病周期相匹配的时间采集了 56 例未发生 irAEs 的患者的 112 份血浆样本。采用非靶向代谢组学分析方法,鉴定开始 ICI 治疗前和 irAEs 发生过程中的差异代谢物。Kaplan-Meier 曲线分析用于检测血浆代谢物水平与肺癌患者生存的关系。
共鉴定出 24 种差异代谢物可预测 irAEs 的发生。irAEs 患者的基线酰基肉碱和类固醇水平显著升高,基于 8 种酰基肉碱和 6 种类固醇代谢物基线水平的模型预测 irAEs 发生的曲线下面积为 0.91。血浆中基线癸酰肉碱(AcCa(10:1)2、癸酰肉碱(AcCa(10:1)3 和己酰肉碱(AcCa(6:0)浓度较低的患者总生存期(OS)更好。此外,在 ICI 治疗过程中还鉴定出 52 种与 irAEs 相关的差异代谢物,脱氢表雄酮硫酸酯、皮质甾酮、皮质醇、甲状腺素和神经鞘氨醇 1-磷酸明显降低,而 oxoglutaric acid 和牛磺胆酸明显升高。
酰基肉碱和类固醇激素代谢物水平升高可能是 irAEs 发生的危险因素,癸酰肉碱(AcCa(10:1)2、癸酰肉碱(AcCa(10:1)3 和己酰肉碱(AcCa(6:0)的水平可用于预测接受 ICI 治疗的肺癌患者的 OS。