Mersana Therapeutics Inc. Cambridge MA, Cambridge, USA.
Nat Commun. 2024 Jul 11;15(1):5842. doi: 10.1038/s41467-024-49932-4.
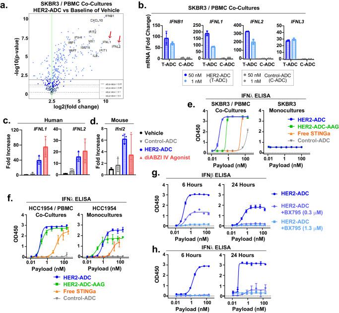
Activating interferon responses with STING agonists (STINGa) is a current cancer immunotherapy strategy, and therapeutic modalities that enable tumor-targeted delivery via systemic administration could be beneficial. Here we demonstrate that tumor cell-directed STING agonist antibody-drug-conjugates (STINGa ADCs) activate STING in tumor cells and myeloid cells and induce anti-tumor innate immune responses in in vitro, in vivo (in female mice), and ex vivo tumor models. We show that the tumor cell-directed STINGa ADCs are internalized into myeloid cells by Fcγ-receptor-I in a tumor antigen-dependent manner. Systemic administration of STINGa ADCs in mice leads to STING activation in tumors, with increased anti-tumor activity and reduced serum cytokine elevations compared to a free STING agonist. Furthermore, STINGa ADCs induce type III interferons, which contribute to the anti-tumor activity by upregulating type I interferon and other key chemokines/cytokines. These findings reveal an important role for type III interferons in the anti-tumor activity elicited by STING agonism and provide rationale for the clinical development of tumor cell-directed STINGa ADCs.
利用 STING 激动剂(STINGa)激活干扰素反应是当前的癌症免疫治疗策略,而能够通过全身给药实现肿瘤靶向递送的治疗方式可能是有益的。在这里,我们证明了肿瘤细胞靶向 STING 激动剂抗体药物偶联物(STINGa ADC)能够在肿瘤细胞和髓样细胞中激活 STING,并在体外、体内(雌性小鼠)和离体肿瘤模型中诱导抗肿瘤先天免疫反应。我们表明,肿瘤细胞靶向 STINGa ADC 通过 Fcγ 受体-I 以肿瘤抗原依赖的方式被内吞到髓样细胞中。在小鼠中全身性给予 STINGa ADC 可导致肿瘤中 STING 的激活,与游离 STING 激动剂相比,具有更高的抗肿瘤活性和更低的血清细胞因子升高。此外,STINGa ADC 诱导 III 型干扰素,通过上调 I 型干扰素和其他关键趋化因子/细胞因子来促进抗肿瘤活性。这些发现揭示了 III 型干扰素在 STING 激动剂诱导的抗肿瘤活性中的重要作用,并为肿瘤细胞靶向 STINGa ADC 的临床开发提供了依据。