• 文献检索
  • 文档翻译
  • 深度研究
  • 学术资讯
  • Suppr Zotero 插件Zotero 插件
  • 邀请有礼
  • 套餐&价格
  • 历史记录
应用&插件
Suppr Zotero 插件Zotero 插件浏览器插件Mac 客户端Windows 客户端微信小程序
定价
高级版会员购买积分包购买API积分包
服务
文献检索文档翻译深度研究API 文档MCP 服务
关于我们
关于 Suppr公司介绍联系我们用户协议隐私条款
关注我们

Suppr 超能文献

核心技术专利:CN118964589B侵权必究
粤ICP备2023148730 号-1Suppr @ 2026

文献检索

告别复杂PubMed语法,用中文像聊天一样搜索,搜遍4000万医学文献。AI智能推荐,让科研检索更轻松。

立即免费搜索

文件翻译

保留排版,准确专业,支持PDF/Word/PPT等文件格式,支持 12+语言互译。

免费翻译文档

深度研究

AI帮你快速写综述,25分钟生成高质量综述,智能提取关键信息,辅助科研写作。

立即免费体验

苹果多糖通过微生物群-肠-脑轴改善年龄匹配的认知障碍和肠道衰老。

Apple polysaccharide improves age-matched cognitive impairment and intestinal aging through microbiota-gut-brain axis.

机构信息

Department of Hepatobiliary Surgery, The Second Affiliated Hospital of Nanchang University, 330000, Nanchang, Jiangxi, People's Republic of China.

The Institute of Translational Medicine, the Second Affiliated Hospital of Nanchang University, Nanchang University, 1 Minde Road, Nanchang, 330006, Jiangxi, People's Republic of China.

出版信息

Sci Rep. 2024 Jul 13;14(1):16215. doi: 10.1038/s41598-024-67132-4.

DOI:10.1038/s41598-024-67132-4
PMID:39003416
原文链接:https://pmc.ncbi.nlm.nih.gov/articles/PMC11246462/
Abstract

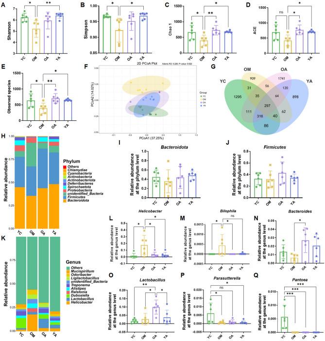
The Apple polysaccharides (AP), extracted from the fruit of apple, has been used to treat multiple pathological diseases. In this study, we evaluated the effects of AP on cognitive impairment and intestinal aging in naturally aging mice. As a result, it was found that AP could improve spatial learning and memory impairment in aging mice through the Morris water maze experiment. Additionally, AP intervention can upregulate the expression of nerve growth factor (BDNF), postsynaptic marker (PSD95), and presynaptic marker (SYP) proteins. Moreover, AP can enhance total antioxidant capacity, reduce the level of pro-inflammatory cytokine, and inhibit the activation of the NF-κB signaling pathway, exerting anti-inflammatory and antioxidant functions. And the administration of AP restored intestinal mucosal barrier function, reduced the expression of aging and apoptosis related proteins. The administration of AP also altered the gut microbiota of mice. At the genus level, AP decreased the abundance of Helicobacter and Bilophila, while increased the abundance of Lactobacillus and Bacteroides. In summary, these data demonstrate that AP treatment can alleviate cognitive impairment, oxidative stress, and inflammatory reactions, repair the intestinal mucosal barrier, reduce intestinal aging, and alter specific microbial characteristics, ultimately improving the health of the elderly.

摘要

苹果多糖(AP)是从苹果果实中提取的,已被用于治疗多种病理疾病。在这项研究中,我们评估了 AP 对自然衰老小鼠认知障碍和肠道衰老的影响。结果发现,AP 通过 Morris 水迷宫实验可以改善衰老小鼠的空间学习和记忆障碍。此外,AP 干预可以上调神经生长因子(BDNF)、突触后标志物(PSD95)和突触前标志物(SYP)蛋白的表达。此外,AP 可以增强总抗氧化能力,降低促炎细胞因子水平,并抑制 NF-κB 信号通路的激活,发挥抗炎和抗氧化作用。AP 的给药恢复了肠道黏膜屏障功能,降低了与衰老和细胞凋亡相关蛋白的表达。AP 的给药还改变了小鼠的肠道微生物群。在属水平上,AP 降低了 Helicobacter 和 Bilophila 的丰度,而增加了 Lactobacillus 和 Bacteroides 的丰度。总之,这些数据表明 AP 治疗可以减轻认知障碍、氧化应激和炎症反应,修复肠道黏膜屏障,减少肠道衰老,并改变特定的微生物特征,最终改善老年人的健康状况。

https://cdn.ncbi.nlm.nih.gov/pmc/blobs/8a01/11246462/838fc4fe2f1d/41598_2024_67132_Fig6_HTML.jpg
https://cdn.ncbi.nlm.nih.gov/pmc/blobs/8a01/11246462/0626f43a26c6/41598_2024_67132_Fig1_HTML.jpg
https://cdn.ncbi.nlm.nih.gov/pmc/blobs/8a01/11246462/7263b6d5d236/41598_2024_67132_Fig2_HTML.jpg
https://cdn.ncbi.nlm.nih.gov/pmc/blobs/8a01/11246462/1a990027ad62/41598_2024_67132_Fig3_HTML.jpg
https://cdn.ncbi.nlm.nih.gov/pmc/blobs/8a01/11246462/2f1d9bd8b055/41598_2024_67132_Fig4_HTML.jpg
https://cdn.ncbi.nlm.nih.gov/pmc/blobs/8a01/11246462/27047b040309/41598_2024_67132_Fig5_HTML.jpg
https://cdn.ncbi.nlm.nih.gov/pmc/blobs/8a01/11246462/838fc4fe2f1d/41598_2024_67132_Fig6_HTML.jpg
https://cdn.ncbi.nlm.nih.gov/pmc/blobs/8a01/11246462/0626f43a26c6/41598_2024_67132_Fig1_HTML.jpg
https://cdn.ncbi.nlm.nih.gov/pmc/blobs/8a01/11246462/7263b6d5d236/41598_2024_67132_Fig2_HTML.jpg
https://cdn.ncbi.nlm.nih.gov/pmc/blobs/8a01/11246462/1a990027ad62/41598_2024_67132_Fig3_HTML.jpg
https://cdn.ncbi.nlm.nih.gov/pmc/blobs/8a01/11246462/2f1d9bd8b055/41598_2024_67132_Fig4_HTML.jpg
https://cdn.ncbi.nlm.nih.gov/pmc/blobs/8a01/11246462/27047b040309/41598_2024_67132_Fig5_HTML.jpg
https://cdn.ncbi.nlm.nih.gov/pmc/blobs/8a01/11246462/838fc4fe2f1d/41598_2024_67132_Fig6_HTML.jpg

相似文献

1
Apple polysaccharide improves age-matched cognitive impairment and intestinal aging through microbiota-gut-brain axis.苹果多糖通过微生物群-肠-脑轴改善年龄匹配的认知障碍和肠道衰老。
Sci Rep. 2024 Jul 13;14(1):16215. doi: 10.1038/s41598-024-67132-4.
2
Aloe polysaccharides ameliorate obesity-associated cognitive dysfunction in high-fat diet-fed mice by targeting the gut microbiota and intestinal barrier integrity.芦荟多糖通过靶向肠道微生物群和肠道屏障完整性改善高脂肪饮食喂养小鼠的肥胖相关认知功能障碍。
Food Funct. 2024 Jul 29;15(15):8070-8086. doi: 10.1039/d4fo01844c.
3
27-Hydroxycholesterol contributes to cognitive deficits in APP/PS1 transgenic mice through microbiota dysbiosis and intestinal barrier dysfunction.27-羟基胆固醇通过微生物群失调和肠屏障功能障碍导致APP/PS1转基因小鼠出现认知缺陷。
J Neuroinflammation. 2020 Jun 27;17(1):199. doi: 10.1186/s12974-020-01873-7.
4
polysaccharides alleviate cognitive decline in aging model mice by restoring the gut microbiota-brain axis.多糖通过恢复肠道微生物群-脑轴来缓解衰老模型小鼠的认知能力下降。
Aging (Albany NY). 2021 Jun 3;13(11):15320-15335. doi: 10.18632/aging.203090.
5
Apple Polysaccharide inhibits microbial dysbiosis and chronic inflammation and modulates gut permeability in HFD-fed rats.苹果多糖可抑制高脂饮食喂养大鼠的微生物群落失调和慢性炎症,并调节肠道通透性。
Int J Biol Macromol. 2017 Jun;99:282-292. doi: 10.1016/j.ijbiomac.2017.02.074. Epub 2017 Feb 24.
6
Trilobatin suppresses aging-induced cognitive impairment by targeting SIRT2: Involvement of remodeling gut microbiota to mediate the brain-gut axis.三叶亭通过靶向 SIRT2 抑制衰老诱导的认知障碍:重塑肠道微生物群来调节脑肠轴的作用。
Phytomedicine. 2024 Jul 25;130:155744. doi: 10.1016/j.phymed.2024.155744. Epub 2024 May 15.
7
Dietary emulsifier polysorbate 80 exposure accelerates age-related cognitive decline.饮食乳化剂聚山梨酯 80 暴露会加速与年龄相关的认知能力下降。
Brain Behav Immun. 2024 Jul;119:171-187. doi: 10.1016/j.bbi.2024.03.052. Epub 2024 Mar 31.
8
Cloudy Apple Juice Fermented by Prevents Obesity via Modulating Gut Microbiota and Protecting Intestinal Tract Health.由……发酵的浑浊苹果汁通过调节肠道微生物群和保护肠道健康预防肥胖。 (原文中“by”后面缺少具体内容)
Nutrients. 2021 Mar 17;13(3):971. doi: 10.3390/nu13030971.
9
Apple polysaccharide protects ICR mice against colitis associated colorectal cancer through the regulation of microbial dysbiosis.苹果多糖通过调节微生物失调保护 ICR 小鼠免受结肠炎相关结直肠癌的影响。
Carbohydr Polym. 2020 Feb 15;230:115726. doi: 10.1016/j.carbpol.2019.115726. Epub 2019 Dec 9.
10
Walnut-Derived Peptide Improves Cognitive Impairment in Colitis Mice Induced by Dextran Sodium Sulfate via the Microbiota-Gut-Brain Axis (MGBA).核桃衍生肽通过微生物群-肠-脑轴(MGBA)改善葡聚糖硫酸钠诱导的结肠炎小鼠的认知障碍。
J Agric Food Chem. 2023 Dec 13;71(49):19501-19515. doi: 10.1021/acs.jafc.3c04807. Epub 2023 Dec 1.

引用本文的文献

1
Trends in intestinal aging: From underlying mechanisms to therapeutic strategies.肠道衰老的趋势:从潜在机制到治疗策略。
Acta Pharm Sin B. 2025 Jul;15(7):3372-3403. doi: 10.1016/j.apsb.2025.05.011. Epub 2025 May 22.
2
Current status and trends in the study of intestinal flora in cognitive disorders: a bibliometric and visual analysis.认知障碍中肠道菌群研究的现状与趋势:文献计量学与可视化分析
Front Microbiol. 2025 May 27;16:1577597. doi: 10.3389/fmicb.2025.1577597. eCollection 2025.

本文引用的文献

1
Supplementation Could Reverse the Learning and Memory Impairment and m6A Methylation Modification Decrease Caused by 27-Hydroxycholesterol in Mice.补充剂可能逆转 27-羟胆固醇引起的小鼠学习记忆损伤和 m6A 甲基化修饰降低。
Nutrients. 2024 Apr 26;16(9):1288. doi: 10.3390/nu16091288.
2
Polysaccharides play an anti-fibrotic role by regulating intestinal flora: A review of research progress.多糖通过调节肠道菌群发挥抗纤维化作用:研究进展综述
Int J Biol Macromol. 2024 Jun;271(Pt 2):131982. doi: 10.1016/j.ijbiomac.2024.131982. Epub 2024 May 8.
3
Immunosenescence and Inflamm-Aging: Clinical Interventions and the Potential for Reversal of Aging.
免疫衰老与炎症衰老:临床干预及衰老逆转的可能性
Cureus. 2024 Jan 31;16(1):e53297. doi: 10.7759/cureus.53297. eCollection 2024 Jan.
4
Intestinal stem cells: guardians of homeostasis in health and aging amid environmental challenges.肠道干细胞:在环境挑战中维护健康和衰老过程中的体内平衡的守护者。
Exp Mol Med. 2024 Mar;56(3):495-500. doi: 10.1038/s12276-024-01179-1. Epub 2024 Mar 1.
5
Amelioration of obesity and inflammation by polysaccharide from unripe fruits of raspberry via gut microbiota regulation.通过调节肠道菌群,覆盆子未成熟果实多糖改善肥胖和炎症。
Int J Biol Macromol. 2024 Mar;261(Pt 2):129825. doi: 10.1016/j.ijbiomac.2024.129825. Epub 2024 Feb 1.
6
Chitosan alleviates ovarian aging by enhancing macrophage phagocyte-mediated tissue homeostasis.壳聚糖通过增强巨噬细胞吞噬介导的组织稳态来缓解卵巢衰老。
Immun Ageing. 2024 Jan 27;21(1):10. doi: 10.1186/s12979-024-00412-9.
7
Exploring apple pectic polysaccharides: Extraction, characterization, and biological activities - A comprehensive review.探索苹果果胶多糖:提取、特性及生物活性——全面综述。
Int J Biol Macromol. 2024 Jan;255:128011. doi: 10.1016/j.ijbiomac.2023.128011. Epub 2023 Nov 10.
8
Multiple TonB homologs are important for carbohydrate utilization by .多种 TonB 同源物对 的碳水化合物利用很重要。
J Bacteriol. 2023 Nov 21;205(11):e0021823. doi: 10.1128/jb.00218-23. Epub 2023 Oct 24.
9
Senolytic Treatment Improve Small Intestine Regeneration in Aging.衰老过程中选择性清除衰老细胞可改善小肠再生。
Aging Dis. 2024 Aug 1;15(4):1499-1507. doi: 10.14336/AD.2023.0920.
10
Age-associated decline in RAB-10 efficacy impairs intestinal barrier integrity.衰老导致 RAB-10 功效下降,损害肠道屏障完整性。
Nat Aging. 2023 Sep;3(9):1107-1127. doi: 10.1038/s43587-023-00475-1. Epub 2023 Aug 28.