• 文献检索
  • 文档翻译
  • 深度研究
  • 学术资讯
  • Suppr Zotero 插件Zotero 插件
  • 邀请有礼
  • 套餐&价格
  • 历史记录
应用&插件
Suppr Zotero 插件Zotero 插件浏览器插件Mac 客户端Windows 客户端微信小程序
定价
高级版会员购买积分包购买API积分包
服务
文献检索文档翻译深度研究API 文档MCP 服务
关于我们
关于 Suppr公司介绍联系我们用户协议隐私条款
关注我们

Suppr 超能文献

核心技术专利:CN118964589B侵权必究
粤ICP备2023148730 号-1Suppr @ 2026

文献检索

告别复杂PubMed语法,用中文像聊天一样搜索,搜遍4000万医学文献。AI智能推荐,让科研检索更轻松。

立即免费搜索

文件翻译

保留排版,准确专业,支持PDF/Word/PPT等文件格式,支持 12+语言互译。

免费翻译文档

深度研究

AI帮你快速写综述,25分钟生成高质量综述,智能提取关键信息,辅助科研写作。

立即免费体验

2015 - 2016年伊朗设拉子急性呼吸道感染儿科患者中人呼吸道合胞病毒的流行病学和系统发育评估

Epidemiological and phylogenetic assessment of human respiratory syncytial virus among pediatric patients presenting acute respiratory infections in Shiraz, Iran during 2015-2016.

作者信息

Mojarrad Saber, Tavakoli Movaghar Nahid, Edalat Fahime, Letafati Arash, Kargar Jahromi Zahra, Moattari Afagh

机构信息

Department of Bacteriology & Virology, School of Medicine, Shiraz University of Medical Sciences, Shiraz, Iran.

Department of Virology, School of Public Health, Tehran University of Medical Sciences, Tehran, Iran.

出版信息

Iran J Microbiol. 2024 Jun;16(3):411-420. doi: 10.18502/ijm.v16i3.15798.

DOI:10.18502/ijm.v16i3.15798
PMID:39005603
原文链接:https://pmc.ncbi.nlm.nih.gov/articles/PMC11245347/
Abstract

BACKGROUND AND OBJECTIVES

The pediatric population worldwide bears a significant morbidity and death burden due to acute respiratory infections (ARIs). Human Orthopneumovirus, sometimes referred to as the Human Respiratory Syncytial Virus (HRSV), is one of the main causes of ARIs in infants. The main goal of this study was to identify the genetic diversity of HRSV strains that were circulating in the Iranian population at a certain time of year.

MATERIALS AND METHODS

Two hundred youngsters less than 12 years old with acute respiratory infections had samples taken from their throat and pharynx secretions. Then, external and hemi-nested PCR were employed, using specific primers targeting the G gene region to detect HRSV. Subsequently, nine randomly selected positive samples were subjected to sequencing. The results were then compared with reference strains cataloged in GeneBank, and phylogenetic tree was constructed using Chromes and MEGA7.

RESULTS

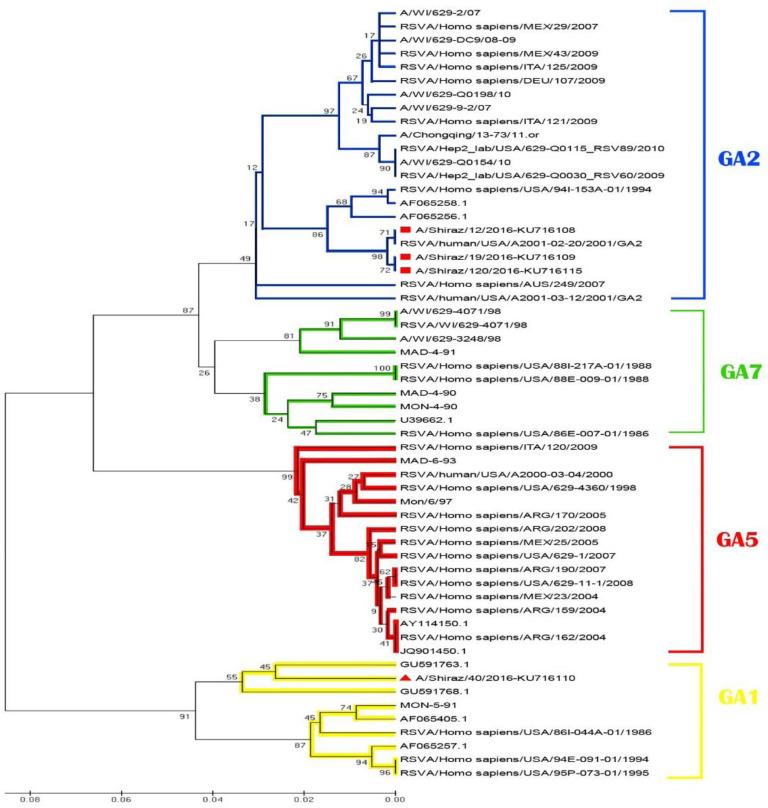
Out of 200 samples, 34 were identified as containing HRSV. Subgroup A was predominant, accounting for 61.76% of cases, followed by subgroup BA (35.29%) and subgroup B (2.94%). Phylogenetic analysis revealed five samples associated with subtype B and four with genotype A. Genomic analysis showed three samples under the GA2 subgroup and one under GA1 for subtype A, and four samples in subgroup BA and one in GB2 for subtype B.

CONCLUSION

In this study, subgroup A strains, particularly genotype GA2, exhibited a higher prevalence compared to subgroup B strains during the specific period under investigation, shedding light on the genetic landscape of HRSV in this region.

摘要

背景与目的

全球儿童群体因急性呼吸道感染(ARI)承受着巨大的发病和死亡负担。人正肺病毒,有时被称为人呼吸道合胞病毒(HRSV),是婴儿ARI的主要病因之一。本研究的主要目标是确定在一年中特定时间段内在伊朗人群中传播的HRSV毒株的遗传多样性。

材料与方法

从200名12岁以下患有急性呼吸道感染的儿童的咽喉分泌物中采集样本。然后,使用靶向G基因区域的特异性引物,采用外部和半巢式PCR来检测HRSV。随后,对9个随机选择的阳性样本进行测序。然后将结果与基因库中编目的参考毒株进行比较,并使用Chromes和MEGA7构建系统发育树。

结果

在200个样本中,有34个被鉴定为含有HRSV。A亚组占主导,占病例的61.76%,其次是BA亚组(35.29%)和B亚组(2.94%)。系统发育分析显示,有5个样本与B亚型相关,4个与A基因型相关。基因组分析显示,A亚型中有3个样本属于GA2亚组,1个属于GA1亚组;B亚型中有4个样本属于BA亚组,1个属于GB2亚组。

结论

在本研究中,在调查的特定时期内,A亚组毒株,特别是GA2基因型,比B亚组毒株表现出更高的流行率,这揭示了该地区HRSV的遗传格局。

https://cdn.ncbi.nlm.nih.gov/pmc/blobs/02eb/11245347/2c626bbbc7d1/IJM-16-411-g003.jpg
https://cdn.ncbi.nlm.nih.gov/pmc/blobs/02eb/11245347/703c05b30114/IJM-16-411-g001.jpg
https://cdn.ncbi.nlm.nih.gov/pmc/blobs/02eb/11245347/507f0c96108b/IJM-16-411-g002.jpg
https://cdn.ncbi.nlm.nih.gov/pmc/blobs/02eb/11245347/2c626bbbc7d1/IJM-16-411-g003.jpg
https://cdn.ncbi.nlm.nih.gov/pmc/blobs/02eb/11245347/703c05b30114/IJM-16-411-g001.jpg
https://cdn.ncbi.nlm.nih.gov/pmc/blobs/02eb/11245347/507f0c96108b/IJM-16-411-g002.jpg
https://cdn.ncbi.nlm.nih.gov/pmc/blobs/02eb/11245347/2c626bbbc7d1/IJM-16-411-g003.jpg

相似文献

1
Epidemiological and phylogenetic assessment of human respiratory syncytial virus among pediatric patients presenting acute respiratory infections in Shiraz, Iran during 2015-2016.2015 - 2016年伊朗设拉子急性呼吸道感染儿科患者中人呼吸道合胞病毒的流行病学和系统发育评估
Iran J Microbiol. 2024 Jun;16(3):411-420. doi: 10.18502/ijm.v16i3.15798.
2
Genetic Diversity in the G Protein Gene of Human Respiratory Syncytial Virus among Iranian Children with Acute Respiratory Symptoms.伊朗急性呼吸道症状儿童中人类呼吸道合胞病毒G蛋白基因的遗传多样性
Iran J Pediatr. 2011 Mar;21(1):58-64.
3
Emerging genotypes of human respiratory syncytial virus subgroup A among patients in Japan.日本患者中出现的人呼吸道合胞病毒A亚组新基因型。
J Clin Microbiol. 2009 Aug;47(8):2475-82. doi: 10.1128/JCM.00115-09. Epub 2009 Jun 24.
4
Molecular characterization of human respiratory syncytial virus subtype B: a novel genotype of subtype B circulating in China.人呼吸道合胞病毒 B 亚型的分子特征:中国流行的 B 亚型新型基因型。
J Med Virol. 2015 Jan;87(1):1-9. doi: 10.1002/jmv.23960. Epub 2014 Jun 9.
5
Human respiratory syncytial virus in children with acute respiratory tract infections in China.中国儿童急性呼吸道感染中的人类呼吸道合胞病毒。
J Clin Microbiol. 2010 Nov;48(11):4193-9. doi: 10.1128/JCM.00179-10. Epub 2010 Sep 1.
6
Genetic diversity of human respiratory syncytial virus in children with acute respiratory infections in Chennai, South India.印度南部金奈急性呼吸道感染儿童中人类呼吸道合胞病毒的基因多样性
Indian J Med Microbiol. 2019 Apr-Jun;37(2):248-254. doi: 10.4103/ijmm.IJMM_19_193.
7
Molecular Epidemiology of Human Respiratory Syncytial Virus in Iranian ≥60 Years Old Hospitalized Patients with Acute Respiratory Symptoms.伊朗≥60岁急性呼吸道症状住院患者中人呼吸道合胞病毒的分子流行病学
Arch Iran Med. 2017 Jun;20(6):368-375.
8
[Epidemiology and molecular biology of respiratory syncytial virus among hospitalized children in Guangzhou from 2013 to 2017].2013至2017年广州住院儿童呼吸道合胞病毒的流行病学与分子生物学研究
Zhonghua Yu Fang Yi Xue Za Zhi. 2020 Mar 6;54(3):294-300. doi: 10.3760/cma.j.issn.0253-9624.2020.03.010.
9
Genetic diversity of human respiratory syncytial virus circulating among children in Ibadan, Nigeria.在尼日利亚伊巴丹的儿童中传播的人类呼吸道合胞病毒的遗传多样性。
PLoS One. 2018 Jan 23;13(1):e0191494. doi: 10.1371/journal.pone.0191494. eCollection 2018.
10
Genotype circulation pattern of human respiratory syncytial virus in Iran.伊朗人类呼吸道合胞病毒的基因型循环模式。
Infect Genet Evol. 2014 Mar;22:130-3. doi: 10.1016/j.meegid.2014.01.009. Epub 2014 Jan 22.

本文引用的文献

1
Epidemiology and molecular characteristics of respiratory syncytial virus (RSV) among italian community-dwelling adults, 2021/22 season.2021/22 年度意大利社区成年居民呼吸道合胞病毒(RSV)的流行病学和分子特征。
BMC Infect Dis. 2023 Mar 7;23(1):134. doi: 10.1186/s12879-023-08100-7.
2
A delayed resurgence of respiratory syncytial virus (RSV) during the COVID-19 pandemic: An unpredictable outbreak in a small proportion of children in the Southwest of Iran, April 2022.2022 年 4 月,伊朗西南部一小部分儿童出现了 COVID-19 大流行期间呼吸道合胞病毒(RSV)的延迟反弹:一次不可预测的暴发。
J Med Virol. 2022 Dec;94(12):5802-5807. doi: 10.1002/jmv.28065. Epub 2022 Aug 23.
3
Global, regional, and national disease burden estimates of acute lower respiratory infections due to respiratory syncytial virus in children younger than 5 years in 2019: a systematic analysis.
2019 年全球、区域和国家因呼吸道合胞病毒导致 5 岁以下儿童急性下呼吸道感染的疾病负担估计:系统分析。
Lancet. 2022 May 28;399(10340):2047-2064. doi: 10.1016/S0140-6736(22)00478-0. Epub 2022 May 19.
4
No human respiratory syncytial virus but SARS-CoV-2 found in children under 5 years old referred to Children Medical Center in 2021, Tehran, Iran.2021 年,伊朗德黑兰儿童医学中心收治的 5 岁以下儿童中,未发现人类呼吸道合胞病毒,但发现了 SARS-CoV-2。
J Med Virol. 2022 Jul;94(7):3096-3100. doi: 10.1002/jmv.27685. Epub 2022 Mar 8.
5
A systematic review on global RSV genetic data: Identification of knowledge gaps.全球 RSV 遗传数据的系统评价:知识缺口的识别。
Rev Med Virol. 2022 May;32(3):e2284. doi: 10.1002/rmv.2284. Epub 2021 Sep 20.
6
Determination of genetic characterization and circulation pattern of Respiratory Syncytial Virus (RSV) in children with a respiratory infection, Tehran, Iran, during 2018-2019.2018 - 2019年期间,伊朗德黑兰呼吸道感染儿童中呼吸道合胞病毒(RSV)的基因特征及传播模式的测定
Virus Res. 2021 Nov;305:198564. doi: 10.1016/j.virusres.2021.198564. Epub 2021 Sep 14.
7
Molecular epidemiology of human respiratory syncytial virus (HRSV) in Iranian military trainees with acute respiratory symptoms in 2017.2017年伊朗军事学员中急性呼吸道症状患者的人呼吸道合胞病毒(HRSV)分子流行病学研究
Iran J Microbiol. 2020 Oct;12(5):495-502. doi: 10.18502/ijm.v12i5.4612.
8
Human Respiratory Syncytial Virus-Induced Immune Signature of Infection Revealed by Transcriptome Analysis of Clinical Pediatric Nasopharyngeal Swab Samples.人类呼吸道合胞病毒感染的免疫特征通过临床儿科鼻咽拭子样本的转录组分析揭示。
J Infect Dis. 2021 Mar 29;223(6):1052-1061. doi: 10.1093/infdis/jiaa468.
9
Respiratory syncytial virus A genotype classification based on systematic intergenotypic and intragenotypic sequence analysis.基于系统的种间和种内序列分析的呼吸道合胞病毒 A 基因型分类。
Sci Rep. 2019 Dec 27;9(1):20097. doi: 10.1038/s41598-019-56552-2.
10
Prevalence of infant bronchiolitis-coded healthcare encounters attributable to RSV.呼吸道合胞病毒(RSV)所致婴儿细支气管炎编码医疗接触的患病率。
Health Sci Rep. 2018 Oct 12;1(12):e91. doi: 10.1002/hsr2.91. eCollection 2018 Dec.