Suppr超能文献

基于Transformer网络的RNA三维结构建模前景。

The landscape of RNA 3D structure modeling with transformer networks.

作者信息

Tarafder Sumit, Roche Rahmatullah, Bhattacharya Debswapna

机构信息

Department of Computer Science, Virginia Tech, Blacksburg, VA 24061, United States.

出版信息

Biol Methods Protoc. 2024 Jul 2;9(1):bpae047. doi: 10.1093/biomethods/bpae047. eCollection 2024.

Abstract

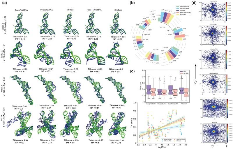
Transformers are a powerful subclass of neural networks catalyzing the development of a growing number of computational methods for RNA structure modeling. Here, we conduct an objective and empirical study of the predictive modeling accuracy of the emerging transformer-based methods for RNA structure prediction. Our study reveals multi-faceted complementarity between the methods and underscores some key aspects that affect the prediction accuracy.

摘要

Transformer是神经网络中的一个强大子类,它推动了越来越多用于RNA结构建模的计算方法的发展。在此,我们对新兴的基于Transformer的RNA结构预测方法的预测建模准确性进行了客观的实证研究。我们的研究揭示了这些方法之间多方面的互补性,并强调了一些影响预测准确性的关键方面。

https://cdn.ncbi.nlm.nih.gov/pmc/blobs/c260/11244692/9cb87794fdf4/bpae047f1.jpg

文献AI研究员

20分钟写一篇综述,助力文献阅读效率提升50倍。

立即体验

用中文搜PubMed

大模型驱动的PubMed中文搜索引擎

马上搜索

文档翻译

学术文献翻译模型,支持多种主流文档格式。

立即体验