• 文献检索
  • 文档翻译
  • 深度研究
  • 学术资讯
  • Suppr Zotero 插件Zotero 插件
  • 邀请有礼
  • 套餐&价格
  • 历史记录
应用&插件
Suppr Zotero 插件Zotero 插件浏览器插件Mac 客户端Windows 客户端微信小程序
定价
高级版会员购买积分包购买API积分包
服务
文献检索文档翻译深度研究API 文档MCP 服务
关于我们
关于 Suppr公司介绍联系我们用户协议隐私条款
关注我们

Suppr 超能文献

核心技术专利:CN118964589B侵权必究
粤ICP备2023148730 号-1Suppr @ 2026

文献检索

告别复杂PubMed语法,用中文像聊天一样搜索,搜遍4000万医学文献。AI智能推荐,让科研检索更轻松。

立即免费搜索

文件翻译

保留排版,准确专业,支持PDF/Word/PPT等文件格式,支持 12+语言互译。

免费翻译文档

深度研究

AI帮你快速写综述,25分钟生成高质量综述,智能提取关键信息,辅助科研写作。

立即免费体验

诱导多能干细胞-骨髓基质细胞来源的大型细胞外囊泡通过 ERK/MAPK 增强肢体血管生成。

Large extracellular vesicles from induced pluripotent stem cell-marrow stem cells enhance limb angiogenesis via ERK/MAPK.

机构信息

Institute of Microsurgery on Extremities, Department of Orthopedic Surgery, Shanghai Sixth People's Hospital Affiliated to Shanghai Jiao Tong University School of Medicine, 600# Yishan Road, Shanghai 200233, China.

Department of Orthopedic Surgery, Shanghai Sixth People's Hospital Affiliated to Shanghai Jiao Tong University School of Medicine, 600# Yishan Road, Shanghai 200233, China.

出版信息

Nanomedicine (Lond). 2024 Jul 14;19(17):1525-1539. doi: 10.1080/17435889.2024.2363743. Epub 2024 Jul 16.

DOI:10.1080/17435889.2024.2363743
PMID:39012207
原文链接:https://pmc.ncbi.nlm.nih.gov/articles/PMC11321421/
Abstract

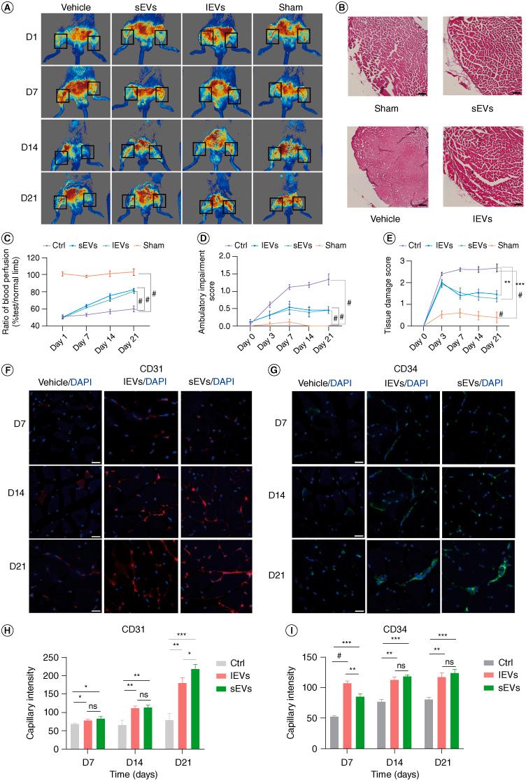
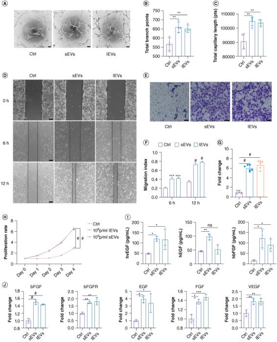
This study aims to investigate the effects of large extracellular vesicles (EVs) induced by pluripotent stem cell-derived mesenchymal stem cells on lower limb ischemic disease and explore its potential mechanisms. The pathology of muscles was accessed by H&E staining and immunofluorescence staining. , we conducted wound-healing assay, tube formation assay, RT qPCR, ELISA, RNA sequencing and proteomic analysis. iMSCs-lEVs alleviated the injury of ischemic lower limb and promoted the recovery of lower limb function. , iMSCs-lEVs promoted the proliferation, migration, and angiogenesis of HMEC-1 cells by regulating the ERK/MAPK signing pathway. This study demonstrated that iMSCs-lEVs promoted endothelial cell angiogenesis via the ERK/MAPK signaling pathway, thereby improving function after lower limb ischemic injury.

摘要

本研究旨在探讨多能干细胞衍生的间充质干细胞诱导的大细胞外囊泡(EVs)对下肢缺血性疾病的影响,并探讨其潜在机制。通过 H&E 染色和免疫荧光染色评估肌肉病理学变化。我们进行了划痕愈合实验、管形成实验、RT-qPCR、ELISA、RNA 测序和蛋白质组学分析。结果表明,iMSCs-lEVs 减轻了缺血性下肢的损伤,并促进了下肢功能的恢复。此外,iMSCs-lEVs 通过调节 ERK/MAPK 信号通路促进了 HMEC-1 细胞的增殖、迁移和血管生成。本研究表明,iMSCs-lEVs 通过 ERK/MAPK 信号通路促进内皮细胞血管生成,从而改善下肢缺血损伤后的功能。

https://cdn.ncbi.nlm.nih.gov/pmc/blobs/7711/11321421/ce162d9c3134/INNM_A_2363743_F0006_C.jpg
https://cdn.ncbi.nlm.nih.gov/pmc/blobs/7711/11321421/4b2eba877627/INNM_A_2363743_F0001_C.jpg
https://cdn.ncbi.nlm.nih.gov/pmc/blobs/7711/11321421/c0641bba5951/INNM_A_2363743_F0002_C.jpg
https://cdn.ncbi.nlm.nih.gov/pmc/blobs/7711/11321421/01aff22fb751/INNM_A_2363743_F0003_C.jpg
https://cdn.ncbi.nlm.nih.gov/pmc/blobs/7711/11321421/6df9b08f5b4d/INNM_A_2363743_F0004_C.jpg
https://cdn.ncbi.nlm.nih.gov/pmc/blobs/7711/11321421/0b5f64eff6ba/INNM_A_2363743_F0005_C.jpg
https://cdn.ncbi.nlm.nih.gov/pmc/blobs/7711/11321421/ce162d9c3134/INNM_A_2363743_F0006_C.jpg
https://cdn.ncbi.nlm.nih.gov/pmc/blobs/7711/11321421/4b2eba877627/INNM_A_2363743_F0001_C.jpg
https://cdn.ncbi.nlm.nih.gov/pmc/blobs/7711/11321421/c0641bba5951/INNM_A_2363743_F0002_C.jpg
https://cdn.ncbi.nlm.nih.gov/pmc/blobs/7711/11321421/01aff22fb751/INNM_A_2363743_F0003_C.jpg
https://cdn.ncbi.nlm.nih.gov/pmc/blobs/7711/11321421/6df9b08f5b4d/INNM_A_2363743_F0004_C.jpg
https://cdn.ncbi.nlm.nih.gov/pmc/blobs/7711/11321421/0b5f64eff6ba/INNM_A_2363743_F0005_C.jpg
https://cdn.ncbi.nlm.nih.gov/pmc/blobs/7711/11321421/ce162d9c3134/INNM_A_2363743_F0006_C.jpg

相似文献

1
Large extracellular vesicles from induced pluripotent stem cell-marrow stem cells enhance limb angiogenesis via ERK/MAPK.诱导多能干细胞-骨髓基质细胞来源的大型细胞外囊泡通过 ERK/MAPK 增强肢体血管生成。
Nanomedicine (Lond). 2024 Jul 14;19(17):1525-1539. doi: 10.1080/17435889.2024.2363743. Epub 2024 Jul 16.
2
Exosomes secreted by human-induced pluripotent stem cell-derived mesenchymal stem cells attenuate limb ischemia by promoting angiogenesis in mice.人诱导多能干细胞来源的间充质干细胞分泌的外泌体通过促进小鼠血管生成减轻肢体缺血。
Stem Cell Res Ther. 2015 Apr 10;6(1):10. doi: 10.1186/scrt546.
3
Human Umbilical Cord-Derived Mesenchymal Stem Cells Relieve Hind Limb Ischemia by Promoting Angiogenesis in Mice.人脐带间充质干细胞通过促进小鼠血管生成缓解后肢缺血。
Stem Cells Dev. 2019 Oct 15;28(20):1384-1397. doi: 10.1089/scd.2019.0115. Epub 2019 Sep 18.
4
Extracellular vesicles from mesenchymal stem cells activates VEGF receptors and accelerates recovery of hindlimb ischemia.间充质干细胞来源的细胞外囊泡激活 VEGF 受体并加速后肢缺血的恢复。
J Control Release. 2017 Oct 28;264:112-126. doi: 10.1016/j.jconrel.2017.08.022. Epub 2017 Aug 22.
5
Small extracellular vesicles obtained from hypoxic mesenchymal stromal cells have unique characteristics that promote cerebral angiogenesis, brain remodeling and neurological recovery after focal cerebral ischemia in mice.从小鼠局灶性脑缺血后缺氧间充质基质细胞中获得的小细胞外囊泡具有独特的特性,可促进脑内血管生成、大脑重塑和神经功能恢复。
Basic Res Cardiol. 2021 Jun 8;116(1):40. doi: 10.1007/s00395-021-00881-9.
6
Extracellular vesicles-encapsulated microRNA-29b-3p from bone marrow-derived mesenchymal stem cells promotes fracture healing via modulation of the PTEN/PI3K/AKT axis.骨髓间充质干细胞来源的细胞外囊泡包裹的 microRNA-29b-3p 通过调节 PTEN/PI3K/AKT 轴促进骨折愈合。
Exp Cell Res. 2022 Mar 15;412(2):113026. doi: 10.1016/j.yexcr.2022.113026. Epub 2022 Jan 10.
7
Induced pluripotent stem cell-derived extracellular vesicles enriched with miR-126 induce proangiogenic properties and promote repair of ischemic tissue.诱导多能干细胞衍生的富含 miR-126 的细胞外囊泡诱导血管生成特性并促进缺血组织修复。
FASEB J. 2024 Jan 31;38(2):e23415. doi: 10.1096/fj.202301836R.
8
PEP-1-CAT-transduced mesenchymal stem cells acquire an enhanced viability and promote ischemia-induced angiogenesis.PEP-1-CAT 转导的间充质干细胞获得增强的活力,并促进缺血诱导的血管生成。
PLoS One. 2012;7(12):e52537. doi: 10.1371/journal.pone.0052537. Epub 2012 Dec 28.
9
Mesenchymal stem cell-derived extracellular vesicles exert pro-angiogenic and pro-lymphangiogenic effects in ischemic tissues by transferring various microRNAs and proteins including ITGa5 and NRP1.间充质干细胞来源的细胞外囊泡通过转移各种 microRNAs 和蛋白质(包括 ITGa5 和 NRP1)在缺血组织中发挥促血管生成和促淋巴管生成作用。
J Nanobiotechnology. 2024 Feb 12;22(1):60. doi: 10.1186/s12951-024-02304-y.
10
Extracellular Vesicles Secreted by Human Urine-Derived Stem Cells Promote Ischemia Repair in a Mouse Model of Hind-Limb Ischemia.人尿源干细胞分泌的细胞外囊泡促进后肢缺血小鼠模型中的缺血修复。
Cell Physiol Biochem. 2018;47(3):1181-1192. doi: 10.1159/000490214. Epub 2018 Jul 24.

引用本文的文献

1
Emerging Strategies for Revascularization: Use of Cell-Derived Extracellular Vesicles and Artificial Nanovesicles in Critical Limb Ischemia.血管重建的新兴策略:细胞衍生的细胞外囊泡和人工纳米囊泡在严重肢体缺血中的应用
Bioengineering (Basel). 2025 Jan 20;12(1):92. doi: 10.3390/bioengineering12010092.

本文引用的文献

1
Global miRNA profiling reveals key molecules that contribute to different chronic lymphocytic leukemia incidences in Asian and Western populations.全球 miRNA 谱分析揭示了导致亚洲和西方人群慢性淋巴细胞白血病发病率不同的关键分子。
Haematologica. 2024 Feb 1;109(2):479-492. doi: 10.3324/haematol.2023.283181.
2
Transcatheter Arterialization of Deep Veins in Chronic Limb-Threatening Ischemia.经导管动脉化治疗慢性肢体缺血性疾病的深部静脉
N Engl J Med. 2023 Mar 30;388(13):1171-1180. doi: 10.1056/NEJMoa2212754.
3
Anti-CHAC1 exosomes for nose-to-brain delivery of miR-760-3p in cerebral ischemia/reperfusion injury mice inhibiting neuron ferroptosis.
用于在脑缺血/再灌注损伤小鼠中鼻脑递送miR-760-3p以抑制神经元铁死亡的抗CHAC1外泌体。
J Nanobiotechnology. 2023 Mar 27;21(1):109. doi: 10.1186/s12951-023-01862-x.
4
iPSC-sEVs alleviate microglia senescence to protect against ischemic stroke in aged mice.诱导多能干细胞来源的细胞外囊泡可减轻小胶质细胞衰老,从而预防老年小鼠的缺血性中风。
Mater Today Bio. 2023 Mar 4;19:100600. doi: 10.1016/j.mtbio.2023.100600. eCollection 2023 Apr.
5
TRAIL receptors promote constitutive and inducible IL-8 secretion in non-small cell lung carcinoma.TRAIL 受体促进非小细胞肺癌中组成型和诱导型的 IL-8 分泌。
Cell Death Dis. 2022 Dec 15;13(12):1046. doi: 10.1038/s41419-022-05495-0.
6
CD44 promotes angiogenesis in myocardial infarction through regulating plasma exosome uptake and further enhancing FGFR2 signaling transduction.CD44 通过调节血浆外泌体摄取并进一步增强 FGFR2 信号转导促进心肌梗死后血管生成。
Mol Med. 2022 Dec 3;28(1):145. doi: 10.1186/s10020-022-00575-5.
7
Intrapericardial Exosome Therapy Dampens Cardiac Injury via Activating Foxo3.心包内细胞外囊泡治疗通过激活 Foxo3 减轻心脏损伤。
Circ Res. 2022 Oct 28;131(10):e135-e150. doi: 10.1161/CIRCRESAHA.122.321384. Epub 2022 Oct 13.
8
Large extracellular vesicles secreted by human iPSC-derived MSCs ameliorate tendinopathy regulating macrophage heterogeneity.人诱导多能干细胞来源的间充质干细胞分泌的大型细胞外囊泡通过调节巨噬细胞异质性改善肌腱病。
Bioact Mater. 2022 Aug 26;21:194-208. doi: 10.1016/j.bioactmat.2022.08.007. eCollection 2023 Mar.
9
Emerging roles of mesenchymal stem cell therapy in patients with critical limb ischemia.间充质干细胞治疗在重症肢体缺血患者中的新作用。
Stem Cell Res Ther. 2022 Sep 6;13(1):462. doi: 10.1186/s13287-022-03148-9.
10
Mesenchymal stem cells for critical limb ischemia: their function, mechanism, and therapeutic potential.间充质干细胞治疗肢体严重缺血:功能、机制和治疗潜能。
Stem Cell Res Ther. 2022 Jul 26;13(1):345. doi: 10.1186/s13287-022-03043-3.