• 文献检索
  • 文档翻译
  • 深度研究
  • 学术资讯
  • Suppr Zotero 插件Zotero 插件
  • 邀请有礼
  • 套餐&价格
  • 历史记录
应用&插件
Suppr Zotero 插件Zotero 插件浏览器插件Mac 客户端Windows 客户端微信小程序
定价
高级版会员购买积分包购买API积分包
服务
文献检索文档翻译深度研究API 文档MCP 服务
关于我们
关于 Suppr公司介绍联系我们用户协议隐私条款
关注我们

Suppr 超能文献

核心技术专利:CN118964589B侵权必究
粤ICP备2023148730 号-1Suppr @ 2026

文献检索

告别复杂PubMed语法,用中文像聊天一样搜索,搜遍4000万医学文献。AI智能推荐,让科研检索更轻松。

立即免费搜索

文件翻译

保留排版,准确专业,支持PDF/Word/PPT等文件格式,支持 12+语言互译。

免费翻译文档

深度研究

AI帮你快速写综述,25分钟生成高质量综述,智能提取关键信息,辅助科研写作。

立即免费体验

一种新型基于 iPSC 的 ICF 综合征 2 亚型模型再现了 ZBTB24 缺乏症的分子表型。

A novel iPSC-based model of ICF syndrome subtype 2 recapitulates the molecular phenotype of ZBTB24 deficiency.

机构信息

Institute of Genetics and Biophysics (IGB) "Adriano Buzzati-Traverso", Consiglio Nazionale delle Ricerche (CNR), Naples, Italy.

Department of Environmental Biological and Pharmaceutical Sciences and Technologies (DiSTABiF), Università degli Studi della Campania "Luigi Vanvitelli", Caserta, Italy.

出版信息

Front Immunol. 2024 Jul 8;15:1419748. doi: 10.3389/fimmu.2024.1419748. eCollection 2024.

DOI:10.3389/fimmu.2024.1419748
PMID:39040103
原文链接:https://pmc.ncbi.nlm.nih.gov/articles/PMC11260623/
Abstract

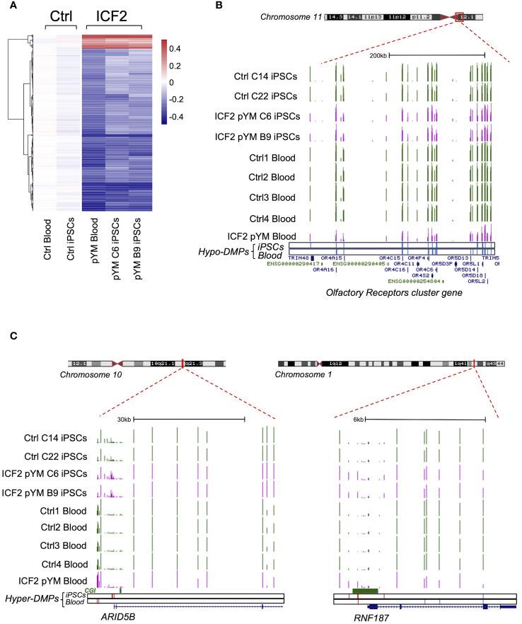
Immunodeficiency, Centromeric instability and Facial anomalies (ICF) syndrome is a rare genetic disorder characterized by variable immunodeficiency. More than half of the affected individuals show mild to severe intellectual disability at early onset. This disorder is genetically heterogeneous and is the causative gene of the subtype 2, accounting for about 30% of the ICF cases. ZBTB24 is a multifaceted transcription factor belonging to the Zinc-finger and BTB domain-containing protein family, which are key regulators of developmental processes. Aberrant DNA methylation is the main molecular hallmark of ICF syndrome. The functional link between ZBTB24 deficiency and DNA methylation errors is still elusive. Here, we generated a novel ICF2 disease model by deriving induced pluripotent stem cells (iPSCs) from peripheral CD34-blood cells of a patient homozygous for the p.Cys408Gly mutation, the most frequent missense mutation in ICF2 patients and which is associated with a broad clinical spectrum. The mutation affects a conserved cysteine of the ZBTB24 zinc-finger domain, perturbing its function as transcriptional activator. ICF2-iPSCs recapitulate the methylation defects associated with ZBTB24 deficiency, including centromeric hypomethylation. We validated that the mutated ZBTB24 protein loses its ability to directly activate expression of and other target genes in the patient-derived iPSCs. Upon hematopoietic differentiation, ICF2-iPSCs showed decreased vitality and a lower percentage of CD34/CD43/CD45 progenitors. Overall, the ICF2-iPSC model is highly relevant to explore the role of ZBTB24 in DNA methylation homeostasis and provides a tool to investigate the early molecular events linking ZBTB24 deficiency to the ICF2 clinical phenotype.

摘要

免疫缺陷、着丝粒不稳定和面部异常(ICF)综合征是一种罕见的遗传疾病,其特征为可变免疫缺陷。超过一半的受影响个体在早期出现轻度至重度智力障碍。这种疾病具有遗传异质性,是亚型 2 的致病基因,占 ICF 病例的约 30%。ZBTB24 是一种多功能转录因子,属于锌指和 BTB 结构域蛋白家族,是发育过程的关键调节因子。异常的 DNA 甲基化是 ICF 综合征的主要分子标志。ZBTB24 缺乏与 DNA 甲基化错误之间的功能联系仍不清楚。在这里,我们通过从一位纯合 p.Cys408Gly 突变的患者外周血 CD34 细胞中诱导多能干细胞(iPSC)产生了一种新型 ICF2 疾病模型,该突变是 ICF2 患者中最常见的错义突变,与广泛的临床表型相关。该突变影响 ZBTB24 锌指结构域的保守半胱氨酸,破坏其作为转录激活子的功能。ICF2-iPSC 再现了与 ZBTB24 缺乏相关的甲基化缺陷,包括着丝粒低甲基化。我们验证了突变的 ZBTB24 蛋白失去了在患者来源的 iPSC 中直接激活 和其他靶基因表达的能力。在造血分化过程中,ICF2-iPSC 的活力降低,CD34/CD43/CD45 祖细胞的比例降低。总之,ICF2-iPSC 模型与探索 ZBTB24 在 DNA 甲基化动态平衡中的作用高度相关,并为研究将 ZBTB24 缺乏与 ICF2 临床表型联系起来的早期分子事件提供了一种工具。

https://cdn.ncbi.nlm.nih.gov/pmc/blobs/497b/11260623/7e6fa087e321/fimmu-15-1419748-g004.jpg
https://cdn.ncbi.nlm.nih.gov/pmc/blobs/497b/11260623/c059789163d9/fimmu-15-1419748-g001.jpg
https://cdn.ncbi.nlm.nih.gov/pmc/blobs/497b/11260623/cd43ad4e80f8/fimmu-15-1419748-g002.jpg
https://cdn.ncbi.nlm.nih.gov/pmc/blobs/497b/11260623/ba4cc58d37b4/fimmu-15-1419748-g003.jpg
https://cdn.ncbi.nlm.nih.gov/pmc/blobs/497b/11260623/7e6fa087e321/fimmu-15-1419748-g004.jpg
https://cdn.ncbi.nlm.nih.gov/pmc/blobs/497b/11260623/c059789163d9/fimmu-15-1419748-g001.jpg
https://cdn.ncbi.nlm.nih.gov/pmc/blobs/497b/11260623/cd43ad4e80f8/fimmu-15-1419748-g002.jpg
https://cdn.ncbi.nlm.nih.gov/pmc/blobs/497b/11260623/ba4cc58d37b4/fimmu-15-1419748-g003.jpg
https://cdn.ncbi.nlm.nih.gov/pmc/blobs/497b/11260623/7e6fa087e321/fimmu-15-1419748-g004.jpg

相似文献

1
A novel iPSC-based model of ICF syndrome subtype 2 recapitulates the molecular phenotype of ZBTB24 deficiency.一种新型基于 iPSC 的 ICF 综合征 2 亚型模型再现了 ZBTB24 缺乏症的分子表型。
Front Immunol. 2024 Jul 8;15:1419748. doi: 10.3389/fimmu.2024.1419748. eCollection 2024.
2
Expanding the mutation spectrum in ICF syndrome: Evidence for a gender bias in ICF2.扩展 ICF 综合征的突变谱:ICF2 中存在性别偏倚的证据
Clin Genet. 2017 Oct;92(4):380-387. doi: 10.1111/cge.12979. Epub 2017 Mar 7.
3
Mutations in ZBTB24 are associated with immunodeficiency, centromeric instability, and facial anomalies syndrome type 2.ZBTB24 基因突变与免疫缺陷、着丝粒不稳定和面部异常综合征 2 型有关。
Am J Hum Genet. 2011 Jun 10;88(6):796-804. doi: 10.1016/j.ajhg.2011.04.018. Epub 2011 May 19.
4
Three novel ZBTB24 mutations identified in Japanese and Cape Verdean type 2 ICF syndrome patients.在日本和佛得角 2 型 ICF 综合征患者中发现了三种新型 ZBTB24 突变。
J Hum Genet. 2013 Jul;58(7):455-60. doi: 10.1038/jhg.2013.56. Epub 2013 Jun 6.
5
A novel deletion in ZBTB24 in a Lebanese family with immunodeficiency, centromeric instability, and facial anomalies syndrome type 2.一个黎巴嫩免疫缺陷、着丝粒不稳定和面部异常综合征 2 型家系中 ZBTB24 的新型缺失。
Clin Genet. 2012 Nov;82(5):489-93. doi: 10.1111/j.1399-0004.2011.01783.x. Epub 2011 Oct 5.
6
Converging disease genes in ICF syndrome: ZBTB24 controls expression of CDCA7 in mammals.ICF综合征中趋同的疾病基因:ZBTB24控制哺乳动物中CDCA7的表达。
Hum Mol Genet. 2016 Sep 15;25(18):4041-4051. doi: 10.1093/hmg/ddw243. Epub 2016 Jul 27.
7
Subtelomeric methylation distinguishes between subtypes of Immunodeficiency, Centromeric instability and Facial anomalies syndrome.端粒甲基化区分免疫缺陷、着丝粒不稳定和面部异常综合征的亚型。
Hum Mol Genet. 2018 Oct 15;27(20):3568-3581. doi: 10.1093/hmg/ddy265.
8
Investigation of Transcription Factor and Cytokine Gene Expression Levels in Helper T Cell Subsets Among Turkish Patients Diagnosed with ICF2 (Novel ZBTB24 gene Variant) and ICF3 (CDCA7 Variant) Syndrome.探讨在诊断为 ICF2(新型 ZBTB24 基因突变)和 ICF3(CDCA7 基因突变)综合征的土耳其患者中辅助性 T 细胞亚群中转录因子和细胞因子基因表达水平。
J Clin Immunol. 2024 Sep 25;45(1):16. doi: 10.1007/s10875-024-01807-5.
9
Enhanced CD19 activity in B cells contributes to immunodeficiency in mice deficient in the ICF syndrome gene Zbtb24.B 细胞中增强的 CD19 活性导致 ICF 综合征基因 Zbtb24 缺陷小鼠的免疫缺陷。
Cell Mol Immunol. 2023 Dec;20(12):1487-1498. doi: 10.1038/s41423-023-01106-w. Epub 2023 Nov 22.
10
Identification of ZBTB24 protein domains and motifs for heterochromatin localization and transcriptional activation.鉴定ZBTB24蛋白用于异染色质定位和转录激活的结构域和基序。
Genes Cells. 2019 Nov;24(11):746-755. doi: 10.1111/gtc.12723. Epub 2019 Oct 15.

本文引用的文献

1
ICF1-Syndrome-Associated Mutations Prevent De Novo Methylation at a Subset of Imprinted Loci during iPSC Reprogramming.ICF1 综合征相关突变可防止 iPSC 重编程过程中一组印迹基因座的从头甲基化。
Biomolecules. 2023 Nov 28;13(12):1717. doi: 10.3390/biom13121717.
2
Evaluation of Clinical and Immunological Alterations Associated with ICF Syndrome.评估与 ICF 综合征相关的临床和免疫学改变。
J Clin Immunol. 2023 Dec 22;44(1):26. doi: 10.1007/s10875-023-01620-6.
3
Enhanced CD19 activity in B cells contributes to immunodeficiency in mice deficient in the ICF syndrome gene Zbtb24.
B 细胞中增强的 CD19 活性导致 ICF 综合征基因 Zbtb24 缺陷小鼠的免疫缺陷。
Cell Mol Immunol. 2023 Dec;20(12):1487-1498. doi: 10.1038/s41423-023-01106-w. Epub 2023 Nov 22.
4
Co-occurrence of Beckwith-Wiedemann syndrome and pseudohypoparathyroidism type 1B: coincidence or common molecular mechanism?贝克威思-维德曼综合征与1B型假性甲状旁腺功能减退症的共现:巧合还是共同分子机制?
Front Cell Dev Biol. 2023 Aug 10;11:1237629. doi: 10.3389/fcell.2023.1237629. eCollection 2023.
5
Screening Newborns for Low T Cell Receptor Excision Circles (TRECs) Fails to Detect Immunodeficiency, Centromeric Instability, and Facial Anomalies Syndrome.筛查新生儿的低 T 细胞受体切除环(TRECs)无法检测免疫缺陷、着丝粒不稳定和面部异常综合征。
J Allergy Clin Immunol Pract. 2023 Sep;11(9):2872-2883. doi: 10.1016/j.jaip.2023.06.006. Epub 2023 Jun 9.
6
The aberrant epigenome of -mutated ICF1 patient iPSCs is amenable to correction, with the exception of a subset of regions with H3K4me3- and/or CTCF-based epigenetic memory.- 突变的 ICF1 患者 iPSCs 的异常表观基因组可被纠正,但具有 H3K4me3 和/或 CTCF 为基础的表观遗传记忆的部分区域除外。
Genome Res. 2023 Feb;33(2):169-183. doi: 10.1101/gr.276986.122. Epub 2023 Feb 24.
7
Establishment of Four Induced Pluripotent Stem Cell Lines from CD34+ Hematopoietic Stem and Progenitor Cells from a Patient Diagnosed with an Invasive Lobular Mammary Carcinoma.建立四株诱导多能干细胞系,源自一位患有浸润性小叶乳腺癌患者的 CD34+ 造血干/祖细胞。
Stem Cell Res. 2022 Oct;64:102902. doi: 10.1016/j.scr.2022.102902. Epub 2022 Aug 26.
8
Epigenetic Alterations in Inborn Errors of Immunity.免疫缺陷病中的表观遗传改变
J Clin Med. 2022 Feb 25;11(5):1261. doi: 10.3390/jcm11051261.
9
ZBTB24 (Zinc Finger and BTB Domain Containing 24) prevents recurrent spontaneous abortion by promoting trophoblast proliferation, differentiation and migration.ZBTB24(锌指和 BTB 结构域蛋白 24)通过促进滋养细胞增殖、分化和迁移来防止复发性自然流产。
Bioengineered. 2022 Feb;13(2):2777-2790. doi: 10.1080/21655979.2021.2019655.
10
ZBTB Transcription Factors: Key Regulators of the Development, Differentiation and Effector Function of T Cells.ZBTB 转录因子:T 细胞发育、分化和效应功能的关键调节因子。
Front Immunol. 2021 Jul 19;12:713294. doi: 10.3389/fimmu.2021.713294. eCollection 2021.