Suppr超能文献

环状 HIPK3 作为竞争性内源性 RNA 募集 IGF2BP2 并发挥作用。

circHIPK3 nucleates IGF2BP2 and functions as a competing endogenous RNA.

机构信息

Department of Molecular Medicine (MOMA), Aarhus University Hospital, Aarhus, Denmark.

Departments of Otolaryngology-Head and Neck Surgery and Microbiology & Immunology, University of California, San Francisco, San Francisco, United States.

出版信息

Elife. 2024 Jul 23;13:RP91783. doi: 10.7554/eLife.91783.

Abstract

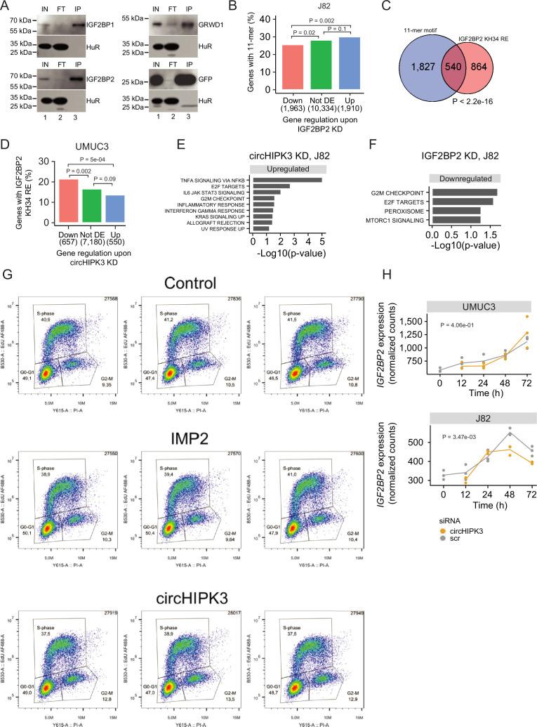
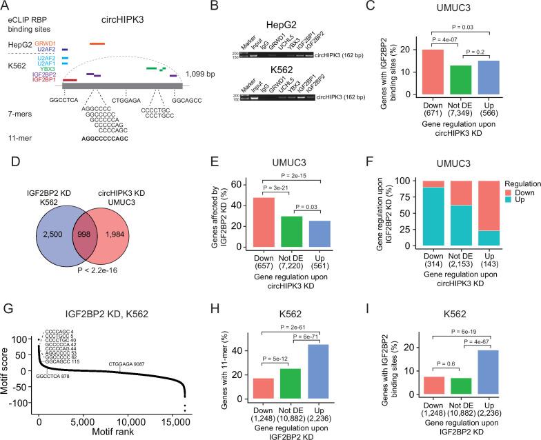
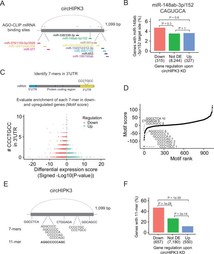
Circular RNAs represent a class of endogenous RNAs that regulate gene expression and influence cell biological decisions with implications for the pathogenesis of several diseases. Here, we disclose a novel gene-regulatory role of circHIPK3 by combining analyses of large genomics datasets and mechanistic cell biological follow-up experiments. Using time-course depletion of circHIPK3 and specific candidate RNA-binding proteins, we identify several perturbed genes by RNA sequencing analyses. Expression-coupled motif analyses identify an 11-mer motif within circHIPK3, which also becomes enriched in genes that are downregulated upon circHIPK3 depletion. By mining eCLIP datasets and combined with RNA immunoprecipitation assays, we demonstrate that the 11-mer motif constitutes a strong binding site for IGF2BP2 in bladder cancer cell lines. Our results suggest that circHIPK3 can sequester IGF2BP2 as a competing endogenous RNA (ceRNA), leading to target mRNA stabilization. As an example of a circHIPK3-regulated gene, we focus on the mRNA as a specific substrate of IGF2BP2 and validate that manipulation of circHIPK3 regulates IGF2BP2- mRNA binding and, thereby, mRNA levels. Surprisingly, absolute copy number quantifications demonstrate that IGF2BP2 outnumbers circHIPK3 by orders of magnitude, which is inconsistent with a simple 1:1 ceRNA hypothesis. Instead, we show that circHIPK3 can nucleate multiple copies of IGF2BP2, potentially via phase separation, to produce IGF2BP2 condensates. Our results support a model where a few cellular circHIPK3 molecules can induce IGF2BP2 condensation, thereby regulating key factors for cell proliferation.

摘要

环状 RNA 是一类内源性 RNA,可调节基因表达,并影响细胞生物学决策,对多种疾病的发病机制有影响。在这里,我们通过结合大规模基因组数据集分析和机制细胞生物学后续实验,揭示了 circHIPK3 的一个新的基因调控作用。通过对 circHIPK3 的时间进程耗竭和特定候选 RNA 结合蛋白进行分析,我们通过 RNA 测序分析鉴定了几个受干扰的基因。表达偶联基序分析确定了 circHIPK3 中的一个 11 个碱基基序,该基序在 circHIPK3 耗尽时下调的基因中也变得丰富。通过挖掘 eCLIP 数据集并结合 RNA 免疫沉淀测定,我们证明该 11 个碱基基序是膀胱癌细胞系中 IGF2BP2 的强结合位点。我们的结果表明,circHIPK3 可以作为竞争内源性 RNA (ceRNA) 将 IGF2BP2 隔离,导致靶 mRNA 稳定。作为 circHIPK3 调控基因的一个例子,我们专注于 mRNA 作为 IGF2BP2 的特定底物,并验证了 circHIPK3 的操纵调节 IGF2BP2- mRNA 结合,从而调节 mRNA 水平。令人惊讶的是,绝对拷贝数定量表明,IGF2BP2 的数量级超过 circHIPK3,这与简单的 1:1 ceRNA 假设不一致。相反,我们表明 circHIPK3 可以引发多个 IGF2BP2 拷贝,可能通过相分离产生 IGF2BP2 凝聚物。我们的结果支持这样一种模型,即几个细胞内 circHIPK3 分子可以诱导 IGF2BP2 凝聚,从而调节细胞增殖的关键因素。

https://cdn.ncbi.nlm.nih.gov/pmc/blobs/607a/11265796/103c7f2f11f3/elife-91783-fig1.jpg

文献检索

告别复杂PubMed语法,用中文像聊天一样搜索,搜遍4000万医学文献。AI智能推荐,让科研检索更轻松。

立即免费搜索

文件翻译

保留排版,准确专业,支持PDF/Word/PPT等文件格式,支持 12+语言互译。

免费翻译文档

深度研究

AI帮你快速写综述,25分钟生成高质量综述,智能提取关键信息,辅助科研写作。

立即免费体验